Рисков
Меры по оптимизации предпринимательских (экономически)
Риск, связанный с изменением валютного курса.
I — индекс инфляции.
Rn — номинальная ставка дисконта;
I
где Rr— реальная ставка дисконта;
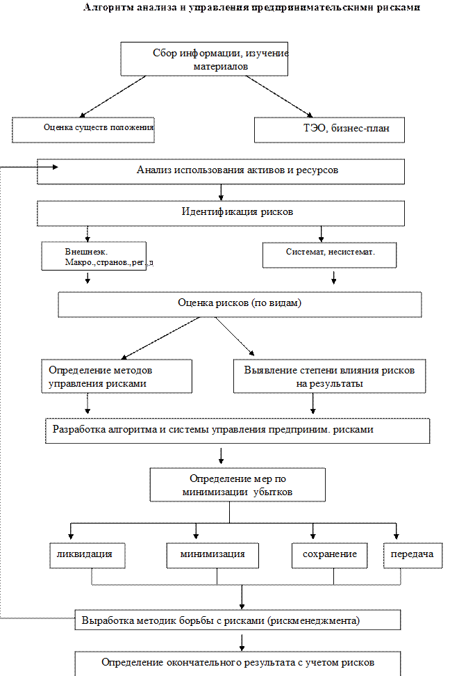
Риск, связанный с изменением темпов экономического развития. Цикличность рыночной экономики определяет необходимость учитывать при расчетах общее состояние экономического развития и ожидаемые темпы экономического роста на ближайшую перспективу.
Риск, связанный с изменением величины ставки процента. Движение процентной ставки является реакцией на проводимые меры макроэкономического регулирования и может приводить как к стимулированию инвестиционной активности, так и сдерживать увеличение совокупных расходов в экономике. В процессе оценки факторы систематического и несистематического риска взвешиваются при расчете ставок дисконта, коэффициента капитализации, рыночных мультипликаторов и т. д. В качестве безрисковой ставки в этих расчетах, как правило, принимаются ставки дохода по государственным долгосрочным ценным бумагам.
Изменение валют- время инфляционная корректировка финансовой информации в процессе оценки, как правило, проводится по колебаниям курса наиболее стабильной валюты.
Политический риск - это угроза активам, вызванная политическими событиями. Факторы политического риска определяются, как правило, на основе экспертных оценок, проводимых крупными фирмами или аналитическими агентствами.
Общие подходы к управлению рисками:
1. Формирование достаточного капитала в краткосрочном, среднесрочном и долгосрочном периоде
2. Оптимизация финансовых ресурсов и активов по видам и направлениям деятельности
3. Поддержание финансовой гибкости активов
- максимизация доходности
- минимизация затрат
- активизация финансовых потоков
- обеспечение баланса средств, резервов, платежей
4. Мониторинг финансового состояния (аудит, оценка стоимости)
5. Реинвестирование капитала
Методы управления финансовыми рисками:
1. Страхование - система форм и методов предотвращения, компенсации рисков
2. Самострахование – резервирование средств в целях компенсации потерь
3. Декомпозиция – сложный риск раскладывается на более простые, которые легче оценить и предотвратить
4. Диверсификация – распределение рисков между различными субъектами
5. Прогнозирование – как анализ различных вариантов возможного возникновения
6. Хеджирование – система методовстрахования ценовых рисков
На Макроэкономическом уровне (Правительство):
- прогноз и предсказуемость последствий принимаемых законов и нормативных актов
- борьба с инфляцией
- оптимизация системы налогообложения в соответствии с реальным состоянием экономики и предпринимательства
- совершенствование политики таможенных пошлин и квот
- упорядочение системы дотаций и льгот
- государственная поддержка отечественного производителя
- формирование механизма перераспределение рисков между государством, банковским капиталом, инвесторами, страховщиками по социально значимым проектам
- снижение последствий социально-политических рисков
- повышение качества подготовки кадров
- выработка мер по снижению криминальных рисков
- стимулирование демографической политики
- стабилизация валютных рисков
- государственное соинвестирование наиболее значимых инвестиционных проектов
- ЦБ: оптимизация ставки рефинансирования,
- сокращение (упразднение) ставок резервирования
- меры по снижению ставок ссудного процента
Нивелирование Экономических рисков:
- повышение рентабельности производства, активов, продаж
- повышение ликвидности активов
- оптимизации затрат и цены выпускаемой продукции
- меры по повышению качества труда и качества продукции
- стимулирование денежных потоков, прогноз будущих доходов и расходов
Оптимизация Предпринимательских рисков:
- выбор эффективной стратегии развития, рыночной ниши, сегментация сбыта
- формирование квалифицированных команд риск-менеджмента
- разработка качественных инвестиционных товаров (ТЭО, бизнес-планов)
- поиск и реализация передовых технологий
- отбор и установка передовых (конкурентоспособных) производственных бизнес-линии
- использование современных систем маркетинга
- избрание оптимальной организационно-правой формы предприятия
- формирование слаженной команды единомышленников, качественный отбор персонала
- формирование резервных, страховых и иных фондов
- использование оптимальных схем страхования рисков
- выработкамер по снижению договорных рисков
Меры по снижению Финансово-инвестиционных рисков:
- совершенствование финансового планирования
- использование эффективных методов формирования финансового раздела бизнес-плана
- рациональное использование инструмента финансового левериджа
- повышение рентабельности бизнеса, активов, продаж, ликвидности активов
- формирование и использование эффективных инвестиционных, финансовых инструментов, хеджирование
- прогноз будущих доходов и оптимизация расходов
- интенсификация денежных потоков, расчет ставки дисконтирования и капитализации
Оптимизация Инновационных рисков:
- формирование и оптимизация деятельности венчурных компаний
- создание инновационных фондов
- прогноз эффективности реализации инновационных проектов
- повышение эффективности работы экспертных групп риск-менеджмента
- поиск нестандартных источников инвестирования инновационных проектов
- формирование негосударственных источников финансирования инновационных проектов
Финансовые инструменты. Хеджирование как страхование ценовых рисков:
1) - Форвардный контракт. – Соглашение о купле-продаже актива с учётом количества и качества по определённой цене с поставкой и расчетом в будущем.
2) - Фьючерсный контракт (разновидность форвардного)
Различия:
1. Фьючерсы носят оттенок спекулятивности: важна не собственно продажа, а получение выигрыша от изменения цен.
2. Форвардный контракт привязан к конкретной дате, а фьючерсный – к месяцу
3. Форвардный – продаётся на внебиржевом рынке, а фьючерсы – свободно обращаются на фондовом рынке.
4. Твёрдых обязательств по исполнению форвардного контракта не существует
5. Изменения цен по товарам и финансовым инструментам по фьючерсным контрактам осуществляется ежедневно до исполнения контракта.
3) Имитирование форвардного контракта. (Вместо того, чтобы покупать форвардный валютный контракт, делается заём в отечественной валюте, которая обменивается на иностранную и ссужается на определённый срок.
4) Соглашение о СВОПАХ. Операция по купле-продаже ценных бумаг, валюты, параллельно с заключением контракта об их обратной продаже через определенный срок.
5) Покупка ОПЦИОНА – ценной бумаги, дающей право на покупку или продажу к.-л. актива по фиксированной цене (Право – исполнить, отказаться от исполнения, продать другому лицу)

в современных условиях хозяйствования»
- Регулирование бухгалтерского учёта в России
- Сущность бухгалтерского учета, и его основные задачи.
- Предмет, объект, метод и принципы бухгалтерского учета.
1. Мировой опыт показывает, что наиболее приемлемой является системная постановка бухгалтерского учета на предприятие. Это когда за централизованным регулированием остаются основополагающие принципы, нормы и правила. На их основе хозяйственные субъекты разрабатывают и проводят собственную учетную политику. Россия приняла этот подход к бухгалтерскому учету. В соответствии с принятой концепцией правового регулирования бухгалтерского учета в России строится 4-х уровневая система регулирования:
1–й уровень: законодательские акты, указы президента РФ, постановление правительства, регламентирующие прямо или косвенно организацию и ведение бухгалтерского учета на предприятии.
2–й уровень: стандарты (положения) по бухгалтерскому учету и отчетности.
3–й уровень: методические рекомендации (указания), инструкции, комментарии, письма Минфина РФ и др. ведомств.
4–й уровень: рабочие документы по бухгалтерскому учету самого предприятия.
Основным актом 1 – го уровня является Федеральный закон «О бухгалтерском учете» от 21.11.96 г. №129 - ФЗ. Этот закон определяет правовые основы бухгалтерского учета, его содержание, принципы, организацию основных направлений бухгалтерской деятельности и составления отчетности, определяет состав хозяйствующих субъектов, обязанных вести бухгалтерский учет и предоставлять финансовую отчетность. Также сюда относятся Гражданский, Налоговый кодекс.
С 01.01.2013 г. вступает в силу Федеральный закон «О бухгалтерском учете» № 402-ФЗ.
2-ой уровень. Учетные стандарты призваны конкретизировать закон о бухгалтерском учете, который можно определить как свод основных правил, устанавливающий порядок учета определенного объекта или их совокупности, которые могут быть однозначно интерпретированы всеми объектами хозяйственной деятельности и другими структурами, в том числе Арбитражным судом. В настоящее время действуют 24 ПБУ, план счетов финансово-хозяйственной деятельности коммерческих организаций, который введен в действие с 1.01.2001г.
3-й уровень. Методические рекомендации и инструкции призваны конкретизировать учетные стандарты в соответствии с отраслевыми и иными особенностями. Они разрабатываются различными ведомствами и Министерством финансов Р. Ф.
4 – й уровень. Рабочие документы самого предприятия определяют особенности организации и ведение учёта в нём. Основными из них являются: документ по учётной политике предприятия, утверждённые руководителем формы первичных учётных документов; график документа оборота; утвержденный руководителем рабочий план счетов бухгалтерского учета, утверждённые руководителем формы внутренней отчётности.
2. В Российской Федерации в настоящее время можно выделить четыре вида хозяйственного учета: оперативный, статистический, бухгалтерский и налоговый.
Оперативный учет применяется для наблюдения и контроля над отдельными фактами и операциями хозяйственной деятельности организации с целью принятия оперативных решений. Этот учет осуществляется на местах производства работ, выполнения различных хозяйственных функций (отдел, склад, цех), в связи с чем его сведения ограничены рамками организации: о ежедневных явках работников на службу и уходе с нее, работе машин и станков, их простоях, режиме технологического процесса, выпуске продукции (ежедневно), ее себестоимости, поставках нефти и др.
Данные оперативного учета могут быть получены по телефону, телетайпу, в устной беседе. Следовательно, он характеризуется краткостью и быстротой получения учетных сведений. На основе данных оперативного учета составляется статистическая отчетность, включающая множество различных форм по тем или иным аспектам финансово-хозяйственной деятельности организации.
Статистический учет отражает и обобщает массовые явления и их закономерности в финансово-хозяйственной деятельности организации. При наблюдении за различными массовыми явлениями, происходящими в организациях, в статистическом учете исчисляют количественные и качественные показатели производительности труда, объема производства и др. Полученные результаты обрабатываются и обобщаются в масштабе районов, областей, отдельных отраслей и народного хозяйства в целом. Информация статистического учета используется органами власти и управления для принятия управленческих решений.
Кроме того, данные статистического учета используются внутри организации и ее структурных подразделений для принятия локальных и стратегических решений, а также при планировании деятельности организации, построении прогнозов и иных управленческих задач.
Обязанность организаций представлять отчетность в органы статистики предусмотрена ст. 15 Закона N 129-ФЗ, в которой сказано, что все организации, за исключением бюджетных, представляют годовую бухгалтерскую отчетность в соответствии с учредительными документами учредителям, участникам организации или собственникам ее имущества, а также территориальным органам государственной статистики по месту их регистрации.
Бухгалтерский учет служит для управления, контроля, анализа и планирования хозяйственной деятельности организации. Основными его задачами являются:
- формирование полной и достоверной информации о деятельности организации и ее имущественном положении, необходимой внутренним пользователям бухгалтерской отчетности - руководителям, учредителям, участникам и собственникам имущества организации, а также внешним пользователям бухгалтерской отчетности - инвесторам, кредиторам и др.;
- обеспечение информацией, необходимой внутренним и внешним пользователям бухгалтерской отчетности для контроля за соблюдением законодательства Российской Федерации при осуществлении организацией хозяйственных операций и их целесообразностью, наличием и движением имущества и обязательств, использованием материальных, трудовых и финансовых ресурсов в соответствии с утвержденными нормами, нормативами и сметами;
- предотвращение отрицательных результатов хозяйственной деятельности организации и выявление внутрихозяйственных резервов обеспечения ее финансовой устойчивости.
Данный вид учета ведется непрерывно с момента регистрации организации в качестве юридического лица до реорганизации или ликвидации в порядке, установленном российским законодательством.
Бухгалтерский учет как источник информации содержит две важнейшие информационные системы: внешнюю - в виде финансового учета и внутреннюю - в виде управленческого учета.
Финансовый учет представляет собой систему сбора информации, необходимой для составления финансовой отчетности: данные о доходах и расходах организации в поэлементном разрезе, о размерах дебиторской и кредиторской задолженности, величине финансовых инвестиций, состоянии источников финансирования и т.д. Его ведение строго регламентировано и обязательно для каждой организации, осуществляющей хозяйственную деятельность.
Данные финансового учета используются внутри организации руководителями различных уровней и внешними пользователями.
Управленческий учет - это установленная организацией система сбора, регистрации, обобщения и представления информации о хозяйственной деятельности организации и ее структурных подразделений для осуществления учета, планирования и управления ею. Правила управленческого учета устанавливает сама организация, учитывающая специфику деятельности, особенности решения тех или иных управленческих задач. Основная цель данного учета - предоставление руководителям, специалистам организации и их структурным подразделениям плановой, фактической и прогнозной информации о деятельности организации и внешнем окружении для обеспечения возможности принятия управленческих решений. Основными пользователями информации управленческого учета могут быть руководители организации, руководители структурных подразделений и специалисты.
Налоговый учет осуществляется в целях формирования полной и достоверной информации о порядке учета для целей налогообложения хозяйственных операций, осуществленных организацией в течение отчетного (налогового) периода, а также обеспечения информацией внутренних и внешних пользователей для контроля над правильностью исчисления, полнотой и своевременностью исчисления и уплаты налога в бюджет.
Налоговый учет представляет собой систему обобщения информации для определения налоговой базы на основе данных первичных документов, которые группируются в соответствии с порядком, установленным Налоговым кодексом РФ.
Система налогового учета устанавливается организацией самостоятельно исходя из принципа последовательности применения норм и правил налогового учета, т.е. применяется последовательно от одного налогового периода к другому. Порядок ведения налогового учета устанавливается организацией в учетной политике для целей налогообложения, утверждаемой соответствующим приказом (распоряжением) руководителя. Следует отметить: налоговые и иные органы не вправе устанавливать для организаций обязательные формы документов налогового учета.
Данные налогового учета должны отражать порядок формирования суммы доходов и расходов, порядок определения доли расходов, учитываемых для целей налогообложения в текущем налоговом (отчетном) периоде, сумму остатка расходов (убытков), подлежащую отнесению на расходы в следующих налоговых периодах, порядок формирования сумм создаваемых резервов, а также сумму задолженности по расчетам с бюджетом по налогу.
Данные налогового учета должны подтверждаться первичными учетными документами, в т.ч. справкой бухгалтера, аналитическими регистрами налогового учета, а также расчетом налоговой базы. В качестве первичных документов в налоговом учете выступают копии первичных документов, используемых в бухгалтерском учете.
3. Предмет бухгалтерского учёта – хозяйственная деятельность организации, объектами или составными частями предмета являются:
- имущество организации (хозяйственные средства и активы организации);
- источники образования имущества;
- хозяйственные операции, вызывающие изменение имущества и источников его формирования.
По составу и роли имущество подразделяют на внеоборотные и оборотные активы.
Внеоборотные активы состоят из основных средств, нематериальных активов, долгосрочных финансовых вложений и прочих внеоборотных активов (находятся в первом разделе баланса).
Оборотные активы – производственные запасы, денежные средства, средства в текущих расчётах (второй раздел баланса).
1 –й + 2 –й = актив баланса
По источникам образования и целевому назначению имущество организации подразделяют на собственное (собственный капитал) и заёмное (созданное за счёт обязательств).
3 – й раздел баланса: собственный, уставной, добавочный, резервный капитал, фонды специального назначения, накопления нераспределённой прибыли и целевых финансовых поступлений.
4 – й раздел: представлен долгосрочными и краткосрочными займами.
5 – й раздел: краткосрочные кредиты и займы, кредиторская задолженность, займы и обязательства по распределению, затраты для рабочих и служащих по заработной плате, заложенность органам соц. страхования и налоговым органом по платежам в бюджет.
3 – й + 4- й + 5 –й = пассив баланса.
Хозяйственные операции представляют собой факты хозяйственной жизни, совершающиеся на предприятие, и связанные с движением его имущества, собственного и заёмного капитала. Это движение происходит при осуществлении хозяйственных процессов, составляющих основу работы предприятия (снабжения, производство и реализация).
Познание сущности предмета достигается через познания содержания и его метода.
Метод бухгалтерского учёта – совокупность способов и приёмов, с помощью которых познаётся предмет бухгалтерского учёта. Он позволяет изучать явления в движении, изменении взаимосвязей и взаимодействий.
Метод бухгалтерского учёта включает в себя следующие способы и приёмы, которые принято называть элементами метода бухгалтерского учёта:
1. Документация и инвентаризация.
2. Оценка и калькуляция.
3. Счета и двойная запись.
4. Баланс и бухгалтерская отчётность.
Документация – письменное свидетельство о совершённой хозяйственной операции или о праве на её совершение. Каждая хозяйственная операция оформляется документами. Документация служит не только основанием для фиксирования операции, но и способом первичного наблюдения и регистрации.
Инвентаризация – способ проверки соответствия фактического наличия хозяйственных средств в натуральном выражении данным бухгалтерского учёта, средства наблюдения и последующей регистрации явлений и операций, неотражённых первичной документации в момент их совершения.
Оценка – способ, с помощью которого хозяйственные средства получают денежное выражение. Оценка хозяйственных средств базируется на их фактической себестоимости. Себестоимость объектов учёта исчисляется при помощи калькуляции, используемой для контроля за величиной затрат.
Система счетов – экономическая группировка объектов бухгалтерского учёта, позволяющая получать о них показатели, необходимые для текущего наблюдения за хозяйственной деятельностью. Отражение хозяйственных операций в системе счетов осуществляются при помощи двойной записи, сущность которой заключается во взаимосвязанном отражении различных явлений вызываемых хозяйственными операциями.
Контрольза всей совокупностью объектов бухгалтерского учёта производится путём сопоставления хозяйственных средств с источниками их образования, которой называется балансовым обобщением.
Баланс – система показателей, сгруппированных в виде двухсторонней таблицы в сводную ведомость, отображающую наличие хозяйственных средств и источников их образования в денежной оценке на определённую дату.
Результаты хозяйственной деятельности, а также конкретизация отдельных показателей баланса содержится в отчётности.
Бухгалтерская отчётность – единая система информации о финансовом положении хозяйствующего субъекта за определённый момент времени.






