Регулятор мощности

Регистры микроконтроллера

В микроконтроллере можно выделить служебные регистры (указатель адреса, регистр флагов, указатель стека), специальные регистры (регистры портов ввода/вывода, последовательного канала, таймеров, системы прерываний) и регистры общего назначения.

При помощи специальных регистров проис­ходит управление режимами работы всех встроенных системных ресур­сов микроконтроллера, они образуют своеобразный костяк микроконтроллера.

Регистры общего назначения (РОН) позволяют реализовать различные процессы и устройства виртуально, т.е. программным путем.

Т.о. микроконтроллер это набор многофункциональных устройств, конкретные функции и режимы работы которых, определяются программой.

Пример: необходимо получить прямоугольные импульсы, т.е. реализовать функцию мультивибратора. Для этого достаточно на одном из выводов порта обеспечить чередование с определенной периодичностью уровня лог. 0 и лог. 1. Специальные регистры обеспечат выбор необходимого вывода и установку его в работу на выход, и будут задавать уровни 0 и 1. На регистрах общего назначения можно создать счетчики, которые будут отмерять временные интервалы длительности импульса и паузы.

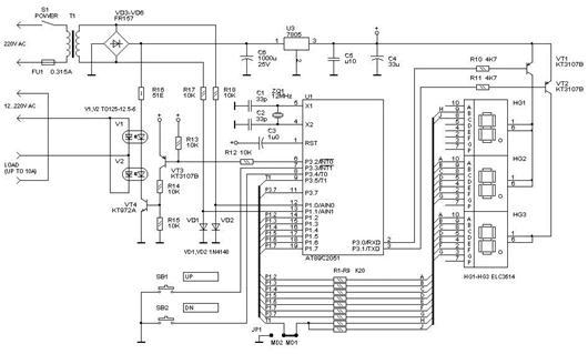
Для управления инерционной нагрузкой часто применяются тиристорные регуляторы мощности, работающие по принципу подачи на нагрузку нескольких полупериодов сетевого напряжения с последующей паузой.

Основой регулятора мощности (рис. 3.15) является микроконтроллер U1 типа AT89C2051. Для питания схемы регулятора использован маломощный трансформатор T1, что вместе с применением оптотиристоров обеспечивает гальваническую развязку от сети. Это делает устройство более электробезопасным.

Регулировка мощности в нагрузке осуществляется с помощью кнопок SB1 и SB2. Короткое нажатие одной из кнопок вызывает изменение мощности на один шаг. При удержании кнопки происходит монотонное изменение мощности. Одновременное нажатие двух кнопок выключает нагрузку, если до этого она была включена или включает максимальную мощность, если нагрузка была выключена.

Рисунок 3.15 — Схема регулятора мощности

Для индикации мощности в нагрузке служат светодиодные семисегментные индикаторы HG1 - HG3. Для уменьшения количества элементов использована динамическая индикация, которая реализована программно. Встроенный в микроконтроллер аналоговый компаратор осуществляет привязку к сетевому напряжению. На его входы через ограничители R17, R18, VD1, VD2 поступает переменное напряжение с вторичной обмотки трансформатора питания. Роль ограничителя для отрицательной полярности выполняют диоды выпрямительного моста. Компаратор восстанавливает знак сетевого напряжения. Переключения компаратора происходят в моменты перехода сетевого напряжения через ноль. Выход компаратора опрашивается программно, и как только обнаруживается изменение его состояния, на выход управления тиристорами (порт микроконтроллера INT0) выдается управляющий уровень для включения тиристоров. Если текущий полупериод подлежит пропуску, то управляющий уровень не выдается. Затем на 4 мс включается индикатор HG3. В это время происходит проверка нажатия кнопок и, если нужно, изменяется значение текущей мощности. Затем снимается управляющее напряжение с тиристоров, и на 4 мс включаются индикаторы HG1 и HG2. После этого в течение 4 мс ожидается новое изменение состояния компаратора. Если изменения не происходит, система все равно начинает цикл, не привязавшись к сети. Только в этом случае тиристоры не открываются. Это сделано для того, чтобы индикация нормально работала даже без импульсов привязки к частоте сети. Такой алгоритм работы, однако, накладывает некоторые ограничения на сетевую частоту: она должна иметь отклонение от 50 Гц не более 20%. На практике отклонение частоты сети значительно меньше.

Сигнал с порта INT0 поступает на ключ, выполненный на транзисторах VT3 и VT4, который служит для управления светодиодами оптотиристоров. Когда активен сигнал RESET микроконтроллера, на порту присутствует уровень логической единицы. Поэтому в качестве активного уровня выбран ноль. Для коммутации нагрузки используются два оптотиристора, включенные встречно-параллельно. Светодиоды оптотиристоров соединены последовательно. Ток светодиодов задается резистором R16 и равен примерно 100 мА.





Подборка статей по вашей теме: