Идея правового государства основывается на необходимости достижения гармонии и справедливости в обществе. Многовековой опыт государственно-правового развития выработал определенные черты, позволяющие при их реализации в жизни общества оградить личность от произвола государства, достичь оптимального соотношения интересов государства и личности, изначально теория правового государства закладывалась Платоном, Аристотелем, Кантом, Локом, Гегелем. Принципы правового государства постепенно выкристаллизовывались в политической борьбе общества против произвола государственной власти, ее вмешательство в частную и общественную жизнь, против установления авторитарных и тоталитарных полит режимов. Правовое государство прежде всего предполагает гражданское общество, т.е. существование автономных суверенных, свободных личностей, равных друг другу и обладающих частной собственностью. Они объединены обменными отношениями и связаны правом, которое сформировалось в процессе естественно исторического развития. Без правового формального равенства государства и индивида не может существовать ни право ни правовое государство. Государственная власть должна принимать законы в которых воплощается права и которые обеспечивают права человека, так называемые естественные права. Издав закон государство должно само подчиняться ему точно также как подчиняются граждане и его органы. Законодательные исполнительно-распорядительные органы могут лишь применять правовые акты и действовать в границах ими предусмотренных. В современной юридической науке понятие правового государства формулируется следующем образом – это форма организации и деятельности государственной власти при которой обеспечивается господство права, верховенство закона, равенства всех перед законом и независимым судом, где признаются и гарантируются права и свободы человека, а в основу организации власти положен принцип разделения властей.
|
|
|
В правовом государстве гражданское общество выступает в качестве противовеса государству. Становясь подобным образом с государством, гражданское общество в лице социальных групп, классов и прослоек организованных в специальные объединения и институты имеет своим главным назначением не только внимательно наблюдать за действиями государства. Чтобы они не выходили за рамки законности и конституционности, но и одновременно принимать все дозволенные законом меры для того чтобы заставить и его органы в случае нарушения ими действующих правовых актов, вернуться на стезю закона. Законность это принцип, метод и режим строгого и неуклонного соблюдения, исполнения норм права всеми участниками общественных отношений.
|
|
|
Основные принципы законности:
1. Законность должна быть единой для всех.
2. Должна гарантировать основные права и свободы граждан.
3. Обеспечивать неотвратимость наказания за правонарушение.
4. Не должно быть противопоставления законности и целесообразности.
5. Законность и культурное воспитание имеют взаимосвязь.
Общие гарантии составляют материальную базу специальных мер по охране законности:
1. Полнота и эффективность юридических норм, которые адекватно отражают основные закономерности и тенденции развития общества.
2. Высокий уровень контроля и надзора за реализацией законов, направленный на своевременное предупреждение и пресечение правонарушений.
3. Эффективность мер юридической ответственности, постоянное совершенствование и улучшение юридической деятельности.
4. Развитое правовое сознание и правовая культура населения страны.
Правопорядок – это понятие обозначает определенную упорядоченность общественных отношений, входящих в сферу правового регулирования. Правопорядок определяется также как и воплощенная в жизни законность, без правовых норм не может быть законности. Без законности эти нормы не воплощаются в конкретное поведение людей. Таким образом, нормы права и законность являются предпосылками правопорядка и средствами его достижения, причем никаким другим путем добиться правопорядка невозможно. Правопорядок является частью общественного порядка. Общественный порядок это определенные качества или состояния системы общественных отношений, состоящая в таком построении социальных связей, которое обеспечивает согласованность и ритмичность общественной жизни. Беспрепятственное осуществление участниками общественных отношений своих прав и обязанностей, защищенность их основных интересов, общественное и личное спокойствие.
Перед общественным порядком ставятся задачи:
- обеспечение социального мира и справедливости.
- защита всех слоев общества от негативных последствий.
- гарантированность социально-экономических условий жизни народа, благополучие которого будет только возрастать.
- гуманизация всех сфер жизнедеятельности общества.
Сгущение сеток
1) Введение.
(1)
t=0: T=0 (2)
x=0: T[0]=0 (3)
x=1: T[N]=
(4)
Уравнения (1)-(4) составляют систему, которая на каждом временном слое j представляет собой СЛАУ.
Распишем СЛАУ
,
(5)
.
Конечно разностная схема (5) содержит два временных слоя: верхний
и текущий T.
Задача состоит в переходе от известной функции Т к искомой
на верхнем слое.
КРС (5) является явной потому что ее решение вычисляется по явным формулам

Распишем СЛАУ в неявную схему, заменив производную по времени назад.
, где
;
;
T[0]=0; T[N] =
.
Ее можно переписать в матричном виде AT=F, где А матрица коэффициентов, Т искомая сеточная функция, F заданный вектор краевой задачи.
.
AT=F
Видим, что получили 3ехдиагональную матрицу, решаем ее методом прогонки(Томаса).
Он основывается на предположении, что искомые неизвестные связаны рекуррентным соотношением:
где i=n-1…1
Где α,β – прогоночные коэффициенты:


2) Результаты
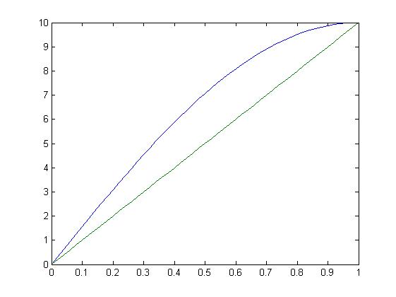
Явная схема
N=51 – кол-во узлов
Зеленый график – T[N]
Синий график – T[0]

Неявная схема
N=51 – кол-во узлов
Зеленый график – T[N]
Синий график – T[0]
N=51 – кол-во узлов
Две схемы в узле T[N]
Зеленый график –явная схема.
Синий график – неявная схема.
Т.к. графики совпали – это сложновато увидеть







