Разработки систем искусственного интеллекта шли сначала по пути моделирования общих интеллектуальных функций индивидуального сознания. Однако, развитие вычислительной техники и программного обеспечения в 90-х годах опровергает прогнозы предыдущих десятилетий о скором переходе к ЭВМ 5-го поколения. Интеллектуальные функции основной массы программных систем общения на естественном языке пока не находят широкого внедрения в промышленных масштабах.
Характерную инфляцию претерпело такое понятие, как «новая информационная технология». Первоначально это понятие означало интеллектуальный интерфейс к базе данных, позволяющий прикладным пользователям общаться с ней непосредственно на естественном языке. Ныне под «новыми информационными технологиями» понимают просто технологии, существенно использующие вычислительную технику в обработке информации, в том числе основанные на применении текстовых и табличных процессоров, а также информационных систем.
Столкнувшись с непреодолимыми проблемами, разработчики систем, обладающих «общим» искусственным интеллектом, пошли по пути все большей и большей специализации, вначале по направлению к экспертным системам, затем - к отдельным очень специфичным интеллектуальным функциям, встроенным в инструментальные программные средства, не считавшиеся до настоящего времени сферой разработок по искусственному интеллекту. Например, такие системы сейчас часто обладают возможностями аналитических математических вычислений, перевода технических и деловых текстов, распознавания текста при вводе сканером, синтаксического анализа фраз и предложений, самонастраиваемостью и т.д.
Парадигма исследований и разработок в области искусственного интеллекта постепенно пересматривается. По-видимому, возможности скорого развития программных систем, моделирующих интеллектуальные функции индивидуального сознания, в значительной мере исчерпаны. Необходимо обратить внимание на новые возможности, которые открывают в отношении общественного сознания информационные системы и сети. Развитие вычислительных систем и сетей ведет» по-видимому, к созданию нового типа общественного сознания, в которое информационные средства будут органично встроены как технологическая среда обработки и передачи информации. После этого человечество получит именно гибридный человеко-машинный интеллект не столько в масштабе индивидуального сознания, сколько в сфере социальной практики.
Контрольные вопросы и задания
1. Какова теория возникновения и развития исследований по искусственному интеллекту?
2. Каковы отличительные черты задач из сферы искусственного интеллекта?
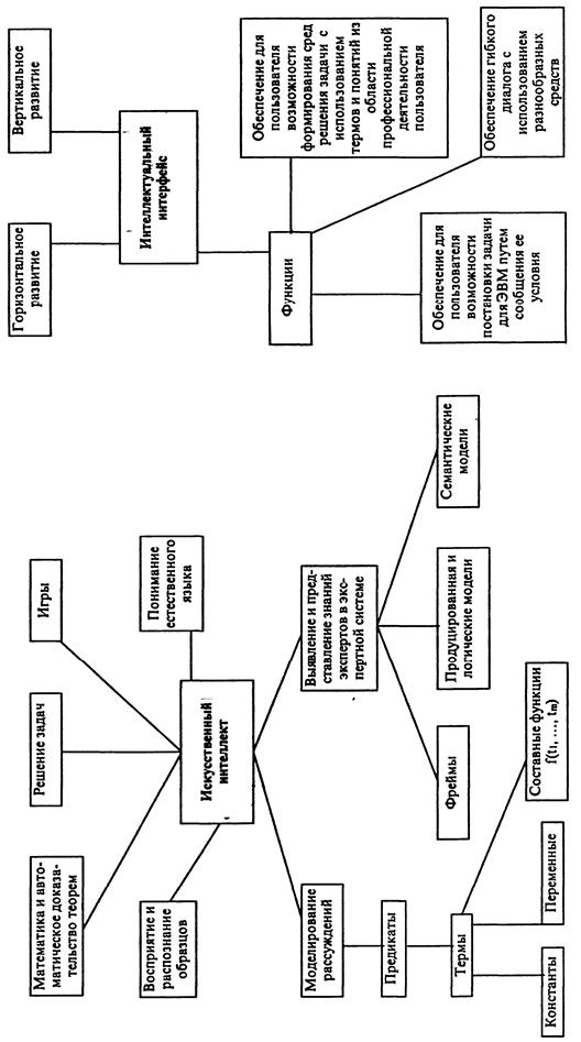
3. Охарактеризуйте направления исследований по искусственному интеллекту.
4. Что такое «знания» с точки зрения систем искусственного интеллекта?
5. В чем состоит метод представлений знаний с помощью продукций?
6. На чем основано представление знаний с помощью семантической сети?
7. Как фреймовые системы могут использоваться для представления знаний?
8. В чем отличия представления знаний в интеллектуальных системах от представления просто данных?
9. Что значит понятие «предикат»?
10. Что такое «фраза Хорна»?
11. Как происходит логический вывод с помощью метода резолюций?
12. В каком направлении развиваются интерфейсные части информационных систем?
13. В чем состоит принцип дружественности программных средств?
14. Какова структура перспективных информационных систем будущего?


Дополнительная литература к главе 1
1. Абрамов Ю. Ф. Картина мира и информация (философские очерки). - Иркутск: ИГУ, 1988.
2. Абдеев Р. Ф. Философия информационной цивилизации. ~ М.: ВЛАДОС, 1994.
3.Аиламазян А. К., Стась Е.В. Информатика и теория развития. - М.: Наука, 1992.
4. Ахундов М.Д. Эволюция и смена научных картин мира. В кн.: Философия, естествознание, социальное развитие. - М.: Наука, 1989.
5. Брой М. Информатика. Основополагающее введение. В 3-х частях. - М.: Диалог-МИФИ, 1996.
6. Будущее искусственного интеллекта. - М.: Наука, 1991.
7. Вейценбаум Дж. Возможности вычислительных машин и человеческий разум. -М.: Радио и связь, 1982.
8. Венда В. Ф. Системы гибридного интеллекта: эволюция, психология, информатика. - М.: Машиностроение, 1990.
9. Вирт Н. Алгоритмы и структуры данных. - М.: Мир, 1989.
10. Вирт Н. Алгоритмы + структура данных = программы. - М.: Мир, 1985.
11. Глинский Б. А. Философские и социальные аспекты информатики. - М.: Наука, 1990.
12. Глушков В. М. Основы безбумажной информатики. /Изд. 2-е. - М.: Наука, 1987.
13. Глушков В. М. Кибернетика. Вопросы теории и практики. - М.: Наука, 1986.
14. Голицын Г. А., Петров В. М. Информация, поведение, творчество. - М.: Наука, 1991.
15. Гриценко В. И., Паньшин Б.Н. Информационная технология: вопросы развития и применения. - Киев: Наукова Думка, 1988.
16. Громов Г. Р. Национальные информационные ресурсы. Проблемы промышленной эксплуатации. - М.: Наука, 1985.
17. Громов Г. Р. Очерки информационной технологии. - М.: Инфоарт, 1992.
18. Дмитриев В. И. Прикладная теория информации. - М.: Высшая школа, 1989.
19. Интеллектуальные процессы и их моделирование. - М.: Наука, 1987.
20. Информатизация общества и бизнес. - М.: ИНИОН, 1992.
21. Информатика и культура. - М. Наука, 1990.
22. Информационая революция: наука, экономика, технология. Серия «Информация. Наука. Общество». - М.: ИНИОН, 1993.
23. Искусственный интеллект: - В 3-х кн. Кн.З. Программные и аппаратные средства: Справочник / Под ред В.Н.Захарова, В.Ф.Хорошевского. - М.: Радио и связь, 1990.
24. Каныгин Ю. М., Калитич Г. И. Основы теоретической информатики. - Киев: Наукова Думка, 1990.
25. Когнитивная психология и искусственный интеллект. Серия «Информация. Наука. Общество». - М.: ИНИОН, 1993.
26. Лорьер Ж.-Л. Системы искусственного интеллекта. - М.: Финансы и статистика, 1982.
27. Марков М. Технология и эффективность социального управления. - М.: Прогресс, 1982.
28. Матросов В.Л. Теория алгоритмов. - М.: Прометей, 1989.
29. Минский М. Вычисления и автоматы. - М.: Мир, 1971.
30. Новик И. Б., Абдуллаев Ф.Ш. Введение в информационный мир. - М.: Наука, 1991.
31. Перспективы информатизации общества. Ч.1,2. Серия «Информация. Наука. Общество». - М.: ИНИОН, 1990.
32. Першиков В. И., Савинков В. М. Толковый словарь по информатике. - М.: Финансы и статистика,1991.
33. Попов Э.П. Экспертные системы: Решение неформализованных задач в диалоге с ЭВМ. - М.: Наука, 1987.
34. Поспелов Г. С. Искусственный интеллект - основа новой информационной технологии. - М.: Наука, 1988.
35. Рахитов А. И. Философия компьютерной революции. - М.: ИПЛ, 1991.
36. Свириденко С. С. Современные информационные технологии. - М.: Радио и связь, 1989.
37. Словарь по кибернетике / Под ред. В.С.Михалевича. - Киев: Гл. ред. УСЭ, 1989.
38. Советов Б. Я. Информационная технология. - М.: Высшая школа, 1992.
39. Становление информатики. Сб. статей из серии «Кибернетика». - М.:, Наука, 1986.
40. Суханов А. П. Информация и прогресс. - Новосибирск: Наука, 1988.
41. Толковый словарь по искусственному интеллекту / Авторы-составители А-Н.Аверкин, М.Г.Гаазе-Рапопорт, Д.А.Поспелов. - М.: Радио и связь, 1992.
42. УинстонП. Искусственный интеллект. - М.: Мир, 1980.
43. Урсул А.Д. Информатизация общества. Введение в социальную информатику. -М.:АОН,1990.
44. Успенский В. А. Машина Поста. - М.: Наука, 1988
45. Успенский В. А., Семенов А. Л. Террия алгоритмов: основные открытия и приложения. - М.: Наука, 1987.
46. Хартли Р. Передача информации. В сб. «Теория информации и ее приложения». - М.: ИЛ, 1959.
47. Шеннон К.-Э. Работы по теории информации и кибернетике. - М.: ИЛ, 1963.
ГЛАВА 2
ПРОГРАММНОЕ ОБЕСПЕЧЕНИЕ ЭВМ
Многие вещи нам непонятны не потому, что наши понятия слабы, но потому, что сии вещи не входят в круг наших понятий
Козьма Прутков






