Обязательным условием успешной интеграции России в международную систему экономических взаимоотношений является совершенствование национальной системы правовой охраны и передачи ИС. Обмен научно-техническими достижениями и различными объектами ИС стал самостоятельной сферой экономических отношений, превратился в перспективный и прибыльный бизнес.
В условиях глобализации экономики резко увеличивается количество экономических соглашений, в которых предусматривается использование технологий за пределами национальных границ. Получила также широкое распространение торговля произведенными по лицензиям товарами: предметами одежды, игрушками, компьютерными играми и т.д. При этом наряду с экономическими аспектами приходится принимать во внимание и юридические, отражающие специфику стран, на которые распространяют свое действие соответствующие лицензионные соглашения.
Лицензирование интеллектуальной собственности является для предпринимателей средством не только получения доходов, но и сведения к минимуму рисков и экономии времени на освоение новой технологии. Изобретение интересных технологий не гарантирует их экономического успеха. Идея превращается в товар только тогда, когда товар подтверждает свою финансовую жизнеспособность на рынке. Даже если лицензируемая технология нуждается в модификации, на ее освоение уйдет меньше времени, чем на собственную разработку, что чревато нарушением патентных прав третьих лиц.
Стоимость исследований и полученных результатов НИОКР, передаваемых по лицензии, может исчисляться десятками миллионов долларов, а цена лицензии – несколькими десятками тысяч долларов, составляя, например, до 10-20% от затрат на НИОКР. Так, по оценке Научно-исследовательского конъюнктурного института, каждый доллар, расходуемый на покупку иностранной лицензии, по своему экономическому результату эквивалентен (без учета фактора времени) следующей сумме, инвестируемой в собственные НИОКР, долл.:
| США | 6,2 |
| Англия | 3,1 |
| Франция | 5,4 |
| Япония | 16,0 |
Если цены на обычные товары складываются прежде всего на базе общественно необходимых затрат на их производство, то цены на предметы лицензионных соглашений формируются на базе результатов – прибыли, получаемой от их использования по лицензии. В этом – принципиальное отличие в формировании цен на обычные материальные товары и на предметы лицензионных соглашений, независимо – на внутреннем или на внешнем рынках.
Организация торговли лицензиями начинается с изучения конъюнктуры рынка, оценки конкурентоспособности объекта лицензии, рекламы и выбора фирм – потенциальных лицензиатов. Затем следует не менее длительный и напряженный период поиска покупателя, ведения переговоров, определения коммерческих условий лицензионного договора и отработка текста договора. Изучение рынка, закупка образцов продукции конкурента обычно начинается до разработки собственной технологии, а не наоборот. Прежде всего, нужно быть уверенным, что стоит вкладывать средства в создание технологии, на которую можно получить монопольные права.
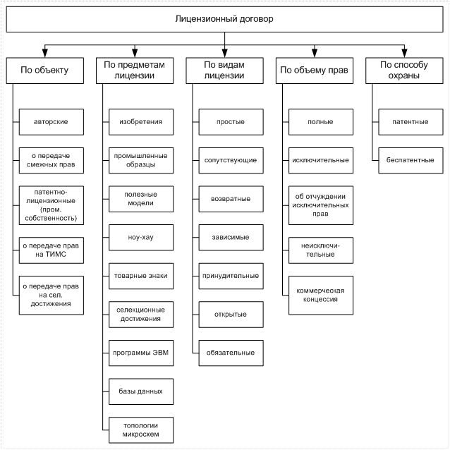
Классификация лицензионных соглашений на базе выделения наиболее существенных их особенностей и признаков отражает связи и различия между ними и помогает, таким образом, ориентироваться в самых сложных практических ситуациях, обеспечивая принятие научно обоснованных оптимальных решений. С этой точки зрения классификация имеет не только теоретическое, но и большое практическое значение (рис. 3).

Рис. 3. Классификация лицензионных договоров
Международные и внутренние лицензионные соглашения в зависимости от предмета, объема передаваемых прав и национальных (межнациональных) способов охраны предметов этих внешнеторговых сделок можно разбить на три группы:
1) по предметам лицензионных соглашений;
2) по объему передаваемых прав;
3) по способу охраны предметов соглашения.
Как уже отмечалось, договоры о передаче прав на использование объектов интеллектуальной собственности называются по-разному для различных видов нематериальных объектов. Такой договор обычно называют лицензионным. В современном торговом обороте лицензионный договор связывается не только с обладанием исключительными правами, основанными на охранных документах, но и первую очередь с фактически «исключительным» обладанием знаниями, без которых техническое новшество не может быть использовано.
Основные особенности лицензионных соглашений, отличающие их от других видов внутренних и внешнеторговых сделок, следующие:
- определение терминов и расшифровка понятий, используемых в лицензионных договорах (в традиционных контрактах термины обычно не оговариваются, их смысл обычно не расшифровывается);
- передача лицензиаром лицензиату нематериальных предметов соглашения, выраженных в письменной, зрительной или устной форме (при обычных сделках продаются материальные предметы, которые в случае некачественного их изготовления могут быть реально возвращены);
- сохранение права собственности на предмет соглашения за лицензиаром;
- срочный характер лицензионного договора;
- территориальный характер действия лицензионного договора (при традиционных сделках с материальными товарами таких ограничений нет);
- ценообразование по лицензии (цены на обычные материальные товары формируются на базе стоимости, с учетом конъюнктурных и других факторов, тогда как цены на предмет лицензионных соглашений формируются на базе результатов – прибыли, получаемой от использования по лицензии);
- виды лицензионных соглашений;
- условия о ноу-хау;
- взаимообмен научно-техническими достижениями по усовершенствованию предметов лицензионного договора.
Лицензии, как правило, продаются на промышленно освоенные и промышленно апробированные научно-технические достижения лицензиара. Возможны случаи продажи лицензии на научно-технические разработки, неосвоенные промышленностью (научный задел, проведение НИОКР) и находящиеся на различных стадиях инновационного цикла.
Структура лицензионного договора (Приложение 3).
Преамбула
Определение терминов
Предмет соглашения
Гарантии и ответственность
Платежи
Сборы и налоги
Реклама
Информация и отчетность
Усовершенствования и улучшения
Защита передаваемых прав
Срок действия и условия расторжения
Последствия прекращения действия соглашения
Арбитраж
Договоры на передачу прав на использование объектов интеллектуальной собственности, как правило, сопровождаются другими договорами – о поставке оборудования, комплектующих, сырья, оказания инжиниринговых работ. В зависимости от того, какой из договоров является основным в сделке, сопутствующим договором называется сам лицензионный договор или дополняющий его договор.
В каждом случае передача прав на использование интеллектуальной собственности является обязательным условием сделки, которая разрывается при нарушении сформулированных в договоре условий. Сделки о поставке оборудования, комплектующих, сырья, оказании инжиниринговых услуг, конечно, могут существовать и без лицензионных договоров, но при наличии условий передачи интеллектуальной собственности возникают дополнительные гарантии для обеих сторон. Такой путь снижения риска особенно важен при распространении инновационной продукции и технологии, в которой цена интеллектуальной собственности составляет существенную долю.
В мировой практике все больший удельный вес приобретает Интернет, который стал не только средством общения, развлечения и получения информации, но и средством маркетинга товаров и услуг. Соответственно все более заметная часть лицензионных отношений перемещается в сферу электронной экономики и используемых там методов предпринимательства.