Формальные инспекции
Не всегда возможна разработка автоматических или хотя бы четко формализованных ручных тестов для проверки функциональности программной системы. В некоторых случаях выполнение тестируемого программного кода невозможно в условиях, создаваемых тестовым окружением. Такая ситуация возможна во встроенных системах, если программный код предназначен для обработки исключительных ситуаций, создаваемых только на реальном оборудование.
В тех случаях, когда верифицируется не программный код, а проектная документация на систему, которую нельзя «выполнить» или создать для нее отдельные тестовые примеры также обычно прибегают к методу экспертных исследований программного кода или документации на корректность или непротиворечивость. Такие экспертные исследования обычно называют инспекциями или просмотрами. Существует два типа инспекций – неформальные и формальные.
При неформальной инспекции автор некоторого документа или части программной системы передает его эксперту, а тот, ознакомившись с документом, передает автору список замечаний, которые тот исправляет. Сам факт проведения инспекции и замечания, как правило, нигде отдельно не сохраняются, состояние исправлений по замечаниям также нигде не отслеживается.
Формальная инспекция, напротив, является четко управляемым процессом, структура которого обычно четко определяется соответствующим стандартом проекта. Таким образом, все формальные инспекции имеют одинаковую структуру и одинаковые выходные документы, которые затем используются при разработке.
Факт начала формальной инспекции четко фиксируется в общей базе данных проекта. Также фиксируются документы, подвергаемые инспекции, списки замечаний, отслеживаются внесенные по замечаниям изменения. Этим формальная инспекция похожа на автоматизированное тестирование – списки замечаний имеют много общего с отчетами о выполнении тестовых примеров.
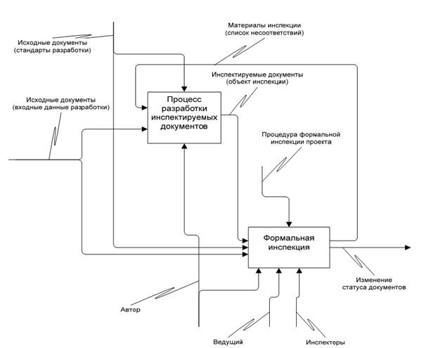
В ходе формальной инспекции группой специалистов осуществляется независимая проверка соответствия инспектируемых документов исходным документам.
Независимость проверки обеспечивается тем, что она осуществляется инспекторами, не участвовавшими в разработке инспектируемого документа. Входами процесса формальной инспекции являются инспектируемые документы и исходные документы, а выходами – материалы инспекции, включающие список обнаруженных несоответствий и решение об изменении статуса инспектируемых документов. Рис. 1.16 иллюстрирует место формальной инспекции в процессе разработки программных систем.

Рис. 1.16 Место формальной инспекции в проекте по разработке программной системы






