Тема 19. Методы выбора альтернатив в условиях риска.
Тема 18. Методы выбора альтернатив в условиях определенности.
Тема 17. Понятие среды принятия управленческих решений.
Тема 16. Методы коллективных ассоциаций.




























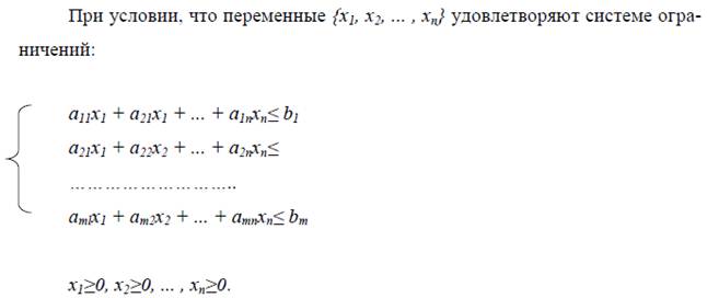
Рассмотрим пример задачи, решаемой с помощью дерева решений.






















