Первым шагом к повышению эффективности организационной структуры, поддерживающей одну или несколько фаз ЖЦП, является моделирование и анализ ее функционирования. Парадоксальным является тот факт, что как правило, никто на предприятии не представляет себе детально как функционирует та или иная организационная система в целом. Специалисты в деталях знают как работает конкретное подразделение, высшее руководство не может вдаваться в подробности, поэтому почти в любой системе есть неиспользуемые резервы повышения эффективности её. Цель бизнес-анализа – выявить существующее взаимодействие между составными частями работы и оценить его рациональность и эффективность. Для этой цели с использованием CALS-технологий разрабатываются функциональные модели, содержащие детальное описание выполняющихся процессов в их взаимосвязи. Формат описания регламентирован стандартами IDEF/0 и ISO 10303 АР208. Полученная функциональная модель не только является детальным описанием выполняющихся процессов, но также позволяет решать целый ряд задач, связанных с оптимизацией, оценкой величины и распределения затрат, оценкой функциональной производительности, загрузки и сбалансированности составных частей, то есть вопросов анализа и реинжиниринга бизнес-процессов.
Аналогичные модели с успехом могут быть использованы при создании системы обеспечения качества продукции. В этом случае в форме функциональной модели может быть описана реализация функций обеспечения качества продукции, регламентированных стандартами ISO серии 9000. Разработанная функциональная модель позволяет выявить логические ошибки допущенные при построении системы обеспечения качества, уточнить распределение полномочий и ответственности, автоматически генерировать отчетные документы по структуре системы.
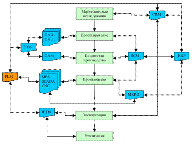
Таким образом, в настоящее время термин CALS подразумевает информационную поддержку изделия на всех этапах жизненного цикла, начиная с маркетинговых исследований и заканчивая утилизацией.
Жизненный цикл продукта (ЖЦП) - перечень этапов, через которые проходит изделие за весь период своего существования. Включает этапы маркетинговых исследований, концептуального проектирования дизайна изделия, конструкторской и технологической подготовки производства, изготовления, обслуживания, утилизации и т. п. В основном, применяется по отношению к сложной наукоемкой продукции высокотехнологичных предприятий в рамках CALS-технологий.
Реализация CALS технологий в практическом плане предполагает организацию единого информационного пространства (интегрированной информационной среды), объединяющего автоматизированные системы, предназначенные как для эффективного решения задач инженерной деятельности, так и для планирования и управления производством и ресурсами предприятия.
В единый процесс вовлекается множество проектирующих и машиностроительных предприятий с удаленным доступом к информации, прямой передачей информации от компьютера к машиностроительному оборудованию и т.д.
Интегрированная информационная среда представляет собой совокупность распределенных баз данных, в которой действуют единые, стандартные правила хранения, обновления, поиска и передачи информации, через которую осуществляется безбумажное информационное взаимодействие между всеми участниками жизненного цикла изделия. При этом однажды созданная информация хранится в интегрированной информационной среде, не дублируется, не требует каких-либо перекодировок в процессе обмена, сохраняет актуальность и целостность.
Целостность данных поддерживается в процессе управления конфигурацией проекта, а также тем, что нельзя одновременно изменять один и тот же объект разным разработчикам, каждый из них должен работать со своей рабочей версией. Другими словами, необходимо обеспечение синхронизации изменения данных, разделяемых многими пользователями.
Для этого выполняется авторизация пользователей и разрабатываются средства ведения многих версий проекта. Во-первых, пользователи подразделяются на классы (администрация системы, руководство проектом и частями проекта, группы исполнителей-проектировщиков) и для каждого класса вводят определенные ограничения, связанные с доступом к разделяемым данным; во-вторых, доступ регламентируется по типам разделяемых данных. Данным могут присваиваться различные значения статуса, например, "правильно", "необходимо перевычисление", "утверждено в качестве окончательного решения" и т.п.
В последнее время за рубежом наряду с CALS используется также термин Product Lifecycle Management (PLM). Под PLM понимают процесс управления информацией об изделии на протяжении всего его жизненного цикла. Отметим, что понятие PLM-система трактуется двояко: либо как интегрированная совокупность автоматизированных систем CAE/CAD/CAM/PDM и ERP/CRM/SCM, либо как совокупность только средств информационной поддержки изделия и интегрирования автоматизированных систем предприятия, что практически совпадает с определением понятия CALS.
В широком смысле слова CALS - это методология создания единого информационного пространства промышленной продукции, обеспечивающего взаимодействие всех промышленных автоматизированных систем (АС). В этом смысле предметом CALS являются методы и средства как взаимодействия разных АС и их подсистем, так и сами АС с учетом всех видов их обеспечения.

Рис. 3. Этапы жизненного цикла промышленной продукции и используемые автоматизированные системы
При реализации целей и задач CALS необходимо соблюдать следующие основные принципы:
• информационная поддержка всех этапов ЖЦИ;
• единство представления и интерпретации данных в процессах информационного обмена между АС и их подсистемами, что обусловливает разработку онтологий приложений и соответствующих языков представления данных;
• доступность информации для всех участников ЖЦИ в любое время и в любом месте, что обусловливает применение современных телекоммуникационных технологий;
• унификация и стандартизация средств взаимодействия АС и их подсистем;
• поддержка процедур совмещенного (параллельного) проектирования изделий.
Рассмотрим содержание основных этапов ЖЦИ для изделий.






