, (13.43)

(13.44)
Останні умови називаються балансом амплітуд і фаз у автогенераторі.
Виконання умов збудження та усталення коливань залежить від початкового положення робочої точки на ВАХ нелінійного елемента. Наприклад, на Рис. 13.44, ліворуч подано прохідну характеристику транзистора із схеми автогенератора, зображеної на Рис. 13.41. На ній позначено дві робочі точки, 1 та 2, які можуть бути одержані шляхом подавання відповідної сталої напруги на заслін транзистора. На середньому графіку Рис. 13.44 подано залежності амплітуд першої гармоніки струму для цих двох робочих точок, а на правому графіку - середні коефіцієнти підсилення для цих випадків. На цьому ж графіку подано пряму
, що відповідає коефіцієнту трансформації n. З цих графіків видно, що у випадку 1, збудження відбувається за будь-яких малих значень вхідної напруги і зріст коливання припиняється після досягнення балансу амплітуд (43). Такий режим збудження коливань називається м’яким. У випадку 2 збудження коливань розпочнеться тільки за умови дії на вході, величина якої
. Такий режим збудження коливань називається жорстким.
|
|
|
Різним положенням робочої точки на ВАХ транзистора відповідає різне значення сталої складової струму і, відповідно, різне значення споживаної потужності. Жорсткий режим є більш економічним, але потребує додаткових умов для збудження коливань. Тому коефіцієнт передавання підсилювача у автогенераторі повинен бути керованим в залежності від значення вихідної напруги і змінюватись від максимального – під час збудження, до мінімально можливого - для виконання умови балансу амплітуд.
13.3.3. Схеми автогенераторів
Схема автогенератора залежить від діапазону частот коливання, що формується. У діапазоні частот від 100 кГц до 100 Мгц найдоцільнішими є схеми з використанням коливальних контурів на зосереджених LC елементах. На більш високих частотах зручнішими є коливальні системи на елементах довгих ліній, у на частотах, нижчих за 100 кГц, використовуються схеми на RC елементах. Двома основними вимогами до генераторів є стабільність частоти та низький рівень гармонічних складових у сформованих коливаннях. Стабільність частоти забезпечується шляхом використання кварцових резонаторів та синтезаторів коливань на основі схем фазового підстроювання частоти (ФАПЧ). Якісну форму коливань одержують завдяки частотній вибірковості формувальних фільтрів або засобами цифрового синтезу коливань.
13.3.3.1. LC генератори
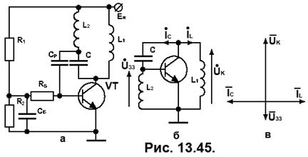
Розгляд умов збудження та усталення коливань ми розглядали на прикладі генератора з трансформаторним зворотним зв’язком (Рис. 13.41). Більш поширеними є так звані триточкові схеми, у яких активний елемент підмикається до трьох точок коливального контуру. Головна мета такого ввімкнення – створення умов балансу фаз у автогенераторі. На Рис. 13.45,а подано генератор, зібраний за схемою індуктивної триточки.
|
|
|
Схема працює наступним чином. Збудження генератора відбувається у робочій точці, що задається дільником напруги 
. Із наростанням амплітуди збуджених коливань відбувається їх детектування у колі
, база-емітер транзистора. У підсумку випрямлена напруга зсуває робочу точку у бік менших струмів бази, зменшуючи тим самим підсилення і, відповідно, кут відсікання. Таким чином вдається поєднати м’який режим збудження з економічною роботою в усталенному режимі. Умова балансу фаз, необхідна для збудження, виконується завдяки ввімкненню індуктивності
у ємнісну гілку коливального контуру LC генератора. Як видно з еквівалентної схеми генератора за змінним струмом, поданої на Рис. 13.45,б, з індуктивності
знімається напруга зворотного зв’язку, що діє на вході транзистора. Коливальний контур LC, який є навантаженням підсилювача, ввімкнено у колекторне коло транзистора, тобто схема підсилювача є інвертувальною. Внаслідок цього фаза вихідного коливання відрізняється від фази вхідного на 180 градусів. Ця умова виконується тільки на резонансній частоті контуру, де його опір є активним. На Рис. 13,45,в подано векторну діаграму струмів і напруг у коливальному контурі за умови нехтування його активними втратами. Як видно з діаграми, напруга на
виявляється протифазною напрузі на контурі і, відповідно, на виході підсилювача, тобто умова балансу фаз виконується. Резонансна частота контуру

приблизно дорівнює частоті сформованих коливань.
Таким же чином працює ємнісна триточка, еквівалентну схему якої подано на Рис. 13,46, а, а векторну діаграму – на Рис. 13.46,б. Тут напруга ЗЗ знімається з ємності
, ввімкненої у індуктивну гілку коливального контуру навантаження підсилювача. Резонансна частота контуру

приблизно дорівнює частоті сформованих коливань.
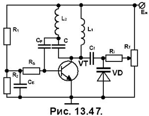
У випадку, коли необхідно керувати частотою коливання (наприклад, під час модуляціїї), основним способом зміни частоти генерації є використання змінної ємності варикапа VD, підімкненого до коливального контуру генератора. Схему електричного керування частотою генератора подано на Рис. 13.47. Щоб не втрачати крутість керування, виконується умова 
. Внутрішній опір джерела керувальної напруги обирається за умови
, щоб не погіршувати добротність коливальної системи. Подана схема передбачає ручне керування частотою за допомогою потенціометра
. Під час частотної модуляції на його місце необхідно підімкнути джерело інформаційного коливання.
13.3.3.2. RC генератори
Одержання стабільних коливань низьких та інфранизьких частот за допомогою LC коливальних систем є неможливим, зважаючи на розміри і масу великих індуктивностей. Тому, протягом багатьох років, єдиним джерелом низькочастотних коливань були RC генератори, у яких частотозадавальними елементами були чотириполюсники, зібрані з конденсаторів та резисторів. Завданням цих чотирипосників є створення або нульового, або 180-градусного фазового зсуву між вхідною та вихідною напругами на одній частоті. За наявності такої властивості, чотириполюсник може бути ввімкнений у коло зворотного зв’язку інвертувального або неінвертувального підсилювача, утворивши замкнене коло (див. Рис. 13.40), у якому виконується баланс фаз. Втрати напруги у пасивному чотириполюснику повинні бути скомпенсовані підсилювачем для створення умов самозбудження. Тому, для оцінки придатності чотириполюсника для роботи у генераторі, слід визначити його комплексний коефіцієнт передавання напруги.
|
|
|
Найпоширенішим чотириполюсником, що використовується у RC генераторах є міст(коло) Віна, схему якого подано на Рис. 13.48,а, а векторну діаграму струмів і напруг для однієї частоти – на Рис. 13.48,б. Коефіцієнт передавання напруги кола дорівнює

де
Визначимо умови, за яких коефіцієнт передавання є величиною дійсною, тобто зсув фази між вхідною та вихідною напругою дорівнює 0.


З останнього виразу видно, що умова дійсності коефіцієнту передавання співпадає з умовою 
, де


Означена умова має місце на частоті

тобто на цій частоті може бути створена умова балансу фаз. У разі створення генератора змінної частоти зручно задати таке співвідношення між величинами елементів

тоді

Змінювати частоту можна або блоком двох однакових конденсаторів змінної ємності, або сдвоєним потенціометром. Для самозбудження генератора необхідний неінвертувальний підсилювач з коефіцієнтом підсилення напруги, більшим за 3.
АЧХ кола Віна має незначну частотну вибірковість, тому не може розглядатись як фільтр для виділення однієї синусоїди частоти
. Єдина можливість одержати неспотворену синусоїду – точно додержуватись балансу амплітуд під час наростання коливань після збудження, тобто керувати коефіцієнтом підсилення, утримуючи підсилювач на лінійній ділянці його передавальної характеристики.
Найбільш поширеною схемою RC генератора з колом Віна є схема на операційному підсилювачі з нелінійним колом від’ємного зворотного зв’язку, подана на Рис. 13.49. Під час збудження співіддношення між опорами від’ємного зворотного зв’язку таке

відповідно,
. Із збільшенням амплітуди коливань збільшується опір
і автоматично виконується умова
утримуючи підсилювач на лінійній ділянці підсилення. Якщо замість нелінійного опору
застосувати сталий опір, у разі виконання умови
, операційний підсилювач переходить у режим підсилювача-обмежувача коливань. На його виході формується періодична послідовність майже прямокутних імпульсів, частота яких дорівнює
.
RC генератори мають переваги порівняно з LC генераторами щодо діапазону перестроювання частоти. Виходячи з формул частоти генерованого коливання, у разі керування її ємністю конденсаторів, коефіцієнти перекриття діапазону частот дорівнюють
|
|
|

- межі зміни ємності настроювального конденсатора.
Суттєвими недоліками RC генераторів є відносно низька стабільність частоти та відносно великий рівень нелінійних спотворень сформованого коливання. Обидва недоліки пояснюються низькою частотною вибірковістю RC кіл зворотного зв’язку.
13.3.4. Стабілізація частоти автоколивань
Умови виконання балансу фаз у LC генераторі залежать від крутості фазової характеристики коливального контуру

тобто стабільність частоти коливань визначається добротністю контуру. Тому одним із заходів стабілізації частоти генератора є застосування мінімально можливого коефіцієнту ввімкнення входу та виходу підсилювача у коливальний контур. При цьому, по-перше, менше погіршується власна добротність контуру, по-друге, мінімізується вплив паразитних реактивностей підсилювача, які зсувають резонансну частоту контуру.
Однак, існують повільні зміни частоти, пов’язані з температурною залежністю параметрів елементів генератора, їх старінням, змінами напруги живлення. Найпростіший засіб зменшення температурного впливу – це термокомпенсація, тобто ввімкнення у контур елементів, що мають температурний коефіцієнт зміни параметрів, протилежний елементам контуру. Більш складний шлях – термостабілізація автогенератора. Живлення генераторів завжди виконується від стабілізованих джерел напруги. Усі ці заходи дозволяють забезпечити відносну нестабільність частоти на рівні

Радикального підвищення стабільності частоти до значень
можна
досягти, застосовуючи у генераторах кварцові резонатори. Кварцовий резонатор – це пластина монокристалу кварцу, властивістю якого є п’єзоефект, тобто зміна електричного заряду на гранях кристалу під час його механічних коливань. Кварцовий резонатор, розміщений у кварцотримачі, можна змоделювати колом, еквівалентну електричну схему якого подано на Рис. 13.50,а. На Рис. 13.50,б подано частотну залежність реактивного опору еквівалентного кола. Значення елементів схеми залежить від розмірів кварцової пластини та типу коливань у ній.
- це ємність кварцотримача. Добротність такого резонатора
. Як видно з Рис. 13.50,б, резонатор має дві резонансні частоти -
, послідовного резонансу, та
, паралельного резонансу. Співвідношення частот


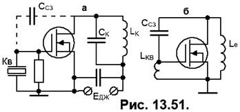
У схемах генераторів кварцові резонатори працюють у різних режимах. На Рис.13.51,а подано кварцовий резонатор, що використовується як індуктивність. На частоті генерації коливальний контур
має індуктивний характер. Разом з паразитною ємністю сток-заслін транзистора утворюється індуктивна триточка, еквівалентну схему якої подано на Рис. 13.51,б. На Рис. 13.52,а подано схему генератора, де кварцовий резонатор працює на частоті
і використовується як елемент зв’язку, що на цій частоті замикає коло зворотного зв’язку. У підсумку утворюється індуктивна триточка, еквівалентну схему якої подано на Рис. 13.52,б.
Описані генератори формують коливання однієї фіксованої частоти. У радіоелектронній апаратурі часто виникає завдання одержати коливання стабільної частоти, яка змінюється із заданим кроком. Саме так, наприклад, повинен працювати гетеродин супергетеродинного приймача, налаштовуючи приймач на середню частоту радіостанцій з чітко визначеною частотною відстанню між їх носійними частотами. Такий генератор називається синтезатором частоти і будується із застосуванням системи фазового автоматичного підстроювання частоти (ФАПЧ), структурну схему якої подано на Рис. 13.53,а. Пристрій працює наступним чином. Стабільність сформованої частоти забезпечується кварцованим генератором, що працює на сталій частоті
. Крок зміни частоти забезпечується дільником частоти, коефіцієнт ділення якого визначається, виходячи із заданого частотного інтервалу між носійними частотами радіостанцій

де
- ширина смуги, зайнятої радіостанцією.
З виходу дільника частоти коливання з стабільною частотою
подається на формувач періодичної послідовності коротких імпульсів. Лінійчатий спектр вихідного коливання формувача, поданий на Рис. 13.53,б, містить суму гармонік майже однакової амплітуди з частотною відстанню між ними, що дорівнює
. Ця послідовність подається на один вхід фазового детектора. На його другий вхід подано коливання від генератора, керованого напругою. Розглянемо процеси, що відбуваються у фазовому детекторі, що є помножувачем вхідних коливань. На його входи подані коливання

Вихідна напруга фазового детектора дорівнює

Фільтр нижніх частот виділяє складову вихідної напруги фазового детектора, пропорційну різниці частот керованого генератора та стабільного формувача, якщо ця різниця потрапляє у смугу прозорості ФНЧ. Частота керованого генератора залежить від напруги на виході суматора, яка складається з відфільтрованої напруги фазового детектора та керувальної напруги, знятої з потенціометра ручного керування частотою. Внаслідок ручного керування різниця частот коливань на входах фазового детектора набуває значення

де
- гранична частота фільтру нижніх частот. На виході ФНЧ з’являється керувальна напруга, що змінює частоту керованого генератора до значення
. У підсумку частота керованого генератора стає рівною відповідній гармоніці опорного коливання з точністю до фази і утримується незмінною незалежно від дії дестабілізувальних чинників.
Якщо необхідно налаштувати приймач на іншу станцію, потенціометром змінюється керувальна напруга, коливання з різницевою частотою з виходу фазового детектора потрапляє у смугу прозорості ФНЧ і процес автоматичного керування частотою повторюється на новій частоті керованого генератора.
13.3.5. Імпульсні генератори
Імпульсні генератори застосовуються для формування коливань, які використовуються для створення дискретних повідомлень. Найпоширенішим видом коливань є періодичні послідовності прямокутних імпульсів. Генератори, що формують такі послідовності називаються мультивібратори. Схему найпростішого мультивібратора подано на Рис. 13.54,а, а наближені осцилограми струму і напруг у різних точках схеми – на Рис. 13.54,б.
На відміну від RC генераторів синусоїдних коливань у мультивібраторах застосовано дуже сильний додатний зворотний зв’язок, завдяки чому транзистори по черзі входять або у режим насичення, або у режим відсікання струму. Можливим є стійке положення, коли обидва транзистори знаходяться у режимі насичення. Тоді для збудження коливань необхідний зовнішній імпульс, що запирає один з транзисторів. Тобто у мультивібраторі можливий жорсткий режим виникнення коливань.
Мультивібратор може бути симетричним, або несиметричним. У симетричного мультивібратора однакові опори у колекторних та базових колах транзисторів та однакові значення ємностей хронувальних конденсаторів. Для спрощення розглянемо роботу симетричного мультивібратора.
Якщо транзистор VT1 відкритий та знаходиться у режимі насичення, транзистор VT2 у цей час закритий. При цьому права обкладинка конденсатора С1 з’єднана через
з джерелом живлення, ліва – з базою транзистора VT1. Зарядний струм підтримує потенціал бази VT1 на рівні, близькому до ≈0,8 В, достатньому щоб підтримувати режим насичення транзистора VT1. Напруга база-емітер не може стати значно більшою за цю напругу внаслідок обмежувальної дії вхідної ВАХ транзистора VT1 та обмеження струму резистором
. Конденсатор С1 заряджається до напруги ≈(Е - 0,8) В. Після завершення заряду конденсатора С1 базова напруга залишається приблизно незмінною і підтримуються за рахунок струму через опір
.
Після завершення заряду конденсатора С1 транзистор VT2 залишається запертим напругою на конденсаторі С2, набутої у попередньому напівперіоді. Для того, щоб транзистор VT2 відкрився, необхідно, щоб С2 не тільки повністю розрядився, але й частково перезарядився до напруги відкривання транзистора. Заряд конденсаторів відбувається із сталою часу
а перезаряд -
Враховуючи, що завжди
, період коливань дорівнює
Після закінчення перезаряду С2, під час відкривання транзистора VT2 його колекторна напруга швидко спадає, що, через конденсатор С1 передається на на базу VT1. Останній переходить у активний режим. При цьому виникає процес швидкого перемикання схеми з одного квазістійкого стану у інший, під час якого VT1 знаходиться у режимі відсіканняя, а VT2 – у режимі насичення. На Рис. 13.54,б наведено часові залежності колекторного струму і напруг на електродах VT1 без урахування процесу заряду конденсатора С1. Аналогічні залежності для транзистора VT2 мають такий же вигляд, але зсунуті у часі на півперіода коливання.
У разі необхідності одержання послідовностей з іншими значеннями шпаруватості, підбирають ємності конденсаторів, або використовують імпульсні схеми лічильників кількості імпульсів. Принципи роботи подібних схем будуть розглядатися у навчальній дисципліні «Дискретні пристрої».
13.4. Підсумки та самоконтроль
Розділ присвячений короткому огляду основних процесів, які відбуваються у системах передавання та приймання інформації. Розглянуто структуру, схеми та властивості пристроїв оброблення радіотехнічних сигналів. Усі пристрої розподілено на три групи: це підсилювачі сигналів різного призначення, перетворювачі спектра сигналів, генератори незгасаючих коливань.
У підрозділі підсилювачів розглянуто властивості підсилювачів звукових, імпульсних, вузькосмугових високочастотних сигналів та операційних підсилювачів. Викладено основи теорії зворотних зв’язків та їхнього впліву на параметри підсилювачів. Розглянуто поширені схеми застосування операційних підсилювачів для оброблення сигналів.
Поглибити знання за тематикою цього підрозділу можна, скориставшись літературою: [4, гл. 8,11,13,14, 15], [5, гл. 1, 5 … 12], [12, гл. 3 … 7, 14, 15].
Проконтролювати засвоєння матеріалу цього підрозділу можна, відповівши на такі питання:
1. Що таке підсилювач?
2. За якими ознаками розрізняють підсилювачі сталого струму, звукових та радіочастот?
3. Що таке динамічний діапазон підсилювача і чим він обмежується?
4. Що таке коефіцієнт шуму і коефіцієнт гармонік?
5. Яке призначення мають зворотні зв’язки у підсилювачах?
6. Як зворотні зв’язки впливають на лінійність підсилювача?
7. Як зворотні зв’язки впливають на частотну характеристику підсилення?
8. У чому полягає принцип «уявної землі» у операційному підсилювачі?
9. Які є схеми ввімкнення операційного підсилювача? Основні параметри схем ввімкнення.
10. Які схеми застосування операційних підсилювачів?
Підрозділ перетворювачів спектрів присвячено основним нелінійним процесам оброблення сигналів, які базуються на єдиній структурній схемі, що містить помножувач та фільтр. Розглянуто процеси амплітудної, частотної та фазової модуляції та маніпуляції синусоїдних коливань, а також детектування сигналів з такими видами модуляції та перетворення частоти коливань. Описано процес амплітудної модуляції імпульсних послідовностей як основу часового ущільнення каналів передавання інформації. Розглянуто процес дискретизації аналогових коливань та умови неспотвореного відновлення дискретизованих коливань.
Поглибити знання за тематикою цього підрозділу можна, скориставшись літературою: [1, гл. 11,12], [4, гл. 17], [5, гл. 16, 17].
Проконтролювати засвоєння матеріалу цього підрозділу можна, відповівши на такі питання:
1. Яка узагальнена структурна схема пристроїв нелінійного оброблення сигналів? Які функції виконують її окремі частини?
2. У чому полягає процес амплітудної модуляції і як він реалізується?
3. Які вимоги до елементів АМ детектора та випрямляча?
4. У чому полягають особливості роботи синхронного або фазового детектора?
5. Як діє частотний детектор?
6. У чому полягає призначення перетворювача частоти?
Підрозділ генераторів незгасаючих коливань присвячено аналізу умов збудження та усталення коливань у колі з додатним зворотним зв’язком, розгляду схем формування незгасаючих коливань та заходів стабілізації частоти коливань.
Встановлено, що умовами збудження незгасаючих коливань є баланс фаз у замкненому колі підсилювач-коло зворотного зв’язку та перевищення підсилення над втратами у цьому колі. Умовою усталення коливань є баланс амплітуд, тобто рівновага між підсиленням та втратами у колі ЗЗ. Таким чином, підсилювач, що використовується у генераторі повинен мати керований коефіцієнт підсилення на частоті генерування. За рахунок фільтрувальної властивості резонансних кіл, що використовуються у LC генераторах, на іх виходах формуються синусоїдні коливання з малими нелінійними спотвореннями. Одержання низькочастотних синусоїдних коливань є складним схемотехнічним завданням, що витікає з малої частотної вибірковості кіл, з яких складається RC генератор.
Заходами стабілізації частоти генерації є: термостабілізація генератора в цілому, термокомпенсація елементів коливальної системи, стабілізація напруги живлення генератора.
Найдієвішим і найпоширенішим засобом стабілізації частоти є застосування кварцових резонаторів як носіїв коливання. У разі необхідності одержання змінної стабільної частоти, основним методом є синтез коливання з використанням систем фазового підстроювання частоти.
Поглибити знання за тематикою цього підрозділу можна, скориставшись літературою: [2, гл. 14], [3, гл. 16], [4, гл. 16, 19], [5, гл. 13, 14], [12, гл. 18].
Проконтролювати засвоєння матеріалу цього підрозділу можна, відповівши на такі питання:
1. Які умови самозбудження схеми з внутрішнім зворотним зв’язком?
2. Які умови самозбудження схеми із зовнішнім зворотним зв’язком?
3. Які умови усталення автоколивань?
4. Як реалізувати баланс фаз у автогенераторі з коливальним контуром?
5. Як реалізувати баланс фаз у автогенераторі з RC колом?
6. Опишіть роботу триточкової схеми автогенератора.
7. Проаналізуйте роботу моста Вина.
8. За допомогою яких характеристик підсилювача можна визначити амплітуду усталених коливань автогенератора?
9. Як вибирається робоча точка на характеристиках транзистора у м’якому та жорсткому режимах збудження коливань?
10. Опишіть роботу автогенератора з кварцовою стабілізацією частоти.
11. Опишіть роботу синтезатора коливань.
12. Як формуються періодичні коливання у мультивібраторі?
СПИСОК ЛІТЕРАТУРИ
1. БАСКАКОВ С.И. Радиотехнические цепи и сигналы: Экспериментальный учебник для высших учебных заведений.- М.: Высшая школа, 1983.- 544 с.
2. СТАШУК В.Д. Радіоелектронні кола і пристрої: Навчальний посібник для вищих навчальних закладів.- К.: Університет «Україна», 2007.- 357 с.
3. ЗЕРНОВ Н.В., КАРПОВ В.Г. Теория радиотехнических цепей.- 2-е изд., перераб. И доп. – Л.: Энергия, 1972.- 826 с.
4. КАЯЦКАС А.А. Основы радиоэлектроники: Учеб. пособие для высших учеб. заведений.- М.: Высшая школа, 1988.- 464 с.






