Из-за коллизии могут возникать непредсказуемые задержки при распространении кадров по сети, особенно при большой загруженности сети (много станций, > 20-25, пытаются одновременно передавать внутри коллизионного домена) и при большом диаметре коллизионного домена (> 2 км). Поэтому при построении сетей желательно избегать таких экстремальных режимов работы.
Протокол CSMA/CD содержит важный элемент - разрешение коллизий. Поскольку коллизия разрушает все передаваемые в момент ее образования кадры, то и нет смысла станциям продолжать дальнейшую передачу своих кадров, коль скоро они (станции) обнаружили коллизии. В противном случае, значительной была бы потеря времени при передаче длинных кадров. Поэтому для своевременного обнаружения коллизии станция прослушивает среду на всем протяжении собственной передачи. Приведем основные правила алгоритма CSMA/CD для передающей станции.
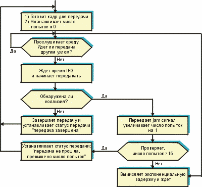
Передача кадра (рис.1а):
1. Станция, собравшаяся передавать, прослушивает среду. И передает, если среда свободна. В противном случае (т.е. если среда занята) переходит к шагу 2. При передаче нескольких кадров подряд станция выдерживает определенную паузу между посылками кадров - межкадровый интервал, причем после каждой такой паузы, перед отправкой следующего кадра станция вновь прослушивает среду (возвращение на начало шага 1).
2. Если среда занята, станция продолжает прослушивать среду до тех пор, пока среда не станет свободной, и затем сразу же начинает передачу;
3. Каждая станция, ведущая передачу, прослушивает среду, и в случае обнаружения коллизии, не прекращает сразу же передачу, а сначала передает короткий специальный сигнал коллизии - jam-сигнал, информируя другие станции о коллизии, и прекращает передачу;
4. После передачи jam-сигнала станция замолкает и ждет некоторое произвольное время в соответствии с правилом бинарной экспоненциальной задержки и затем возвращается к шагу 1.

Рис.1а Структурная схема алгоритма CSMA/CD (уровень MAC): при передаче кадра станцией
Межкадровый интервал (IFG) составляет 9,6 мкс (12 байт). С одной стороны он необходим для того, чтобы принимающая станция могла корректно завершить прием кадра. Кроме этого, если бы станция передавала кадры непрерывно, она бы полностью захватила среду и тем самым лишила другие станции возможности передачи.
Jam-сигнал (jamming - дословно глушение). Передача jam-сигнала гарантирует, что ни один кадр не будет потерян, так как все узлы, которые передавали кадры до возникновения коллизии, приняв jam-сигнал, прервут свои передачи и замолкнут в преддверии новой попытки передать кадры. Jam-сигнал должен быть достаточной длины, чтобы он дошел до самых удаленных станций коллизионного домена, с учетом дополнительной задержки SF (safety margin) на возможных повторителях. Содержание jam-сигнала не принципиально за исключением того, что оно не должно соответствовать значению поля FCS частично переданного кадра (802.3), и первые 62 бита должны представлять чередование ‘1’ и ‘0’ со стартовым битом ‘1’.
Усеченная бинарная экспоненциальная задержка (truncated binary exponential backoff). При возникновения коллизии стация подсчитывает, сколько раз подряд при отправке пакета возникает коллизия. Поскольку повторяющиеся коллизии свидетельствуют о высокой загруженности среды, MAC-узел пытается увеличивать задержку между повторными попытками передачи кадра. Соответствующая процедура увеличения интервалов времени подчиняется правилу усеченной бинарной экспоненциальной задержки и работает следующим образом.
Количество слотовых времен (интервалов по 51,2 мкс), которое станция ждет перед тем как совершить N-ую попытку передачи (N-1 попыток потерпели фиаско из-за возникновения коллизий во время передачи) представляет случайное целое число
с однородной функцией распределения в интервале
, где
, и BL (backoff limit) - установленная стандартом предельная задержка, равная 10. Если количество последовательных безуспешных попыток отправить кадр доходит до 16, то есть коллизия возникает 16 раз подряд, то кадр сбрасывается.
Алгоритм CSMA/CD с использованием усеченной бинарной экспоненциальной задержки признан лучшим среди множества алгоритмов случайного доступа и обеспечивает эффективную работу сети, как при малых, так и при средних загрузках. При больших загрузках следует отметить два недостатка. Во-первых, при большом числе коллизий станция 1, которая впервые собирается отправить кадр (до этого не пыталась передавать кадры), имеет преимущество перед станцией 2, которая уже несколько раз безуспешно пыталась передать кадр, натыкаясь на коллизии. Поскольку станция 2 ожидает значительное время пред последующими попытками в соответствии с правилом бинарной экспоненциальной задержки. Таким образом, может наблюдаться нерегулярность передачи кадров, что нежелательно для зависящих от времени приложений. Во-вторых, при большой загруженности снижается эффективность работы сети в целом. Оценки показывают, что при одновременной передаче 25 станций общая полоса пропускания снижается примерно в 2 раза. Но число станций в коллизионном домене может быть больше, поскольку далеко не все они одновременно будут обращаться к среде.
Прием кадра
Структурная схема алгоритма CSMA/CD при приеме кадра станцией представлена на рис.1б.
Принимающая станция или другое сетевое устройство, например, концентратор или коммутатор первым делом синхронизируется по преамбуле и затем преобразовывает манчестерский код в бинарную форму (на физическом уровне). Далее обрабатывается бинарный поток.
На уровне MAC оставшиеся биты преамбулы сбрасываются, а станция читает адрес назначения и сравнивает его со своим собственным. Если адреса совпадают, то поля кадра за исключением преамбулы и SFD помещаются в буфер и вычисляется контрольная сумма, которая сравнивается с данными в поле контрольной последовательности кадра FCS (используется метод циклического суммирования CRC-32). Если результат совпадает, то содержимое буфера передается протоколу более высокого уровня. В противном случае кадр сбрасывается. Возникновение коллизии при приеме кадра обнаруживается либо по изменению электрического потенциала, если используется коаксиальный сегмент, либо по факту приема дефектного кадра (неверная контрольная сумма), если используется витая пара или оптическое волокно. В обоих случая принятая информация сбрасывается.

Рис.1б Структурная схема алгоритма CSMA/CD (уровень MAC) при приеме кадра станцией






