Представление информации в ПК

Теперь давайте познакомимся с формой представления информации в компьютере. Наиболее простым, надежным и экономичным способом из множества возможных оказалось так называемое «битовое» представление и хранение информации. При таком способе каждая частица запоминающей среды может иметь только два возможных состояния: ДА, НЕТ; есть напряжение – нет напряжения. Связано это с логической организацией и физическим устройством ПК, как программно управляемого автомата.

В основе работы такой системы представления информации лежит двоичная система счисления, которую мы рассмотрим подробней.

Для начала давайте запишем определение. Система счисления– это способ наименования и изображения чисел с помощью символов, имеющих определенные количественные значения.

В зависимости от способа изображения чисел системы делятся на позиционные и непозиционные.

В позиционной системе счисления количественное значение каждой цифры зависит от ее место положения (позиции) в числе. В непозиционной системе счисления цифры не меняют своего количественного значения при изменении их положения в числе.

Количество цифр, используемых для изображения числа в позиционной системе счисления, называется основанием системы.

В хорошо нам известной с детства десятичной позиционной системе счисления для записи любого числа используются десять цифр (основание системы 10) причем каждая цифра в числе несет двойную информацию: во-первых, свое собственное значение-2;3;4…., а во-вторых, место которое она занимает в записи числа.

Рассмотрим пример числа: 1579320.

Занумеруем все разряды справа на лево, причем привычный нам разряд единиц будем считать нулевым; тогда разряд десятков будет первым, сотен вторым, тысяч третьим и так далее. Такая нумерация весьма естественна, поскольку единицы – это 10 в нулевой степени, десятки – 10 в первой, сотни – 10 во второй и т. д., то есть расположение той или иной цифры в записи числа есть не что иное, как прямое указание, какой степенью 10 его можно заменить. А само значение цифры показывает, сколько раз надо взять 10 в заданной степени. Таким образом, окончательно наше число запишется в следующем виде: 1*106+5*105+7*104+9*103+3*102+2*101+0*100.

Теперь давайте выберем наименьшее из возможных оснований позиционной системы счисления 2 и посмотрим, как записать произвольное натуральное число при помощи суммы степеней двойки. Для записи двоичного числа используются только две
цифры 0 и 1.

Для перевода десятичных чисел в двоичные числа можно использовать несложный алгоритм:

1. Разделить число на 2. Зафиксировать остаток (0 или 1) и частное.

2. Если частное не равно 0, то разделить его на 2, и так далее пока частное не станет равно 0. Если частное 0, то записать все полученные остатки, начиная с первого, справа на лево.

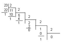
A. Например, представим 23 в двоичной форме.

Получим: 10111.

Чтобы получить обратную операцию, необходимо просуммировать степени двойки, соответствующие ненулевым разрядам в записи числа.

В общем случае запись любого смешанного числа в системе счисления с основанием Р будет представлять собой ряд вида:

am-1Pm-1+am-2Pm-2+…+a1P1+a0P0+a-1P-1+a-2P-2+…+a-sP-s,

где нижние индексы определяют местоположение цифры в числе (разряд);

-положительные значения индексов – для целой части числа (m разрядов);

-отрицательные значения – для дробной (s разрядов).

В вычислительных машинах применяют две формы представления двоичных чисел:

· естественная форма или форма с фиксированной запятой (точкой).

· нормальная форма или форма с плавающей запятой (точкой).

· С фиксированной точкой все числа изображаются в виде последовательности цифр с постоянным для всех чисел положением запятой, отделяющей целую часть от дробной.

· С плавающей запятой каждое число изображается в виде двух групп цифр. Первая группа называется мантиссой, вторая порядком, причем абсолютная величина мантиссы должна быть меньше 1, а порядок – целым числом. В общем виде это будет выглядеть так:

· N=±MP±r

·, где М- мантисса числа(|M|<1);r – порядок числа (r – целое число); Р – основание системы счисления.

Нормальная форма представления имеет огромный диапазон значений отображения чисел и является основной в современных ЭВМ.

При программировании иногда используется шестнадцатеричная система счисления. Перевод десятичных чисел в шестнадцатеричные осуществляется по тому же алгоритму, что и в двоичные, только основание деления берется 16. Для представления используются 16 символов: 0,1,2,3,4,5,6,7,8,9,A(10),B(11),C(12),D(13),E(14),F(15).





Подборка статей по вашей теме: