
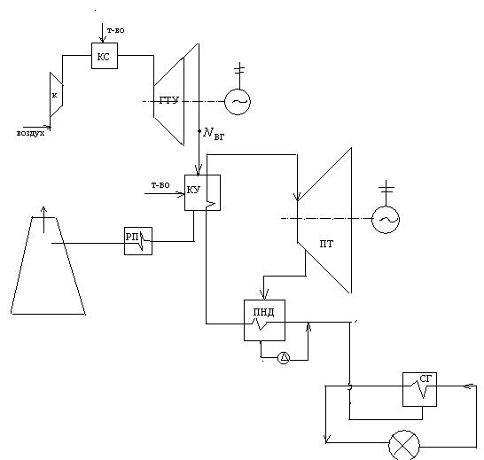
КС- камера сгорания, К – компрессор, КУ – котел утилизатор, ПТ – паровая турбина.
1. мощ-ть, обеспечиваемая выхлопными газами из газовой турбины:
,
=0.32-0.35. Полезная мощ-ть выхлопных газов:
, где ηпп – КПД паропровода.
2. мощ-ть, необходимая для обеспечения номинальной работы ПТ, т.е. дополнительное сжигание т-ва в КУ (если дожигание т-ва необходимо).
3. дополнительная мощ-ть:
.
4. суммарная мощ-ть ПГУ:
.
5. энергия, подводимая к газовой турбине:
.
6. кол-во т-ва (условного), необходимое для получения необходимой мощ-ти, подводимой к газовой турбине:
, если Qн.р. =7000, то
.
7. удельный расход т-ва ГТУ на выработку 1 кВтч:
.
8. удельный расход парогазового блока на выработку 1 кВтч: 
,
- удельный расход т-ва на выработку 1 кВтч паротурбинной установкой.
При газовой надстройки паровой части, экономия т-ва складывается из 2 частей:
1. эффект, обусловленный снижением удельного расхода т-ва с
до
.
2. ввод новой мощ-ти в энергосис-ме Nгту, с меньшим удельным расходом т-ва, чем на замещающей КЭС.
9. Принимая потери в электросетях ΔЭэс, полная величина экономии т-ва найдется:
. Эффективность ПГУ, как показывает выражение 9, зависит от числа часов использования установленной мощ-ти.






