Обобщенная структурная схема МП
Шина данных
Адресная шина
Шина управления
АЛУ- арифметико-логическое устройство, выполняет арифметические и логические операции над данными. Состав таких операции определяется набором команд микропроцессора.
Блок внутренних регистров используется для временного хранения данных. Некоторые имеют специальное назначение, а некоторые многоцелевое.
Регистры многоцелевого назначения называются регистром общего назначения РОН. Эти регистры могут использоваться программистом по его усмотрению.
Состав регистров:
1 Аккумулятор (накопитель) -главный регистр, т.к. большинство операций используется аккумулятор. А
2) 16-ти разрядный счетчик команд(программный) – в этот счетчик заносится адрес 1-ой команды и регистрируется какая команда должна быть выполнена следующей
3) РОН- используется в качестве ЗУ. Их часто называют сверх опреативное запоминающее устройство
В необходимых случаях РОН могут быть объединены в регистровые 16-ти разрядные пары, что позволяет обрабатывать 16-ти разрядные данные.
|
|
|
идентификаторы В, С, Д, Е, Н, L
4) Регистр команд служит для временного хранения команд на время выполнения команды(отличие от счетчика команд)
5) Регистр признаков (состояний или флаговый) – знак результата, позволяют также организовать разветвление программы в зависимости от результатов выполнения предыдущих операций.
6) 16-ти разрядный указатель СТЭКа (безадресная память)
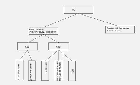
1 по типу технологии: а) запоминающие устройства (ЗУ) на транзисторах со структурой МДП
б) на базе биполярных транзисторов
2 по принципу хранения ин-ции:
а) статические(носителем инф-ции служат элементы с двумя устойчивыми состояниями - триггеры)
б) динамические (используются конденсаторы и ключи, обеспечивающие доступ к ним)
3 по способу поиска и записи ин-ции:
а) адресные ЗУ поиск инф-ции производиться по адресу ячеек памяти, в которых она размещается. Различают ЗУ с произвольной выборкой, и ЗУ с последовательным доступом
б) безадресные ЗУ- относятся ЗУ типа СТЭК
4 по функциональному назначению:
1) ПЗУ-для хранения программ и неизменяемых данных. Подразделяют на
а) масочные ПЗУ
б) ПЗУ программируемые пользователем,
в) стираемые и перепрограммируемые ПЗУ(СППЗУ).
Есть два типа СППЗУ: а) с ультрофиалетовым стиранием;
б) Электрическим способом стирания и записи информации;

Внешние ЗУ являются энергонезависимыми (при отключении источника питания содержимое памяти не разрушается. ПЗУ также энергонезависимые. Они допускают только считывание информации. Запись инф-ции в ПЗУ программным путем невозможна. ПЗУ записывается программой неизменяемые данные.
|
|
|
Масочные ПЗУ строятся на базе диодов и транзисторов и они обладают высокой надежностью, однако для заказчика-изготовителя, они представляют ряд неудобств.
ПЗУ программируемые пользователем являются более универсальными. Их программирование ведется на спец. установках (программаторах).






