Заключение
Адсорберы с псевдоожиженным слоем адсорбента.




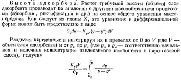
3. ОСНОВЫ РАСЧЕТА АДСОРБЕРОВ









Обобщить изученные вопросы. Подвести итоги лекции. Ответить на вопросы.
Выдать задание для самостоятельного изучения – изучить материал лекции по конспекту, рекомендуемую литературу.
Задание для самостоятельного обучения:
Тепломассообмен: Учебное пособие для вузов / Ф.Ф. Цветков, Б.А. Григорьев. - 3-е издание. М.: Издательский дом МЭИ, 2006.
Кандидат технических наук,
доцент Е.Е.Костылева
Учебные цели:
1. Рассмотреть устройство и конструкции кожухотрубчатых теплообменников прерывного и непрерывного действия.
Вид занятия: лекция
Время проведения: 2 часа
Место проведения: ауд. ________
Литература:
1. Тепломассообмен: Учебное пособие для вузов / Ф.Ф. Цветков, Б.А. Григорьев. - 3-е издание. М.: Издательский дом МЭИ, 2006. - 550 с.
Учебно-материальное обеспечение:
Плакаты, иллюстрирующие учебный материал.
Структура лекции и расчет времени:
| № п/п | Структура занятия | Время, мин. |
| 1. 2. 3. | Повторение пройденного материала на лекции №1 Учебные вопросы: 1. Конструкции кожухотрубчатых теплообменных аппаратов. Заключение |
|
|
|






