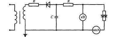
Принципиальная схема установки для испытания изоляции повышенным выпрямленным напряжением показана на рис. 10.10.

Рисунок 10.10 - Схема испытания изоляции повышенным выпрямленным напряжением
Сущность испытания повышенным выпрямленным напряжением заключается в том, что выпрямленное напряжение подается к испытуемому образцу через микроамперметр. Напряжение постепенно повышают до величины испытательного и выдерживают в течение 10 минут, записывая ежеминутно показания с микроамперметра (мкА). Прибор микроамперметр должен быть снабжен устройством, полностью шунтирующим его. Это исключит его повреждение бросками емкостного тока — I
и тока абсорбции —
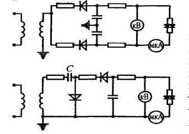
при заряде и разряде испытуемого объекта. На электрической схеме показаны три участка возможного включения измерительного прибора. На первом участке 1 схемное включение прибора наиболее несовершенно. На втором 2 и третьем 3 участках необходимо применять экранированные провода от прибора до объекта. При испытательных напряжениях до 50 кВ можно применять однополупериодную схему выпрямления (рис. 10.11), а при более высоких напряжениях, рекомендуются схемы удвоения напряжения (рис. 10.12).

Рисунок 10.11 - Схема испытания изоляции однополупериодным выпрямленным напряжением

Несимметричная схема (рис. 10.12,б) используется при испытании конструкций с одним заземленным электродом.
а – симметричная схема удвоения напряжения; б – несимметричная схема удвоения напряжения
Рисунок 10.12 - Принципиальные схемы испытания изоляции повышенным выпрямленным напряжением
Распределение напряжения в изоляции при приложении постоянного и переменного напряжений различно. При постоянном напряжении распределение напряжения после стабилизации тока определяется проводимостями слоев, а при переменном — главным образом, частичными емкостями. Вследствие разницы в распределении напряжения, в общем случае неправильно заменять испытания постоянным напряжением испытаниями переменным напряжением.
Достоинства метода испытания изоляции повышенным выпрямленным напряжением:
- общее ослабление изоляции рассмотренные методы обнаруживают одинаково, но чувствительность метода испытания выпрямленным напряжением выше;
- лучшая избирательность выпрямленного напряжения ко многим видам местных дефектов изоляции (проколы, порезы);
- при испытании изоляции выпрямленным напряжением практически полностью отсутствует опасность повреждения ее вследствие ионизации газовых включений, т.к. при воздействии постоянного напряжения по краям газовых включений за доли секунды возникают объемные заряды, создающие обратное поле и способствующие гашению начавшейся ионизации.
К недостаткам метода можно отнести следующие:
- нельзя испытывать витковую изоляцию электрических машин;
- если последовательно с вышедшим из строя элементом изоляции включено большое сопротивление, то повреждение при испытании может и не обнаружиться;
- выпрямленное напряжение может вызвать такие химические, а возможно и электрические реакции, которые не имеют места при испытаниях переменным напряжением. В жидкостях может возникнуть перераспределение заряженных частиц, в результате чего испытание может дать более благоприятную картину, чем в действительности.
Испытаниям выпрямленным напряжением подвергают конденсаторы сглаживающих устройств и электрические кабели.
Испытание изоляции импульсным напряжением
В последнее время начинают исследовать электрическую прочность изоляции импульсным напряжением, аналогичным по форме воздействующим перенапряжениям. Для этой цели используют затухающие высокочастотные колебания или импульсы большой длительности до 1 мс. Пока такие испытания имеют чисто исследовательский характер, однако можно ожидать, что в будущем они найдут широкое применение. При испытании импульсным напряжением используют импульсы одного знака и комбинированное воздействие.
Достоинства данного метода:
- эффективно выявляет дефекты типа щелей и продольных расслоений в пазах электрических машин;
- достаточно четко определяет дефекты в корпусной и витковой изоляции;
- уменьшается «стареющее» действие на изоляцию по сравнению с переменным напряжением.
Итак, данный вид испытания сочетает в себе все преимущества выпрямленного и переменного напряжений.
Основной недостаток данного метода состоит в том, что трудно установить, был ли пробой изоляции при испытании или нет, т.к. изоляция при некоторых условиях обладает способностью восстанавливать импульсную прочность после частичного или полного пробоя.