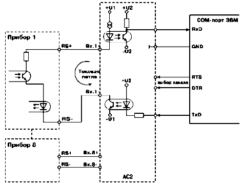
Адаптер предназначен для преобразования сигналов приборов в виде «токовой петли» в сигналы интерфейса RS -232 и обратно. Применяется для подключения к последовательному порту компьютера до 8 приборов. Адаптер имеет встроенный источник питания и гальваническую развязку. Технические характеристики приведены в табл. 2.8, схема подключения на рис. 2.21.
Таблица 2.8. Технические характеристики адаптера АС 2
| Напряжение питания | 220 В частотой 50 Гц |
| Потребляемая мощность | не более 2 ВА |
| Количество подключаемых приборов | до 8 |
| Способ обмена с прибором по двухпроводной линии | токовая петля |
| Длина соединительной линии с прибором | не более 1000 м |
| Интерфейс связи с ЭВМ | RS -232 |
| Длина линии связи с ЭВМ | не более 10 м |
| Габаритные размеры | 150х105х65 мм |
| Степень защиты | IP 20 |

Рис. 2.21. Схема подключения адаптера АС 2
Принцип работы адаптера сети состоит в следующем. Управляющая программа компьютера осуществляет выбор одного из восьми каналов, к которым подключены приборы.
Для этого используются две линии последовательного порта – RTS и DTR. Сигналом RTS коммутатор каналов адаптера сети всегда устанавливается на первый канал. Для выбора N -го канала, отличного от первого, по линии DTR необходимо послать N -1 импульс (рис. 2.22). Например, для выбора 5-го канала, после формирования импульса по линии RTS нужно послать 4 импульса по линии DTR. Для надежной коммутации длительность посылаемых импульсов и промежуток между ними должны быть не менее 1 мс.
|
|
|

Рис. 2.22. Пример выбора 5-го канала
После выбора канала, в линии связи «АС2 – прибор» возникает ток, равный примерно 10 мА, что соответствует логической единице. Эквивалентная схема приведена на рис. 2.23.

Рис. 2.23. Функциональная схема канала связи
Далее компьютер посылает прибору код команды, например: установить связь, прочитать измеренное значение, записать новый параметр.