Мультивибраторы на транзисторах в производственных условиях в настоящее время не делают, но они имеют учебный смысл для выяснения сущности процессов.
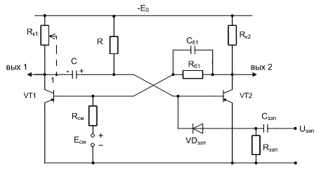
Образуются из схемы триггера (рисунок 3.1) путем замены одной из резистивных связей на емкостную. Дополнительно вводится смещающая цепь: нижняя часть убирается, вводится резистор R (рисунок 4.1).
Рисунок 4.1 — Схема мультивибратора на биполярных транзисторах
в ждущем режиме
Образуется цепь:
. Эта цепь вводит транзистор VT1 в режим насыщения, т.е. VT1 открыт. Следовательно VT2 должен быть закрыт напряжением смещения Есм , т.к. на коллекторном электроде VT1 низкое напряжение, оно не может преодолеть Eсм. Поэтому на коллекторном электроде VT2 высокое напряжение, оно заряжает конденсатор C почти до напряжения –E0. Конденсатор Cб практически не заряжен, т.к. слева к нему приложено небольшое напряжение UкэVT1, справа – малое напряжение Eсм. Схема находится в режиме ожидания запускающего импульса. Резистор R в приближенном расчете в 10 раз больше в сравнении с коллекторным Rк1. Более точно токи Iбгр и Iб1 можно определить по семейству выходных характеристик
. Резисторы
,
рассчитываются по наклону нагрузочных прямых, как это производилось для триггера. Конденсатор
определяет длительность прогенерированного импульса
.
|
|
|
В более привычном виде схема мультивибратора изображена на рисунке 4.2. Здесь то же самое, но транзистор второго каскада развернут вправо назван VT1, так же добавлена цепь запуска.

Рисунок 4.2 — Схема мультивибратора в традиционном изображении
с цепью запуска
Запускающий импульс закрывающей (положительной) полярности закрывает транзистор VT2. Протекают этапы рассасывания, подготовки, регенерации (VT2 – закрывается, VT1 – открывается одновременно), четвертый этап у триггеров назывался этапом установления, при котором емкости перезаряжались: здесь, у мультивибратора – этап квазиустановления, потому, что перезаряд конденсаторов до определенного уровня, после которого происходит обратный скачок, схема возвращается вновь к состоянию ожидания после завершения переходных процессов. Итак, после открывания VT1 образуется цепь перезаряда конденсатора C:
. Если бы этот процесс перезаряда происходил бесконечно долго, то в итоге слева у конденсатора С был бы + (потенциал земли), справа минус источника питания. Перезаряд происходит по экспоненте в соответствии с вторым графиком рисунка 4.3 вплоть до момента 2.
Если бы в момент 2 не происходило обратного опрокидывания VT1 и VT2, то перезаряд продолжался бы до уровня –E0.
Но в момент 2 напряжение конденсатора C становится нулевым, оно уже не удерживает закрытым переход база – эмиттер транзистора VT2, следовательно VT2 открывается по цепи
, VT1 закрывается источником смещения Eсм, а также тем напряжением, которое успел принять конденсатор Cб1 на интервале длительности генерируемого импульса, конденсатор C вновь начинает заряжаться по цепи
. Таким образом, на интервале генерирования импульса перезаряд происходил с постоянной времени
, а после момента 2 – с постоянной времени восстановления
. На втором и третьем графике после момента 2 одна и та же экспонента, в итоге прогенерированый импульс получается не прямоугольным.
|
|
|
Рисунок 4.3 — Переходные процессы в схеме мультивибратора
в ждущем режиме
Длительность импульса может быть оценена по типовой формуле:
,
где
,
,
(из графиков рисунка 4.3). После подстановки получаем приблизительную оценку длительности импульса:

Самый простой способ регулировки длительности импульса – это изменение величин R и C. Если вместо R ставят потенциометр, то последовательно вместе с ним включают ограничивающий резистор для предотвращения чрезмерного тока в цепи базы VT2, следовательно возрастает глубина насыщения, вместе с ней – время рассасывания – этим вносится погрешность в длительность генерируемого импульса Tи. Можно изменять C, но это конструктивно нецелесообразно.
Другой способ изменения длительности импульса – установка потенциометра вместо Rк1 как показано на рисунке 4.2 штриховой линией (точка 1 не имеет прямой связи с ВЫХ1), причем конденсатор C по–прежнему заряжается в режиме ожидания почти до E0, но на интервале генерирования импульса из напряжения заряда конденсатора C вычитается падение напряжения на той части потенциометра, которая подключена к коллекторному электроду VT1 и к движку. Следовательно, к переходу БЭ VT2 приложено не все напряжение конденсатора C, а разность, из него вычитается падение напряжения на той части потенциометра, которая находится между выводом потенциометра, подключенным к коллекторному электроду VT1 и движком. Т.е. чем выше по схеме рисунка 4.2 находится движок, тем короче импульс. Этот способ регулировки считается более приемлемым в сравнении с потенциометром R, т.к. глубина насыщения VT2 остается неизменной, погрешность от рассасывания не входит в Tи.
Недостаток процессов заключается в непрямоугольности прогенерированного импульса. На схеме, изображённой на рисунке 4.4, всё то же самое, что и в предыдущей, но дополнительно вводится диодный ключ VD.
Рисунок 4.4 — Один из способов придания прямоугольности – включение диода VD (диодного ключа)
Когда открывается транзистор VT1 (точка 1, см. рисунок 4.5), конденсатор
разряжается по цепи
цепь источника
. Это напряжение разряда конденсатора одновременно прикладывается к переходу Б–Э транзистора VT2, удерживает его закрытым (запертым). В момент времени 2 закрывается транзистор VT1, а открывается VT2, что соответствует окончанию прогенерированного импульса. Образуется цепь
. В сущности,
прикладывается справа к VD, а слева –
через сопротивление
. Следовательно, ключ VD закрыт, поэтому напряжение на вых 1 скачком нарастает до величины
, как показано штриховыми линиями на рисунке 4.5, т.е. достигается прямоугольность.
Рисунок 4.5 — Физика процессов, происходящих в схеме на рис. 4.4
Известны более сложные схемы мультивибраторов – фантастроны, санатроны.
4.1.2 Мультивибраторы на биполярных транзисторах в автоколебательном режиме.
Вышеназванные мультивибраторы образуются из схемы триггера путём замены обеих резистивных связей на емкостные (рисунок 4.6).
Рисунок 4.6 — Схемы мультивибраторов на биполярных транзисторах
в автоколебательном режиме
В схеме, изображенной на рисунке 4.6, а), генерируются не совсем прямоугольные импульсы, так как отсутствуют диодные ключи. Во второй схеме (рисунок 4.6, б) генерируются прямоугольные импульсы. Если резисторы и конденсаторы С1, R1 и C2, R2 одинаковы, то генерируется меандр. Если их величины отличаются, то вершины и основания импульсов будут различной длины.
|
|
|
Процессы начала генерации объясняются следующим образом. Один из транзисторов всегда отличается от другого. При включении напряжения питания, например, VT1 открывается и сохраняет открытое состояние, но не бесконечно долгое время, как в триггере, а пока заряжается емкость С2 по цепи:
в схеме рисунка 4.6, а). Транзистор VT2 закрыт.
Заряд нарастает по экспоненте; зарядный ток становится минимальным, следовательно, VT1 скачком закрывается. Напряжение на коллекторном электроде возрастает, образуется цепь заряда С1, а именно
, и т. д., что соответствует автоколебательному режиму.
Расчетные соотношения аналогичны триггеру.
В ждущем режиме производят следующие действия (рисунок 4.2):
1 Выбираются транзисторы; основанием для их выбора являются цена, наличие, параметры и координаты, которые необходимо снять со схемы.
2 Производится построение семейства выходных характеристик, откладывается напряжение питания
, проводится нагрузочная прямая.
3 Резистор
(базы 1) рассчитывается из соотношения 1:10, т.е.
. Резистор
принимается не менее чем в 10 раз больше чем
. Физический смысл здесь заключается в том, что ток, ответвляющийся в цепь смещения, должен быть на порядок меньше по сравнению с базовым током VT1.
4 Параметры времязадающей цепи рассчитываются соотношением
. Должно быть известно значение величины
. Выбрав величину емкости, рассчитываем сопротивление
(или наоборот).
5 Диоды выбираются по току и напряжению.