Если вам нужно попытаться определить завтрашний курс ценной бумаги, логично предположить, что он будет почти равен сегодняшнему. В условиях восходящей тенденции более правильным было бы предположение, что он будет немного выше сегодняшнего. Метод линейной регрессии позволяет получить статистическое подтверждение подобных логических выводов.
Линия тренда линейной регрессии представляет собой обыкновенную линию тренда, построенную между двумя точками на ценовом графике методом наименьших квадратов. В результате эта линия оказывается точной средней линией изменяющейся цены. Ее можно рассматривать как линию «равновесной» цены, а любое отклонение от нее вверх или вниз указывает на повышенную активность соответственно покупателей или продавцов.
Довольно распространенный способ использования линии тренда линейной регрессии заключается в построении каналов. Канал линейной регрессии — его разработал Гилберт Рафф (Gilbert Raff) — состоит из двух параллельных линий, равноудаленных вверх и вниз от линии тренда линейной регрессии. Расстояние между границами канала и линией регрессии равно величине максимального отклонения цены закрытия от линии регрессии. Все ценовые изменения происходят в границах регрессионного канала, где нижняя граница играет роль линии поддержки, а верхняя — линии сопротивления. Обычно цены выходят за границы канала лишь на короткое время. Если же они остаются за пределами канала дольше обычного, то это предвещает возможность разворота тенденции.
|
|
|
Линия тренда линейной регрессии показывает равновесное значение цены, а регрессионный канал — нормальный диапазон отклонения цен от линии тренда линейной регрессии.
Индикатор прогноза временных рядов (см. стр. 138) показывает то же, что и линия тренда линейной регрессии. Любая точка на графике этого индикатора равнозначна конечной величине линии тренда линейной регрессии. Например, значение в конечной точке 10дневной линии тренда линейной регрессии совпадает со значением 10дневного индикатора прогноза временных рядов.
ПРИМЕР
Следующий рисунок демонстрирует канал линейной регрессии на графике курса японской иены.

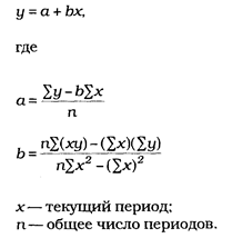
РАСЧЕТ
Формула линейной регрессии выглядит следующим образом:







