НЕНАВИСТЬ — стойкое отрицательное чувство индивида, направленное на объекты, противоречащие его потребностям, убеждениям, ценностям и интересам.
ОБЩЕНИЕ — многоплановый процесс установления и развития контактов между людьми, в основе которого лежат потребности в совместной деятельности и который включает в себя обмен информацией, взаимодействие и понимание другого человека.
ОБЪЕКТ КОНФЛИКТА — материальная, социальная, политическая или духовная ценность, по поводу которой возникает противоборство сторон, стремящихся к обладанию или пользованию ею.
ОРГАНИЗАЦИЯ СОЦИАЛЬНАЯ — дифференцированное и взаимноупорядоченное объединение индивидов и групп, действующих на основе общих целей, интересов и программ.
ОТЧУЖДЕНИЕ — проявление таких отношений человека с миром. при которых продукты его деятельности, он сам, а также другие индивиды и социальные группы осознаются как противоположные ему самому. Отчуждение выражается в соответствующих переживаниях субъекта – чувствах одиночества, обособленности, покинутости, враждебности и т.д.
|
|
|
ПАРОКСИЗМ — острая форма переживания какой-либо эмоции (например, ярости, ужаса, отчаяния).
ПЕРЕГОВОРЫ — способ разрешения (урегулирования) конфликтов, совместная деятельность противоборствующих сторон по нахождению взаимоприемлемого решения проблемы.
ПОВЕЛЕНИЕ АГРЕССИВНОЕ — форма действий человека, характеризующаяся демонстрацией превосходства в силе или угрозой применения силы по отношению к другому человеку или социальной группе, которым субъект стремится причинить ущерб.
ПОГРАНИЧНАЯ СИТУАЦИЯ — ситуация индивидуального существования (личного бытия), в которой самосознание личности обостряется и она непроизвольно и глубже познает себя. Пограничные ситуации возникают перед лицом решающих или очень важных для жизни человека событий (например, смерти) и могут вызвать чрезмерное напряжение всех сил (стресс), могут послужить причиной невротического конфликта.
ПОСРЕДНИК — третья сторона в конфликте, призванная обеспечить конструктивное обсуждение и разрешение конфликта, однако сам посредник не имеет полномочий принимать решение.
ПОТРЕБНОСТЬ — состояние индивида, создаваемое испытываемой им нуждой в каких-либо объектах, необходимых для его существования и развития. Потребность выступает источником активности субъекта.
ПРЕДМЕТ КОНФЛИКТА — противоречие, лежащее в основе конфликта.
ПРЕТЕНЗИЯ — притязание, заявление права на обладание чем-либо.
ПРЕЛИМИНАРИИ — предварительные переговоры или соглашения, проченные решения.
ПРОБЛЕМНАЯ СИТУАЦИЯ — содержащее противоречие и не имеющее однозначного решения соотношение обстоятельств и условий, в которых развивается деятельность личности или группы.
|
|
|
ПРОТЕКЦИОНИЗМ (социально-психологический аспект) — корыстное покровительство, оказываемое кому-либо лицом или группой лиц, обладающих властью. Протекционизм ведет к возникновению привилегированного круга лип, культивированию конформизма и угодливости, готовности подчиняться авторитарному давлению. Вследствие этот протекционизм негативно сказывается на психологическом климате группы, он несовместим с социальной справедливостью и может вызвать недовольство и конфликт.
ПСИХИЧЕСКАЯ РЕАБИЛИТАЦИЯ — система медико-психологических, педагогических и социальных мероприятий, направленных на восстановление или корреляцию нарушенных психических функций и состояний личности.
ПСИХИЧЕСКОЕ ЗДОРОВЬЕ — состояние душевного благополучия, характеризующееся отсутствием сильных внутриличностных напряжений, болезненных психических проявлений и обеспечивающее адекватную условиям окружающей среды регуляцию повеления и деятельности.
ПСИХОДРАМА — вид групповой психотерапии, в котором пациенты попеременно выступают в качестве актеров и зрителей с целью более глубокою самопознания.
ПСИХОЗ — глубокое расстройство психики, проявляющееся в нарушении отражении реального мира, изменении поведения и отношения к окружающим.
ПСИХОПАТИЯ — патология характера, при которой у субъекта наблюдается практически необратимая выраженность свойств, препятствующих его адекватной адаптации в социальной среде.
РАНГ ОППОНЕНТА — потенциал, уровень возможностей по утверждению своих интересов и целей в конфликте.
РЕВОЛЮЦИЯ — коренной переворот в социально-политическом устройстве общества. Коренной вопрос всякой революции — вопрос о государственной власти.
РЕЛАКСАЦИЯ — состояние покоя, расслабленности, возникающее у субъекта вследствие снятия напряжения после сильных переживаний или физических усилий.
РОЛЬ — социальная функция личности; соответствующий принятым нормам способ поведения человека в зависимости от его статуса в обществе или в группе.
САМОАКТУАЛИЗАЦИЯ — стремление личности к возможно более полному развитию своих личных возможностей.
САМООЦЕНКА — оценка личностью самой себя, своих возможностей, качеств и места среди других людей. Самооценка является важным регулятором поведения личности.
СОВЕСТЬ — способность личности осуществлять нравственный самоконтроль, самостоятельно формулировать для себя нравственные обязанности и производить самооценку совершаемых поступков.
СОПЕРНИЧЕСТВО — стратегия поведения оппонента в конфликте. характеризующаяся ориентацией на свои собственные интересы.
СОТРУДНИЧЕСТВО — стратегия поведения оппонента в конфликте, характеризующаяся ориентацией на совместный поиск решений.
СОЦИАЛИЗАЦИЯ — процесс усвоения индивидом социального опыта в различных его формах, осуществляемый в общении и деятельности.
СОЦИАЛЬНАЯ ПСИХОЛОГИЯ — отрасль психологии, изучающая закономерности поведения и деятельности людей, обусловленные фактором их включения в социальные группы, а также психологические характеристики самих этих групп.
СТАТУС — положение субъекта в обществе или группе, определяющее его права и обязанности.
СТЕРЕОТИП СОЦИАЛЬНЫЙ — относительно устойчивый и упрощенный образ социального объекта — группы, человека, события.
СТРЕСС — состояние человека, возникающее в ответ па разнообразные экстремальные воздействия (стрессоры). Стресс может оказывать как положительное, мобилизующее воздействие, так и отрицательное влияние на деятельность (дистресс), вплоть до полной се дезорганизации.
|
|
|
СТЫД — эмоция, возникающая в результате осознания человеком реального или мнимого несоответствия его поступков принятым в данном обществе и разделяемым им самим требованиям морали. Стыд переживается как неудовлетворенность собой, осуждение или обвинение себя.
СУБЛИМАЦИЯ — один из механизмов психологической защиты, снимающий напряжение в ситуации внутри личности ого конфликта путем трансформации инстинктивных форм психики в более приемлемые для индивида и общества. Частным случаем сублимации является переключение энергии либидо на процесс творчества, а также шутки, проявления остроумия и прочие действия, вызывающие разрядку напряжения в форме, санкционированной обществом.
СУИЦИД — акт самоубийства, совершаемый человеком в состоянии сильного душевного расстройства либо под влиянием психического заболевания.
ТЕРРОР — политика устрашения, подавления политических противников насильственными методами.
ТОЛЕРАНТНОСТЬ — 1) терпимость к чужому образу жизни, поведению, обычаям, мнениям, идеям, верованиям; 2) отсутствие или ослабление реагирования на какой-либо неблагоприятный фактор.
ТОТАЛИТАРИЗМ — система насильственного политического господства, характеризующаяся полным подчинением общества, всех сфер его жизни власти господствующей элиты, организованной и целостный военно-бюрократический аппарат и возглавляемый лидером.
ТРЕТЕЙСКИЙ СУДЬЯ — третья сторона в конфликте, решения которой являются обязательными для оппонентов.
УРОВЕНЬ ПРИТЯЗАНИЙ — 1) уровень трудности, достижение которого является идеальной целью будущих действий личности; 2) желаемый уровень самооценки личности.
ФОБИИ — неадекватные переживания страхов, охватывающих человека в определенной обстановке. Фобии встречаются в рамках невротического конфликта.
ФРУСТРАЦИЯ — переживание неудачи, блокирование целенаправленного поведения.
ЦЕЛЬ — осознанный образ предполагаемого результата, на достижение которого направлено действие личности.
ЦЕННОСТНЫЕ ОРИЕНТАЦИИ - идеологические, политические, моральные и другие основания для оценки человеком окружающей действительности.
|
|
|
ЭВОЛЮЦИЯ КОНФЛИКТА — процесс постепенного развития конфликта от простых к более сложным формам.
ЭЙФОРИЯ — повышенное радостное настроение, состояние благодушия и беспечности, не соответствующее объективным обстоятельствам.
ЭМПАТИЯ — сочувствие, сопереживание чувствам другого человека.
ЭСКАЛАЦИЯ КОНФЛИКТА — нарастание остроты и размаха конфликтных действий, обусловленное обострением противоречий между оппонентами.
ЭТНИЧЕСКИЙ КОНФЛИКТ - форма межгруппового конфликта, когда группы с противоречивыми интересами поляризуются по этническому признаку.
Практические задания
Глава 1. Становление конфликтологии
Две концепции конфликта в философии Нового времени
Задание 1 Кому из мыслителей Нового времени принадлежат следующих два противоположных по смыслу высказывания о природе социальных конфликтов:
А
• В природе человека три основные причины войны: соперничество, недоверие, жажда славы.
• В естественном состоянии каждый имеет право на все.
• Пока люди живут без общей власти, держащей всех их в страхе, они находятся в таком состоянии, которое называется войной, и именно в состоянии войны всех против всех.
Б
• Начал к природе! Назад к первобытной идиллии!
• До тех пор пока люди довольствовались своими убогими хижинами, пока они ограничивались тем, что шили себе одежды m звериных шкур с помощью древесных шипов или рыбьих костей, украшали себя перьями и раковинами, расписывали свое тело в различные цвета, совершенствовали или украшали свои луки и стрелы, выдалбливали с помощью острых камней какие-нибудь рыбачьи лодки или грубые музыкальные инструменты, словом, пока они были заняты таким трудом, который пол силу одному человеку..., они жили свободные, здоровые, добрые и счастливые... и продолжали в отношениях между собой наслаждаться всеми радостями общения, не нарушавшими их независимость.
• За уничтожением равенства последовали ужаснейшие смуты; так несправедливые захваты богатых, разбои бедных и разнузданные страсти тех и других, заглушая естественную сострадательность и еще слабый голос справедливости, сделали людей скупыми, честолюбивыми и злыми. Начались постоянные столкновения права сильного с правом того, кто пришел первым, которые могли заканчиваться только лишь сражениями и убийствами. Нарождающееся общество пришло в состояние самой страшной войны: человеческий род, погрязший в пороках и отчаявшийся, не мог уже ни вернуться назад, ни отказаться от злосчастных приобретений, им сделанных: он только опозорил себя, употребляя во зло способности, делающие ему честь, и сам привел себя на край гибели.
Какая из этих двух концепций представляется вам более убедительной? Ответ обоснуйте.
Современная психология о предпосылках конфликтов
Задание 2 Кому из современных психологов принадлежит следующая классификация типов человеческой психики:
Каждое человеческое существо располагает ограниченным репертуаром эго-состояний, подразделяющихся на три типа.
Родительские эго-состояния заимствованы у родительских фигур и воспроизводят чувства, установки, повеление и реакции этих людей.
Взрослые эго-состояния занимаются независимым сбором и обработкой информации и оценкой вероятностей, что является основой для действия.
Детские эго-состояния являются следами детства индивида и воспроизводят его поведение и психическое состояние в какой-то конкретный или переломный момент его развития, используя однако возросшие возможности, имеющиеся в распоряжении взрослого человека.
Каким образом с точки зрения данной классификации объясняются источники профессиональных и семейных конфликтов?
Глава 2. Предмет конфликтологии и методы исследования
Степень конфликтности[123]
Задание 1 Перед вами десять пар утверждений. Прочитайте каждое утверждение и отметьте (крестиком), на сколько баллов у вас проявляется свойство, отмеченное в левой колонке. При опенке пользуйтесь семибаллъной шкалой.
| Рвется в спор | Уклоняется от спора | ||||
| Свои доводы сопровождает тоном, не терпящим возражения | Свои доводы сопровождает извиняющимся тоном | ||||
| Считает, что добьется своего, если будет возражать | Считает, что проиграет, если будет возражать | ||||
| Не обращает внимания на то, что другие не понимают доводов | Сожалеет, если видит, что другие не понимают доводов | ||||
| Спорные вопросы обсуждают в присутствии или отсутствии оппонента | Рассуждает о спорных вопросах в отсутствии спорных оппонентов | ||||
| Не смущается, если попадает в напряженную обстановку | В напряженной обстановке чувствует себя не ловко | ||||
| Считает, что в споре надо проявлять свой характер | Считает, что в споре не нужно демонстрировать своих эмоций | ||||
| Не уступает в спорах | Уступает в спорах | ||||
| Считает, что люди легко выходят из конфликта | Считает, что люди с трудом выходят из конфликта | ||||
| Если взрывается, то считает, что без этого нельзя | Если взрывается, то вскоре ощущает чувство вины | ||||
Оценка данных
1. Соедините оценки по баллам (крестиками) на каждой строке и постройте график. Отклонение влево от середины (цифра 4) указывает на склонность к конфликтности, вправо — на склонность избегать конфликтные ситуации.
2. Подсчитайте общее количество баллов. Сумма в 70 баллов свидетельствует об очень высокой степени конфликтности, 60 баллов — о высокой, 50 баллов — о выраженной конфликтности. Сумма 11 — 15 баллов говорит о склонности избегать конфликтные ситуации.
3. Сравните собственную оценку (по графику и баллам) и оценку данную вам другими. Сделайте выводы.
Определение психологического климата группы [124]
Задание 2 Психологический климат на этом уровне отражает сложившиеся в группе отношения, характер делового сотрудничества, отношение к значимым явлениям жизни.
Психологический климат складывается за счет эмоционального группового состояния, которое отличается большим динамизмом, изменчивостью.
Простейшая методика определения климата группы — ответ на вопрос: С каким цветом у вас ассоциируется пребывание в коллективе?
| Красный | Восторженное настроение |
| Оранжевый | Радостное |
| Желтый | Светлое, приятное |
| Зеленый | Спокойное, уравновешенное |
| Фиолетовый | Тревожное, напряженное |
| Черный | Уныние, полное разочарование, упадок сил |
Глава 3. Понятие и типология конфликтов
Задание 1 Проанализируйте определения конфликта и дайте им свою оценку. Укажите, с чем согласны и что вас не устраивает в том или ином определении; в чем состоит сходство и различие определений:
1. Конфликт социальный складывается и разрешается в конкретной социальной ситуации в связи с возникновением требующей разрешения социальной проблемы. Он имеет вполне определенные причины, своих социальных носителей (классы, нации, социальные группы и т.д.), обладает определенными функциями, длительностью и степенью остроты.[125]
2. Итак, социальный конфликт — это открытое противоборство, столкновение двух и более субъектов и участников социального взаимодействия, причинами которого являются несовместимые потребности, интересы и ценности.[126]
3. Конфликт — столкновение противоположных позиций, мнений, оценок и идей, которые люди пытаются разрешить с помощью убеждений или действий на фоне проявления эмоций.[127]
4. Таким образом, под конфликтом понимается наиболее острый способ разрешения значимых противоречий, возникающих в процессе взаимодействия, заключающийся в противодействии субъектов конфликта и обычно сопровождающийся негативными эмоциями.[128]
Задание 2 Вашему вниманию предлагается две типологии конфликтов отечественных конфликтологов — Э. А. Уткина и А. Я. Анцупова и А. И. Шипилова. Цель задания — сравнить их между собой и дать свою оценку каждой из них. Попытайтесь не только проанализировать достоинства и недостатки (если они имеются) каждой из типологии, но и дать свою собственную классификацию конфликтов.
Существует четыре основных типа конфликтов: внутриличностный, межличностный, между личностью и группой, межгрупповой.
Внутриличностный конфликт. Здесь участниками являются не люди, а различные психологические факторы внутреннего мира личности, часто кажущиеся или являющиеся несовместимыми: потребности, мотивы, ценности, чувства и т.п. «Две души живут в моей груди...»,— писал Гете. И этот конфликт может быть функциональным или дисфункциональным в зависимости от того, как и какое решение примет человек и примет ли его вообще. Буриданов осел, например, так и не смог выбрать одну из двух совершенно одинаковых охапок сена, чем обрек себя на голодную смерть. Порой в жизни, не решаясь сделать выбор, не умея решать внутриличностные конфликты, мы уподобляемся буриданову ослу. Внутри личностный конфликт чаше всего бывает тогда, когда одному человеку предъявляются противоречивые требования по поводу того, каким должен быть результат его работы.
Внутри личностные конфликты, связанные с работой в организации, могут принимать различные формы. Одна из наиболее распространенных — это ролевой конфликт, когда различные роли человека предъявляют к нему противоречивые требования. Например, будучи хорошим семьянином, человек должен вечера проводить дома с семьей, а положение руководителя может обязывать нередко задерживаться на работе. Причиной такого конфликта является рассогласование личных потребностей и требований производства. Внутренние конфликты могут возникать на производстве вследствие перегруженности работой или, напротив, отсутствия работы при необходимости находиться на рабочем месте.
1 Анцупов А. Я. Шипилов А. И. Конфликтология. – М.: ЮНИТИ. 1999. – С. 81.
Межличностный конфликт. Это один из самых распространенных типов конфликта. Межличностный конфликт чаше всего проявляется в борьбе руководителей за ресурсы, капитал или рабочую силу, время использования или одобрение проекта. Межличностный конфликт может также проявиться в столкновении различных типов характера, темперамента. Иногда люди просто не и состоянии ладить друг с другом. Например, два начальника, имеющих холерический темперамент, будут часто конфликтовать друг с другом. С трудом согласовывают свои действия два лидера в одном коллективе.
В организациях он проявляется по-разному. Многие менеджеры считают, что единственной его причиной является несходство характеров. Действительно, встречаются люди, которым из-за различий в характерах, взглядах, манере поведения очень непросто ладить друг с другом. Однако более глубокий анализ показывает, что в основе таких конфликтов, как правило, лежат объективные причины. Чаще всего — это борьба за ограниченные возможности: материальные средства, производственные площади, время использования оборудования, рабочую силу и т.д. Каждый считает, что в ресурсах нуждается именно он, а не другой. Конфликты возникают между менеджером и подчиненным, например, когда подчиненный убежден, что менеджер предъявляет к нему непомерные требования, а менеджер считает, что подчиненный не желает работать в полную силу.
По субъективному признаку во внутренней жизни каждой организации можно выделить следующие типы межличностных конфликтов: конфликты между управляющими и управляемыми в рамках данной организации, причем конфликты между менеджером и рядовым исполнителем будут существенно отличаться от конфликтов между менеджером первой руки и менеджерами нижестоящих уровнен: конфликты между рядовыми сотрудниками; конфликты на управленческом уровне, т.е. конфликты между менеджерами од-нош ранга. Эти конфликты, как правило, теснейшим образом переплетены с личностными и кадровыми коллизиями, с практикой продвижения персонала в рамках данной организации, с борьбой за распределение наиболее важных позиций в ее собственной структуре. Они могут быть также связаны с разработкой различных стратегий поведения соответствующих организаций, с выработкой критериев эффективности се совокупной деятельности.
Конфликт между личностью и группой. Неформальные группы устанавливают свои собственные нормы поведения, характер общения. Каждый член такой группы обязан их соблюдать (отступление от принятых норм группа рассматривает как негативное явление, возникает конфликт между личностью и группой). Сошлемся на конфликты адаптационные: между теми правилами и нормами внутреннего общения, которые сложились в данной организации, и новичками, не осведомленными о существовании таких правил. Можно выделить конфликты между группой и личностью — не членом группы, а также внутригрупповые конфликты — между группой и одним из ее членов.
Другой распространенный конфликт этот типа — конфликт между группой и руководителем. Здесь следует различать конфликты между менеджером и подчиненным ему подразделением, подразделением и руководителем другой группы, между менеджерами различных подразделений, если в конфликт вовлекаются члены разных групп. В последних двух случаях конфликт может перерастать в межгрупповой. Наиболее тяжело такие конфликты протекают при авторитарном стиле руководства.
Межгрупповой конфликт. Организация состоит из множества формальных и неформальных групп, между которыми могут возникать конфликты. Например, между руководством и исполнителями, между работниками различных подразделений, между неформальными группами внутри подразделений, между администрацией и профсоюзом.
Частным примером межгруппового конфликта служат разногласия между высшим и более низким уровнями управления, между линейным и штабным персоналом.
2. Анцупов А. Я., Шипилов А. И. Конфликтология.— М.: ЮНИТИ, 1999. – С. 207 – 209.
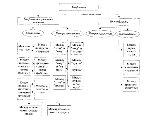
Один из существенных признаков конфликта составляют характер и особенности участвующих в нем сторон. От того, кем представлены конфликтующие стороны, решающим образом зависят характеристики конфликта... Исходя из этого базовая типология конфликтов будет иметь вид, представленный на рисунке.
Основной объект конфликтологии составляют семь видов социальных конфликтов. Межличностные конфликты представляют собой столкновения интересов двух людей. Если начальник отдела противопоставил себя группе подчиненных, то это будет конфликт типа «личность-группа». Борьба н учительском коллективе средней школы между сторонниками директора и его противниками - это конфликт между малыми группами. Средние социальные группы по количественному составу занимают промежуточное положение между малыми и большими. Если количество участников конфликта превышает несколько сотен человек, то это конфликт между большими социальными группами. Международные конфликты представляют собой борьбу между двумя государствами или их коалициями. Может также возникнуть конфликт между государством и группой государств. Кроме того, коалиции государств могут насчитывать от нескольких участников до большого числа их. Это влияет на характер международного конфликта.
![]() |
Базисная классификация конфликтов
Задание 3 [129] Цель задания — определить типы возникающих конфликтов в зависимости от тех или иных вариантов их регулирования.
1. Вы летите в самолете, удобно расположившись в пассажирском кресле. Сзади вас сидит ребенок и стучит ногой по вашему креслу. Вас это раздражает и вы решаете прекратить «безобразие», действуя следующим образом:
а) постараетесь сами объяснить ребенку, что стучать ножкой по креслу нельзя;
б) обратитесь к родителям ребенка с просьбой, чтобы они «угомонили свое чадо»;
в) вызовите стюардессу и попросите ее, чтобы она обеспечила вам надлежащий покой.
2. Ваши соседи, живущие этажом выше, нередко доставляют вам неудобства тем, что устраивают шумные гулянки, допоздна ноют, танцуют, слушают музыку. Вам это надоело и вы решаетесь как-то утихомирить соседей. Ваши действия:
а) случите металлическим предметом по трубам центрального отопления;
б) поднимаетесь к соседям и лично «выясняете отношения»;
в) обращаетесь к управдому или в милицию, чтобы вам обеспечили надлежащий покой.
Глава 4. Структура конфликта
Задание 1 В предложенной ситуации выдайте и проанализируйте следующие элементы и факторы конфликта:
• конфликтную ситуацию
• объект конфликта
• предмет конфликта
• участников конфликта
•ранг оппонентов
• среду конфликта
• переход конфликта из сферы деловых отношений в личностную сферу
•личностные элементы конфликта.
Ситуация. Шло совещание у начальника ОРСа. Пол полились итоги трудового соревнования за год среди предприятий общественного питания. По всем показателям на первое место претендовала столовая №3. Возражения были только у главного инженера-кулинара ОРСа Евдокимова, сообщившего, что проведенные им на днях анализы в столовой №3 выявили занижение калорийности пиши против нормы, причиной которою может быть либо недовложение продуктов, либо нарушение технологии. В связи с этим он считает, что присваивать столовой классное место пока рано.
Выступление Евдокимова вызвало негодование директора столовой Ширковой. уже немолодой, но энергичной женщины, с большим опытом работы в общественном питании. «Как вам не стыдно,— обрушилась она на Евдокимова,— использовать служебное положение для сведения личных счетов». А комиссии пояснила: «Моя столовая — ближайшая к управлению и Евдокимов часто заходил к нам обедать. Но в перерыв очереди всегда большие, поэтому он обычно обедал у меня в кабинете, я сама его обслуживала, чтобы никого не отрывать от работы. Но вот однажды, месяца два назад, я не смогла его обслужить – была занята – и попросила Евдокимова пообедать в общем зале. Он, как видите, запомнил этот случай. Его анализам я не верю. У нас всегда аккуратно готовят, я сама бываю на закладке продуктов».[130]
Задание 2 Тест «Не слишком ли вы агрессивны?»[131]
В ответе нужно выбрать наиболее приемлемый для вас вариант
Склонны ли вы искать пути к примирению после очередного конфликта?
а) Всегда.
б) Иногда.
в) Никогда.
2. Как вы ведете себя в критической ситуации?
а) Внутренне кипите.
б) Сохраняете полное спокойствие.
в) Теряете самообладание.
3. Каким считают вас коллеги?
а) Самоуверенным и завистливым.
б) Дружелюбным.
в) Спокойным и независимым.
4. Как вы отреагируете, если вам предложат ответственную должность?
а) Примите ее с некоторыми опасениями.
б) Согласитесь без колебаний.
в) Откажитесь от нее ради собственного спокойствия.
5. Как вы будете себя вести, если кто-то из коллег без разрешения возьмет с вашего стола бумагу?
а) Выдадите ему «по первое число».
б) Заставите вернуть.
в) Спросите, не нужно ли ему еще что-нибудь.
6. Какими словами вы встретите мужа (жену), если он (она) вернулась с работы позже обычного?
а) «Что это тебя так задержало?»
б) «Где ты торчишь допоздна?»
в) «Я уже начал (а) волноваться?»
7. Как бы вы вели себя за рулем автомобиля (если бы он у вас был)?
а) Старались бы обогнать машину, которая показала вам «хвост».
б) Вам было бы все равно, сколько автомобилей вас обошло.
в) Помчались бы с такой скоростью, чтобы никто вас не догнал.
8. Какими вы считаете свои взгляды на жизнь?
а) Сбалансированными.
б) Легкомысленными.
в) Крайне жесткими.
9. Что вы предпринимаете, если не все удается?
а) Пытаетесь свалить вину на другого.
б) Смиряетесь.
в) Становитесь впредь осторожнее.
10. Как вы отреагируете на разговоры о распущенности современной молодежи?
а) «Особая распущенность должна быть наказана.»
б) «Надо создать для молодежи условия организованного отдыха.»
в) «И почему эта проблема так всех волнует?»
11. Что вы ощущаете, если то, к чему вы так сильно стремились, или то, чем хотели обладать, досталась другому?
а) «И зачем я только нервы тратил (а)?»
б) «Видно, этот другой удачливее меня.»
в) «Может быть, мне это удастся в другой раз.»







