
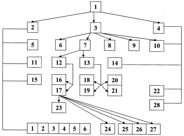
Иерархические уровни и составляющие элементы технической системы в зависимости от степени автоматизации производства.
1. Техническая система.
2. Система энергообеспечения; комплекс средств и коммуникации.
3. Система технических машин.
4. АСУП и АСУТП. Комплекс средств управления оборудованием и производственными цехами.
5. Централизованные уровни.
6. АУ химической обработки.
7. АУ диффузии.
8. АУ оротолитографии
9. Межучастковая система транспортирования.
10. АСУТП линий и участков.
11.Групповые.
12. Агрегаты диффузионной обработки.
13. Межагрегатная конвеерно-адресная система.
14. АСУТП основного производства.
15. Индивидуальные.
16. Многореакторный блок обработки.
17. АСУ диффузии.
18. Накопитель длительного хранения с тарой.
19. Система адресов конвейера.
20. Робот-перегрузчик.
21. Управляющая роботом ЭВМ.
22. АСУ отдельными системами.
23. Блок технологической обработки.
24. Блок дозировки реагента.
25. Загрузочно-разгрузочное устройство (ЗРУ).
26. Датчики контроля процесса.
|
|
|
27. Управляющее устройство.
28. АСУ отдельными механизмами.

В зависимости от поставленной цели при создании машин стоящих на соответствующем иерархическом уровне, необходимо учитывать все требования, определяемые агрегатами, стоящие на более высоком иерархическом уровне. Создание машин-автоматов, автоматических линий и автоматических систем машин обеспечивает высокую производительность, но уменьшает гибкость систем, возможность перенастройки ее с выпуска одного изделия на другое.
Главнейшей задачей современного машиностроения является создание не просто систем
оборудования, а гибких систем, обеспечивающих их эффективное применение, как в
массовом производстве, так и в серийном производстве.






