Как нужно разработать микросхему указано в ПРИЛОЖЕНИЕ 1 в диссертации кравцова. МК ATmega32L
Печатные платы можно разработать EAGLE. P-CAD и тд
ТЕХНОЛОГИЧЕСКАЯ ЧАСТЬ
Разработка печатной платы
Для разработки трехфазного импульсного источника тока, схемы и печатной платы использовалось САПР P-CAD [12].
P-CAD 2006 включает в себя следующие программные модули: P-CAD Library Executive, P-CAD Schematic, P-CAD PCB, P-CAD Autorouters, Symbol Editor, Pattern Editor, InterPlace PCS, Relay, Signal Integrity.
Утилита Library Executive (Администратор библиотек) состоит из программы Library Manager (Менеджер библиотек), редактора символов элементов Symbol Editor и редактора посадочных мест Pattern Editor электрорадиоэлементов (ЭРЭ) на ПП.
P-CAD Schematic — графический редактор электрических схем. Он предназначен для разработки электрических принципиальных схем и может применяться для создания условных графических обозначений (УГО) отдельных ЭРЭ (файлы с расширением.sch).
P-CAD PCB — графический редактор ПП. Предназначен для проектирования конструкторско-технологических параметров ПП. К ним относятся: задание размеров ПП, ширина проводников, величина зазоров, размер контактных площадок, диаметр переходных отверстий (ПО), задание экранных слоев, маркировка, размещения ЭРЭ, неавтоматическая трассировка проводников и формирование управляющих файлов технологическим оборудованием.
P-CAD Autorouters предназначен для автоматической трассировки проводников ПП. Включает два автотрассировщика: программу Quick Route для проектирования рисунка ПП не очень сложных электрических схем и бессеточный трассировщик Shape-Based Router, предназначенный для проектирования многослойных ПП с высокой плотностью расположения ЭРЭ.
Symbol Editor — редактор символов элементов (файлы с расширением.sym). Предназначен для создания условных графических обозначений символов ЭРЭ электрических схем.
Pattern Editor — редактор посадочных мест (файлы с расширением.pat). Предназначен для разработки посадочных мест для конструктивных ЭРЭ на ПП.
InterPlace PCS — программа интерактивного размещения ЭРЭ.
Relay — программа просмотра ПП, расстановки ЭРЭ на ней, задания основных атрибутов, контроля технологических ограничений.
Signal Integrity — программа анализа электрических параметров ПП.
SPECCTRA — программа размещения ЭРЭ на ПП, ручной, интерактивной и автоматической трассировки проводников. Благодаря бессеточной технологии является очень эффективным трассировщиком ПП высокой степени сложности и с высокой плотностью размещения ЭРЭ. Информация о ПП в SPECCTRA передается через редактор РСВ.
3.1.1 Порядок проектирования печатных плат
Проектировщик узла ПП РЭС обычно вместе с техническим заданием на проектирование получает на бумажном носителе исходную электрическую схему. При этом состав электронной библиотеки с условными схемными обозначениями элементов в проектном подразделении может быть либо неполным, либо вообще отсутствовать. В этом случае такая библиотека должна пополняться силами сотрудников самого подразделения. Поэтому проектировщик должен владеть всем арсеналом средств системы (от создания условных графических элементов схем до получения рисунка печатной платы) и уметь в нужный момент использовать тот или иной программный модуль.
В одном из вариантов использования модулей системы P-CAD 2001 при выполнении процедур проектирования узлов печатных плат порядок выполнения следующий:
1. Создание условных графических обозначений отдельных элементов электрических схем с помощью редактора символов Р-CAD Symbol Editor.
2.Разработка посадочных мест для всех конструктивных электрорадиоэлементов (ЭРЭ) электрической принципиальной схемы с помощью редактора корпусов P-CAD Pattern Editor.
3.Упаковка выводов конструктивных элементов (создание компонентов) средствами программы P-CAD Library Executive.
4.Разработка схемы электрической принципиальной с помощью графического редактора P-CAD Schematic.
5. Формирование контура печатной платы и размещение конструктивных элементов на ней с помощью графического редактора печатных плат P-CAD PCB.
6. Трассировка проводников печатных плат:
- в ручном и интерактивном режимах средствами графического редактора печатных плат P-CAD PCB;
- в автоматическом режиме программами модуля P-CAD Autorouters, вызываемым из управляющей оболочки Р-CAD РСВ.
На рисунке 3.1 показана работа в САПР P-CAD Schematic [12].

Рисунок 3.1 - Работа в САПР P-CAD Schematic
На рисунке 3.2 показана Работа в САПР P-CAD Library Executive [12].

Рисунок 3.2 - Работа в САПР P-CAD Library Executive
Для создания корпусов электронных компонентов, применяется встроенный модуль менеджера библиотек P-CAD Library Executive. На рисунке 3.3 показана разработка печатной платы в P-CAD PCB.

Рисунок 3.3 - Разработка печатной платы в P-CAD PCB.
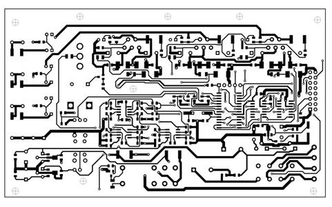
На рисунке 3.4 показана печатная плата вид сверху.

Рисунок 3.4- Печатная плата вид сверху
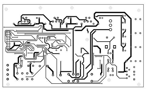
На рисунке 3.5 показана печатная плата вид снизу.

Рисунок 3.5- Печатная плата вид снизу
На рисунке 3.6 показана печатная плата вид сверху с контуром деталей.

Рисунок 3.6- Печатная плата вид сверху с контуром деталей
На рисунке 3.7 показана печатная плата с расположением компонентов.

Рисунок 3.7- Печатная плата с расположением компонентов
3.1.2 Выбор метода изготовления печатной платы
Печатная плата (ПП) – это изделие, которое состоит из плоского изоляционного основания с отверстиями, пазами, вырезами и системой токопроводящих полосок металла (проводников), которые используют для установки и коммутации электрорадиоизделия и функциональных узлов в соответствии с электрической принципиальной схемой.
В производстве радиоэлектронной аппаратуры применяют односторонние, двухсторонние, многослойные и платы на гибких основаниях. Основание печатных плат изготавливают из плоского изоляционного материала; стеклотекстолита, пенопласта и другие. Наибольшее применение здесь получили фольгированные стеклотекстолиты. В фольгированных стеклотекстолитах используется фольга с двух сторон или с одной, толщиной 35 или 50 мм. Изготовление печатных плат состоит в том, чтобы на поверхности печатных плат создать проводники и некоторые печатные радиодетали (катушки индуктивности, конденсаторы, переключатели разъемы). Выводы радиоэлементов вставляют в отверстие печатной платы, для большей прочности подгибают, а затем соединяют с проводником и пайкой.
В качестве материала для основания печатной платы использовался стеклотекстолит как один из наиболее распространенных и простых материалов. Для изготовления печатной платы необходимо вырезать по размеру чертежа кусок стеклотекстолита. Снять заусеницы напильником. Наложить заранее приготовленный чертеж на плату, загнуть края бумаги и закрепить их на обратной стороне. Далее производится процесс сверления прямо по чертежу и без кернения. Лучшее решение - наличие соответствующего сверлильного станка. Все отверстия, включая и крепежные, сверлятся одним (наименьшим) диаметром. Далее необходимо проверить сверление на "просвет" так как обязательно найдутся не просверленные отверстия. Досверлить. После этого со стеклотекстолита очень аккуратно снимается чертеж платы (опасность представляют заусеницы от сверления). Далее производится рассверливание крепежных и остальных, больших по диаметру, отверстий.
После произведенных операций, производится зачистка поверхности платы мелкой шкуркой. Этот процесс необходим для удаления заусениц от сверления и для лучшего сцепления краски рисунка с поверхностью. По возможности не касайтесь зачищенной поверхности пальцами, чтобы не оставались жировые отпечатки. После зачистки необходимо произвести обезжиривание платы при помощи спирта (в крайнем случае, ацетоном, но следить за тем, чтобы не оставались белые порошкообразные разводы). После этого касаться пальцами можно только торцевых поверхностей.
Вычерчивание производится нитрокраской, с растворенным в ней порошком канифоли (обеспечивает на какое-то время после высыхания пластичность для корректировки и не дает краске "отстать" в случае травления горячими растворами). Рисование производится стеклянными рейсфедерами (которые в наше время найти весьма проблематично). Перед тем как начать рисовать дорожки печатного монтажа, необходимо вычертить монтажные площадки для пайки элементов. Наносятся они при помощи стеклянного рейсфедера или остро заточенной спички вокруг каждого отверстия, диаметром примерно 3 мм. Далее необходимо дать им высохнуть. После этого нужно обрезать их при помощи циркуля до нужного диаметра. Далее обрезанные излишки подчищаются шилом или скальпелем. В результате получаются ровные круглые площадки одного диаметра, которые остается только соединить дорожками, согласно начерченному ранее чертежу печатной платы. Далее, после просушивания, рисуется вторая сторона. После чего производится корректировка дорожек и ошибок. Причем следует отметить, чтобы выровнять край дорожки, нужно сначала обрезать кромку по линейке (лучше металлической), а затем удалить излишки выцарапыванием. Если подчищать дорожку сразу, то в зависимости от степени пересушенности краски можно получить "сколы" еще хуже первоначальных. Проверить соответствие рисунка на плате с рисунком на чертеже.
Травление надо производить в пластмассовой или фарфоровой посуде. Во время травления плату необходимо переворачивать и помешивать раствор. Работая с раствором хлорного железа необходимо соблюдать осторожность. Раствор практически невозможно смыть с одежды и предметов. При попадании на кожу, промыть содовым раствором. После травления плату промыть в холодной проточной воде. Под тонкой струей воды снять лак при помощи безопасного лезвия (счищать). Высушенную плату необходимо подчистить от лишних соединений и расплывшегося лака. Если дорожки близко друг к другу, то можно расширить просвет. После этого плата еще раз обрабатывается мелкой шкуркой.
Далее поверхности платы покрываются кисточкой жидким канифольным флюсом. Лужение производится очищенной от проводов луженой экранной оплеткой. Предварительно оплетка пропитывается канифолью и в небольшом количестве припоем. Далее оплетка прижимается к поверхности дорожки паяльником и медленно равномерно (подбирается экспериментально) проводится по длине дорожки. Если все условия выполнены правильно, то в результате Вы получите ровную белую луженую дорожку. После того как все дорожки на всех сторонах обработаны, производится промывка платы спиртом. Промывка ацетоном нежелательна, так как припой с ацетоном дает со временем токопроводящее химическое соединение в виде белого налета по краям площадок и дорожек, а при достаточной плотности монтажа есть опасность ненужных гальванических связей. После промывки проводится сверление (очистка) отверстий для установки радиокомпонентов.






