СЫЗРАНЬ 2013
Лабораторная работа
ИССЛЕДОВАНИЕ РЕЗОНАНСННЫХ ЯВЛЕНИЙ В ЦЕПЯХ ОДНОФАЗНОГО СИНУСОИДАЛЬНОГО ТОКА НА ЭВМ
Цели работы:
1. Закрепить знания по резонансным явлениям в цепях однофазного синусоидального тока.
2. Получить навыки исследования резонансных явлений в цепях однофазного синусоидального тока с использованием языка С++ и в системе MATLAB.
1. Основные теоретические положения [1]
Резонанс напряжений
Р е з о н а н с о м называется такой режим пассивной цепи, содержащей катушки индуктивности и конденсаторы, при котором её входное реактивное сопротивление или её входная реактивная проводимость равны нулю.
При резонансе ток на входе цепи, если он отличен от нуля, совпадает по фазе с напряжением.
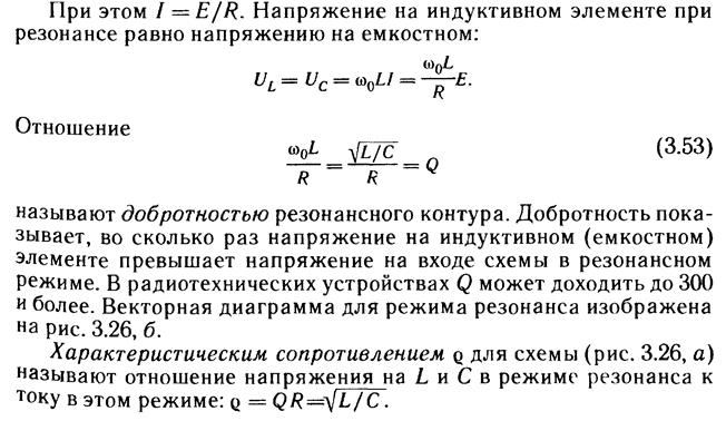
Рассмотрим последовательное соединение сопротивления, индуктивности и ёмкости (рис. 3.26а). Такую цепь называют п о с л е д о в а т е л ь н ы м к о н -
т у р о м. Для неё наступает резонанс напряжений, когда значения противоположных по фазе напряжений на индуктивности и ёмкости равны, т. е. входное реактивное сопротивление цепи равно нулю. Поэтому резонанс в рассматриваемой цепи называют р е з о н а н с о м н а п р я ж е н и й.
|
|
|
Напряжения на индуктивности и ёмкости при резонансе могут значительно превышать напряжение на зажимах цепи, которое равно напряжению на активном сопротивлении.


Из (3.52) следует, что 










