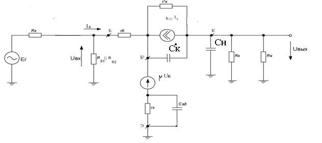
Эквивалентная схема усилителя с общим эмиттером в области ВЧ (малых времен)

Рисунок 2 - Полная эквивалентная схема УУ для области высоких частот(малых времен)
В области высоких частот необходимо учитывать:
- время распространения неосновных носителей заряда через область базы транзистора в схеме ОЭ в виде постоянной времени τβ= τa/(1-a);
- постоянную времени внутренней обратной связи
;
- постоянную времени нагрузки τвыхН = RвыхСН, определяемой выходным сопротивлением каскада и емкостью нагрузки.
5.1 Известно, что:
↔
→
;
;
;

5.3 В этом случае эквивалентную схему усилителя можно представить упрощенно в виде идеального усилителя и интегрирующего RC-звена, коэффициент передачи запишется в операторной форме в виде:
,
где:
τв – эквивалентная постоянная времени:
τв= τβ + τk + τН
5.4 Во временной области переходная характеристика определится выражением (интегрирующее звено):







