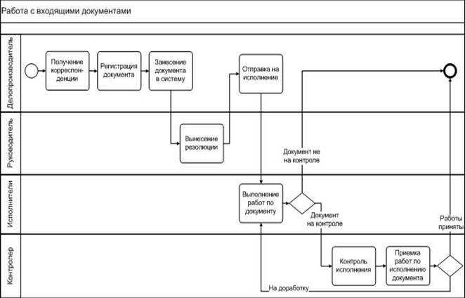
Пример процесса в СЭД
Ниже приводится схема процесса в нотации BPMN, которая рассматривает пример работы в системе электронного документооборота с входящими документами (регистрация, визирование, исполнение), поступающими в организацию по почте, факсу, электронной почте и подлежащие регистрации. Документ заносится в систему сразу при поступлении в организацию и далее «движется» в электронном виде.
Выбор и приобретение системы электронного документооборота - это только первый шаг на пути построения электронного документооборота в организации. Прежде чем система заработает и реально начнет приносить эффект, предстоит процесс внедрения. Если вы еще ни разу не внедряли никакую информационную систему, то поясним, что такое внедрение и для чего оно нужно.
Внедрение СЭД обычно состоит из следующих этапов:
· организация проекта, выделение персонала (руководитель проекта и рабочая группа);
· исследование предприятия и проектирование решений по использованию СЭД;
· настройка и адаптация СЭД;
|
|
|
· обучение персонала;
· опытная эксплуатация.

Организовать процесс внедрения предприятие может самостоятельно или с привлечением сторонней фирмы-внедренца. В первом случае потребуется больше времени и усилий со стороны собственных сотрудников, сроки внедрения скорее всего затянутся. Во втором случае потребуются значительные финансовые затраты на оплату услуг сторонней организации, но сроки и результат проекта буду более гарантированы.
В любом случае обязательными для успешного внедрения являются следующие правила:
· активное участие руководства в процессе внедрения и использования СЭД;
· выделение и углубленное обучение ключевых сотрудников для внедрения и поддержки СЭД;
· организация обучения всех пользователей и предоставление инструкций по работе с системой.






