КОНСПЕКТ ЛЕКЦИИ 1
ЛИТЕРАТУРА
1. Смирнова Л.Г. Культура русской речи.- М., 2004.
2. Ивин А.А. Основы теории аргументации. – М., 2007.
3. Кузнецов И.Н. Риторика, или ораторское искусство. – М., 2004.
4. Ипполитова Н.А. Русский язык и культура речи. Курс лекций. –М., 2007
5. Хазагеров Г.Г. Риторика. –Ростов-на-Дону, 2008.
План лекционного занятия:
1. Проблема качества продукции и услуг.
2. Стадии жизненного цикла продукции.
3. Определение термина "качество". Стандарт ИСО 8402 "Качество. Словарь". Определение термина "технический уровень". Сопоставление понятий "технический уровень" и "качество". Определение термина "сертификация".
4. Законодательство российской федерации о техническом регулировании как основа обеспечения качества продукции
1. Проблема качества продукции и услуг
Проблема качества постоянно отражает требование научно – технического прогресса, вследствие чего системы качества в современном обществе становятся составной частью философии любого производства, охватывая все стадии деятельности от проектирования до утилизации.
|
|
|
В условиях свободного рынка, интеграция производства и обслуживания в рамках международного сообщества качество выполняемых работ и услуг находится в прямой зависимости от их конкурентоспособности и становится ключевой проблемой обеспечения экономического развития. В связи с этим вопросы научно – методических и законодательных основ качества так же, как и подготовка высококвалифицированных специалистов в этой области, считаются приоритетными в развитии новой экономической политики.
В развитых странах проблема повышения качества занимает ведущее место в обеспечении конкурентоспособности продукции и услуг, построении новых отношений между потребителем и производителем, удовлетворении материальных запросов, социальных интересов и духовных запросов общества. Особую значимость эта проблема приобретает к кризисных условиях, сопровождающихся распадом экономических связей, снижением производства, утратой позиций на внешнем и внутреннем рынках. Исторический опыт США, Японии, Германии, Кореи и ряда других стран показывает, что обеспечение прогресса является одним из основных рычагов, с помощью которого им удалось преодолеть кризис в экономике и занять прочные позиции на мировом рынке.
За короткое время такие системы управления качеством, как "Всеобщее руководство качеством " (TQM), "Управление качеством в масштабах компании" и другие завоевали прочное мировое признание как стратегическое средство обеспечения высокого качества при низких затратах, что позволяет снижать стоимость производства и конкурировать с производителями, имеющими продукцию совершенного качества престижных производителей.
|
|
|
Сегодня под качеством подразумевается большее, чем традиционное понятие качества продукции (работ, услуг). В TQM качество становится самым важным стратегическим оружием с позиций стоимости, поставки, исполнения, рынка и отклика на изменения рынка. Все это представляет собой основу бизнеса и требует изменения в мышлении каждого, включая руководителей и исполнителей всех уровней. Изменение правил предпринимательства требует изменения стиля управления. В этом случае только высокое качество и наиболее низкая цена производителя представляет собой защиту на современном рынке. Существуют ошибочные концепции, которые господствуют в руководстве и администрации. Они являются причиной проблем с точки зрения ответственности, заинтересованности и взаимопонимания между теми, кто принимает решения по качеству, и теми, кто их будет внедрять.
Одна из таких концепций заключается в том, что качество понимается как нечто дополнительное, как роскошь. С этой позиции под словом "качество" подразумевают относительную ценность предметов в таких терминах, как "низкое качество", "высокое качество" и т.п. Здесь важно отметить, что качество – это комплексная характеристика, которая рассказывает о том, насколько продукция, услуга, деятельность отвечают требованиям или не отвечают (не соответствуют).
Другая концепция утверждает, что качество – категория нематериальная, и поэтому его невозможно измерить. Фактически же, используя соответствующие параметры и методы управления, качество может быть измерено точно, в том числе и по стоимости.
Также ошибочно предположение, что качество требует дополнительных затрат, и это неэкономично. Это – менталитет руководства, укоренившийся в так называемой "экономике качества", препятствующий первоначальным инвестициям, необходимым для улучшения качества, и расценивает их как цели низкого приоритета по сравнению с другими атрибутами управления.
И наконец, одно из самых широко распространенных объяснений причины "скудного качества" заключается в проблеме качества работы исполнителей. На самом деле, зачастую направленность руководства на решение краткосрочных задач, его ошибки в определении будущих перспектив, в предсказании возможных проблем и определении направлений развития техники и спроса в ней, приводит к оттоку ценных кадров и потере других ресурсов, что в свою очередь приводит к повышению себестоимости продукции. Потребитель, безусловно, должен будет за это заплатить, однако он, имея выбор, больше пожелает субсидировать убытки производителя, и повернется к другой продукции, менее дорогой или более качественной. Во всех случаях ответственность за внедрение изменений и за управление ими остается за руководством.
На первом этапе следует установить, почему это изменение необходимо.
На втором этапе следует определить: что необходимо сделать.
На третьем этапе выясняется: как это сделать.
| ||
![]() |
Результат руководства больше не должен измеряться ни соответствием с централизованными планами, ни величиной ежегодных дивидендов или годовой прибыли. Вместо этого должна быть оценена его способность оставаться в бизнесе на длительной, конкурентной основе и в своей стране и за рубежом, способность окупать капитальные вложения, способность обеспечить увеличение ценности результатов работы и увеличение производительности и возможность осуществить все это за счет совершенствования технологии и улучшения качества.
|
|
|
2. Стадии жизненного цикла продукции
Начиная со стадии формирования инженерного замысла, изделие проходит разнообразные стадии и этапы жизненного цикла. Принятая в технической литературе аббревиатура - ЖЦ.
При выполнении научно - исследовательских и опытно - конструкторских работ изделие предстает первоначально в форме некоторого знания (этап исследований), затем в виде информационной модели (этап проектирования) и, наконец, в виде натурного объекта (этап изготовления и испытания образца).
При производстве изделие многократно тиражируется. Каждый его образец по своему составу, структуре и свойствам соответствует требованиям конструкторской документации. Воздействуя на состав и структуру производственной системы, изделие вместе с тем несет на себе его отпечаток, поскольку формируется в реальных производственных процессах - от получения исходных заготовок до сборки и испытаний готовой продукции.
При эксплуатации изделие реализует заложенные в его конструкции свойства в последовательности и объемах, обусловленных принятыми режимами работы. Эти свойства поддерживаются на требуемом уровне воздействием на конструкцию изделия, регулированием его параметров и характеристик в соответствии с требованиями эксплуатационной документации.
В процессе ремонта восстанавливаются изначальные свойства изделия полностью или частично в соответствии с принятыми в данных условиях ремонтного производства технологическим процессами и требованиями ремонтной документации.
Очевидно, что перечисленные процессы требуют рациональной стратегии управления проектированием и эксплуатацией изделия.
Блок схема управления функционально - параметрическим проектированием технической системы представлена на рисунке.

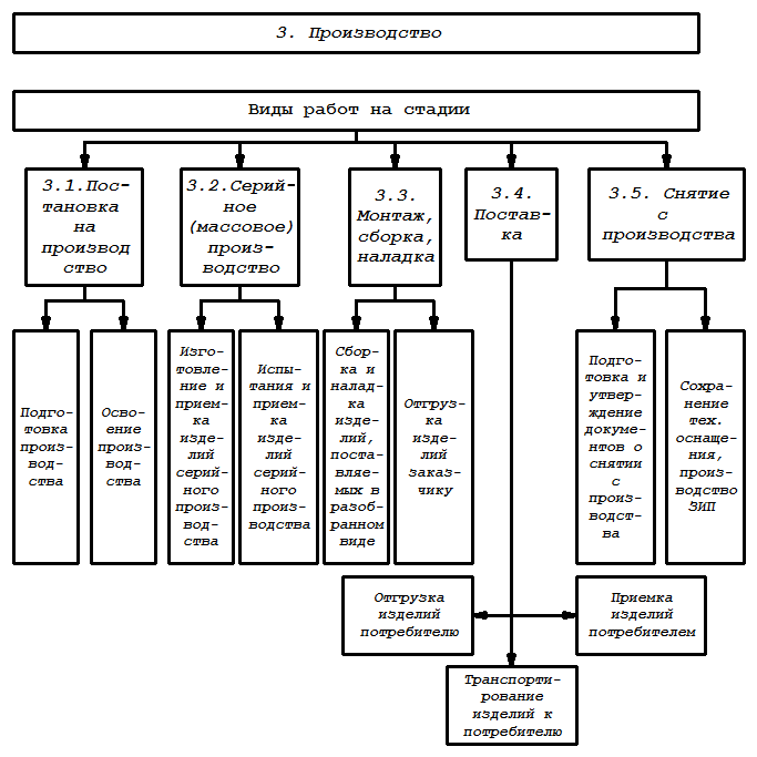
На следующем рисунке приведена типовая схема жизненного цикла изделий, распределение видов работ по стадиям жизненного цикла.





Работы, проводимые на стадиях жизненного цикла изделий, могут пересекаться. Взаимосвязь стадий жизненного цикла изделий по времени выполнения видов работ показана на следующем рисунке.
|
|
|








