Рисунок 2. Матрица Boston Consulting Group. В применении к теме статьи проектирование бизнес-процессов наиболее актуально для «звезд» (в том числе потенциальных) и «дойных коров».
Рисунок 1. Пример стратегической карты предприятия ИТ-отрасли
Построение карты начинается с выяснения цели собственника. Что он ждет от своего предприятия? В приведенном примере цель проста и понятна – увеличение стоимости бизнеса на долгосрочном горизонте событий и рост прибыли в ближайшей перспективе. Возможны и другие цели – увеличение инвестиционной привлекательности, например. Главное условие – достижимость цели, ее четкое и ясное определение (например: «хочу иметь возможность через три года продать данный бизнес за 10 миллионов»). Как правило, постановка цели производится в диалоге собственника с бизнес-аналитиками и топ-менеджерами компании, чья задача довести не очень четкие пожелания до конкретных цифр и фактов, которых желательно достигнуть за некоторый промежуток времени. На этих же совещаниях намечаются и способы достижения главной цели. В нашем примере высшую цель – повышение стоимости бренда – можно разделить на две подцели – высокая стоимость бренда компании и брендов продуктов компании – так решили аналитики, изучая деятельность предприятия. На нижних уровнях показано, за счет чего можно повысить эти ценности. Получившаяся в итоге карта четко выделяет основные направления, в которых следует действовать для достижения главной цели, указанной собственником.
|
|
|
И вот уже теперь можно действовать по приведенному выше шаблону. Стратегическая карта показывает, каких подцелей нужно добиваться для достижения высшей цели. Имея этот ориентир, цепочка «как было» - «как будет» обретает смысл и нацеливает проектирование системы управления на решение стратегической задачи. Каждый элемент имеющейся системы управления может иметь или не иметь влияние на достижение какой-либо из целей стратегической карты. Понятно, что реинжиниринг требуется только для важных для достижения стратегической цели элементов.
Какие элементы подвергаются анализу? В первую очередь, ассортимент предлагаемых компанией товаров и услуг. Составляется реестр – полный пакет этих предложений – и производится его анализ. Все ли из того, что мы производим, выгодно, полезно и способствует достижению основных целей? Стоит ли расширить наш ассортимент? Нужно ли сократить его в части невыгодных товаров или услуг? Можно ли невыгодные товары или услуги сделать выгодными (а выгодные – супер-прибыльными?). Составляется перспективный пакет продуктов и услуг, для которого и будет производиться моделирование бизнес-процессов. Для продуктового анализа можно, например, использовать матрицу Boston Consulting Group (рисунок 2).
|
|
|

|
|
Проводить анализ «как есть» в отношении бизнес-процессов требуется далеко не всегда. Грамотные бизнес-аналитики (или опытные руководители) обычно в состоянии предложить бизнес-процессы в варианте «как надо». Однако, встречаются ситуации, когда «как надо» не в состоянии сказать никто – например, абсолютно новый вид бизнеса или предприятие с большим количеством сложных взаимодействий между подразделениями, нуждающееся в повышении эффективности своей работы. Оптимизировать его работу возможно лишь путем скрупулезного анализа действующих бизнес-процессов. При этом весьма вероятно, что анализ покажет – интуитивно выстроенные связи и взаимодействия являются оптимальными, и повышение эффективности следует искать в других местах. Тем не менее, построение действующей схемы бизнес-процессов будет полезным для предприятия – поскольку предоставляет возможности к формализации деятельности, а также готовит почву для работы в случае каких-либо изменений в бизнесе.
К особенностям проектирования системы управления новым, только создаваемым предприятием следует отнести отсутствие анализа того, «как было». Система управления изначально проектируется для достижения стратегических целей предприятия.
«Кадры решают все!». Этот лозунг, как нигде актуален в процессе совершенствования системы управления. Для решения этой задачи невозможно просто нанять профессиональных исполнителей, которые сделают все за вас. Заинтересованное участие ключевых сотрудников компании является непреложным условием решения этой задачи. С другой стороны, приглашение сторонних профессионалов хотя и желательно, но необязательно – если свои сотрудники берутся за выполнение всех необходимых функций. Попробуем описать эти функции и набрать формальную команду исполнителей, а также указать важность профессиональных навыков для каждого.
Стратег. Он же Руководитель проекта. Задача этого человека в проекте – воплощать ожидания собственника в стратегию их достижения, координировать действия остальных участников, решать конфликты в тех случаях, когда требуется видение ситуации целиком. Стратег, если применять военные ассоциации, должен представлять картину сражения в целом – то есть, должны выполняться оборонительные действия. На одних участках – наступательные, на других – конница в определенный момент должна выскочить из засады для обеспечения прорыва, танки воспользоваться этим прорывам для прорыва в тыл и разгрома противника… Его не волнует, каким строем будут двигаться танки – это местная тактическая задача. Его не волнует, какой транспорт будет использован для подвоза боеприпасов – их просто должны доставить в нужном количестве. В то же время, если отдел снабжения и командир танковой бригады не смогут договориться о количестве и сроках подвоза снарядов, стратег, зная общую логику работы системы, должен разрешить конфликт между службами, руководствуясь своим мнением о необходимом балансе. Одна из наиболее реальных кандидатур на выполнение этой функции – генеральный директор (впрочем, бывает и так, что генеральный директор является «свадебным генералом», либо слишком занят и может доверить функцию стратега заместителю или внешнему консультанту). В зависимости от опыта, загруженности, наличия специальных знаний, в помощь ему могут привлекаться как заместители, так и внешние консультанты (например, руководитель или координатор проекта со стороны исполнителя). Однако принятие окончательных решений остается все-таки именно за этим единственным человеком, либо иногда за собственником предприятия.
|
|
|
Бизнес-аналитики. Опытные консультанты в части стратегии и бизнес-процессов, владеющие навыками их проектирования, анализа и оптимизации. Предпочтительно для выполнения этих функций приглашать профессионалов, получивших специальное образование и имеющих опыт реальных и успешных проектов. Однако, применяя существующие рекомендации общего плана и собственный здравый смысл, топ-менеджеры предприятия способны выполнять эти функции, как минимум, на среднем уровне. Ведь, по сути, финансовый директор, главный инженер, зам по развитию и другие руководители по долгу службы обязаны уметь анализировать стратегические и тактические аспекты своей деятельности. Профессионального бизнес-аналитика отличает от них разве что опыт работы на других предприятиях, способность выйти за рамки привычных представлений и знание рекомендаций, заведомо приносящих положительный результат. Как пример подобных рекомендаций можно привести: распараллеливание процесса там, где это возможно, применение автоматизации, минимизацию числа бизнес-процессов, выполняемых разными подразделениями.
Проектировщики бизнес-процессов нижнего уровня. Для того, чтобы понять – кто эти люди, рассмотрим задачу с точки зрения стоящей задачи. Для небольшого предприятия, как правило, выделяются 7-8 бизнес-процессов верхнего уровня (например, производство продукции, продажи, снабжение, воспроизводство персонала, и т.п.). Каждый из них делится еще на 7-8 подпроцессов помельче – более детальных (так, «производство продукции» может включать в себя производство деталей, сборка изделий, контроль качества) – то есть, в итоге имеем около полусотни бизнес-процессов. В крупных компаниях, как правило, необходимо дальнейшее деление – еще на один или два уровня. (Рисунок 3)

|
|
Рисунок 3. Пример деления бизнес-процессов среднего предприятия. Для крупных – просто добавьте один-два этажа вниз…
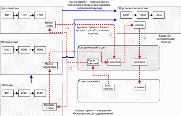
Пример – единственный менеджер по кадрам средней компании осуществляет свою функцию в рамках единственного бизнес-процесса, который называется просто «подбор персонала». Учитывая, что практически всю работу он выполняет самостоятельно, никакого регламента для этой работы писать не требуется. Другое дело – отдел кадров крупной компании, где существует разделение различных функций между сотрудниками. Процесс «подбор персонала» в таком случае складывается уже из десятков более простых действий, выполняемых различными людьми – и вот их взаимодействие и требуется описать бизнес-процессами нижнего уровня. Конечным уровнем для деления бизнес-процессов является бизнес-операция – процесс, полностью выполняемый и контролируемый одной кадровой единицей. И для очень крупных компаний вполне реальны тысячи бизнес-процессов. Теперь сделаем воображаемую проекцию картины бизнес-процессов на схему подразделений предприятия. Очевидно, что некоторые бизнес-процессы будут полностью укладываться в рамках одного подразделения. Будут также и процессы, за выполнение которых отвечает (в той или иной степени) два и более подразделения. И самые неприятные ситуации, это те, в которых ответственность за выполнение бизнес-процесса неоднократно переходит от одного подразделения к другому (забегая вперед, скажем, что таких бизнес-процессов рекомендуется, по возможности, избегать). На рисунке 4 схематично показаны бизнес-процессы условного предприятия по производству продукции. Часть бизнес-процессов, показанная черными стрелками – протекает внутри подразделений. Другая часть – синие стрелки – переходит из одного подразделения в другое. И, наконец, третья часть – процесс, в котором задействовано несколько подразделений. Красный пунктир.
|
|
|

|
|
Рис. 4. Принадлежность бизнес-процессов. Черными стрелками обозначено протекание внутренних бизнес-процессов подразделений, цветными – процессов более высокого уровня.
Кому лучше всего доверить моделирование бизнес-процесса нижнего уровня, за который полностью (или почти полностью) отвечает одно подразделение? (Кому доверить построение танкового отряда для выполнения прорыва?) Ответ напрашивается сам собой – это руководитель подразделения (либо внешний консультант такого уровня, работающий с руководителем подразделения). А вот планировать взаимодействие конников, танкистов и снабженцев доверить руководителю одного из этих подразделений было бы, по крайней мере, опрометчиво – слишком велик риск «перетягивания одеяла на себя». Поэтому моделирование бизнес-процессов верхних уровней, процессов с большим числом взаимосвязей между цехами и отделами должен проводить непосредственно стратег, как лицо, заинтересованное в успехе всего предприятия, а не отдельного подразделения. Минимальные требования к проектировщикам совпадают с должностными обязанностями названных сотрудников. Найм сторонних специалистов может частично разгрузить руководителей, а большой опыт и профессиональные навыки – ускорить работу.
Исполнители. Они же – эксперты по бизнес-процессам нижнего уровня и… подопытные кролики. Мало составить теоретически верную схему взаимодействия. Для победы нужно реализовать ее на практике. То есть довести до рядовых исполнителей и добиться ее исполнения. Идеальный вариант – это выделить из ряда сотрудников, выполняющих одинаковую работу, одного-двух наиболее активных и способных и доверить им работать по-новому – до того момента, пока система не будет отлажена. Другой вариант – постепенный переход от части старых процессов к новым, их заменяющим. Однако в реальности такое получается далеко не всегда. Система отношений (особенно, если она не была оптимизирована) может оказаться настолько сложной, что в тестирование придется вовлекать большое количество участников. Некоторую аналогию можно провести с примером внедрения автоматизированной информационной системы. Редко когда удается замещать отдельные участки старой системы новыми решениями. Гораздо чаще сотрудникам приходится некоторое время вести учет параллельно в старой и новой системах. Для этих участников команды найм сторонних исполнителей невозможен. Однако, внешние консультанты могут существенно ускорить внедрение, выделив профессионалов для обучения и консультаций сотрудников предприятия и наблюдения за правильностью выполнения процессов.
Вопрос: Может ли команда, сформированная только из сотрудников предприятия, не привлекая внешних специалистов, пользуясь некими методиками и здравым смыслом, построить и внедрить новую систему управления – от Стратегической карты до детальных бизнес-процессов, регламентов и т.п.?
Ответ: Четких методик правильного построения бизнес-процессов «от и до» не существует, но есть рекомендации, а также референтные модели. На их основе, используя свой и чужой опыт, сильный управленец способен, как минимум, выстроить действующую систему. Однако, для того, чтобы выжать из системы максимум эффективности, помимо большого (и, желательно, широкого) опыта, нужна изрядная часть таланта. В таком случае предприятие имеет реальный шанс «войти в десятку». Для того же, чтобы стать безусловным лидером в своем бизнесе, предприятию потребуется помощь гениальной команды во главе с соответствующим лидером.
Собственно проектирование…
Как уже сказано раньше, единственной методики разработки бизнес-процессов не существует. В этом разделе попробуем рассмотреть ряд ключевых моментов, на каких следует сосредоточиться, а какие – оставить за бортом своего внимания.
Полнота и гармоничность бизнес-процессов верхних уровней. Важность этого критерия равноценна важности собственно бизнеса. Полководец должен выиграть сражение сначала в своем уме, представив, как должны развиваться события на поле боя – иначе не стоит даже и приближаться к врагу. В зависимости от размера компании, два-три уровня нужно проверить на целостность и органичность.
Концентрация усилий на выполнение стратегических целей. Бизнес-процессы, не имеющие влияния на ключевые показатели, разрабатываются в последнюю очередь, либо не разрабатываются вообще. Проведем простейший расчет: для предприятия, имеющего три уровня бизнес-процессов (то есть не очень большое унитарное предприятие) мы имеем 7-8 процессов верхнего уровня, каждый из которых делится на 7-8 БП второго уровня, такой же принцип деления сохраняется и ниже. Как результат, уже на третьем уровне имеем более 350 бизнес-процессов. В среднем, каждый бизнес-процесс состоит из десятка операций, что дает четыре тысячи операций в целом для предприятия. И это только для небольшого! Геометрическую прогрессию до четвертого и пятого уровня предлагаю посчитать самостоятельно. Конечно, пятого уровня детализации требуют только такие монстры, как Газпром или РАО ЕЭС – но и для четвертого уровня число операций оказывается не маленьким. Каждый процесс, каждую операцию, в идеале, нужно оптимизировать, регламентировать и пересматривать хотя бы раз в год или по мере изменения внешних условий. Учитывая количество операций, понимаем, что идеал, как обычно, недостижим, а погоня за ним приведет лишь к неоправданному перерасходу ресурсов. Приходится принимать грустное, но верное решение – взяв стратегическую карту, проектировать лишь те бизнес-процессы, которые соответствую указанным в ней целям. И, если уборка внутренней территории не влияет ни на одну из целей или подцелей стратегической карты, не воздействует ни на один показатель из ССП – то пусть ее регламентируют сами уборщики. Хотя бы до тех пор, пока мы не разобрались окончательно с производством, сбытом и снабжением…
Степень детализации должна соответствовать нашим потребностям. Одна из причин, по которой нельзя допускать чрезмерной детализации, изложена выше – неоправданное увеличение объема работ. Другая напоминает старую притчу о сорокавосьминожке – если слишком подробно расписать для работника простые естественные действия, то выполнение их может стать неэффективным. Основной критерий в данном случае прост – если достигнуто четкое разделение обязанностей между сотрудниками и заданы основные принципы выполнения операций, то дальнейшая детализация не обязательна. Достаточно указать, что, например, при получении заявки, сотрудник должен распечатать соответствующий счет и задать время исполнения – не указывая, какие комбинации клавиш следует использовать для перемещения по ячейкам, сохранения и печати файла.
Не забывать при проектировании задавать основные параметры бизнес-процесса (рисунок 5).

|
|






