Построение функциональных схем дискретных устройств на бесконтактных
Известно, что дискретные устройства могут строиться на различных наборах логических элементов. Важно, чтобы эти наборы были полными, т.е. реализовывали бы функционально полную систему логических функций.
Напомним, что к наиболее распространенным функционально полным наборам логических элементов относятся следующие наборы:
1) из трех элементов И, ИЛИ, НЕ (основной набор);
2) из двух элементов И, НЕ;
3) из двух элементов ИЛИ, НЕ;
4) из одного элемента ИЛИ-НЕ (НИ-НИ, элемент Пирса);
5) из одного элемента И-НЕ (элемент Шеффера).
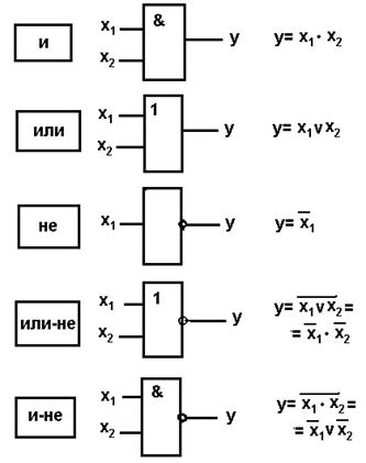
Логические элементы И, ИЛИ, НЕ реализуют соответственно функции конъюнкции, дизъюнкции и отрицания (инверсии) и обозначаются по ГОСТу как показано на рисунке 1.5.
Универсальный элемент ИЛИ-НЕ реализует функцию отрицания дизъюнкции (стрелка Пирса). Выходной сигнал равен произведению инверсий входных сигналов. Универсальный элемент И-НЕ реализует функцию отрицания конъюнкции (штрих Шеффера). Выходной сигнал равен сумме инверсий входных сигналов.
Любая логическая функция представляет собой набор символов, связанных знаками дизъюнкции, конъюнкции и инверсии. Других операций нет. Поэтому возможность реализации любой логической функции с помощью основного набора логических элементов (И, ИЛИ, НЕ) очевидна, а с помощью остальных наборов - не очевидна.
С помощью универсального приема двойного инверсирования можно показать, как реализуются основные операции алгебры логики (конъюнкция, дизъюнкция и инверсия) на функционально полных наборах, состоящих из одного и двух логических элементов.
Рассмотрим, например, реализацию основных операций алгебры логики на наборе ИЛИ-НЕ.
Необходимо рассмотреть реализацию трех основных функций.
Операция НЕ. В элементе ИЛИ-НЕ задействуется только один вход, тогда элемент
работает как инвертор (Рисунок 1.6). Используется один элемент ИЛИ-НЕ.
Операция И. Воспользуемся приемом двойной инверсии:

Видим, что следует реализовать функцию отрицания дизъюнкции для двух инверсных сигналов (Рисунок 1.7). Необходимы три элемента ИЛИ-НЕ.