Контрольная работа
по дисциплине
« Теория фигур планет и гравиметрия »
Выполнил: ст. гр. 3ПГ
ст.б. № 3-12-27146
Козлов В.В.
Новосибирск 2015










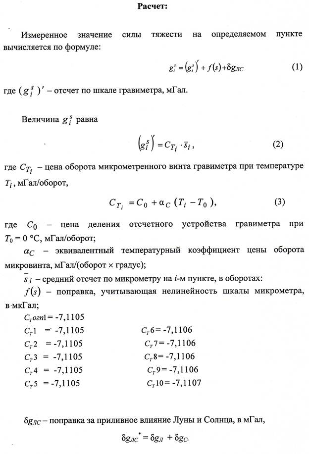
Лабораторная работа № 6
ПОСТРОЕНИЕ ГРАВИМЕТРИЧЕСКИХ КАРТ
АНОМАЛИЙ СИЛЫ ТЯЖЕСТИ С РЕДУКЦИЯМИ БУГЕ
И В СВОБОДНОМ ВОЗДУХЕ
ЦЕЛЬ РАБОТЫ: освоение методики построения гравиметрических карт аномалий силы тяжести с редукциями в свободном воздухе и Буге.






