1. Вычислить нормальные значения силы тяжести на поверхности эллипсоида по формуле.
2. Вычислить аномалии силы тяжести с редукцией в свободном воздухе по формуле.
3. Вычислить аномалии силы тяжести с редукцией Буге по формуле.
4. Построить гравиметрическую карту аномалий силы тяжести в масштабе 1: 1 000 000 с сечением изоаномал через 10 мГал.
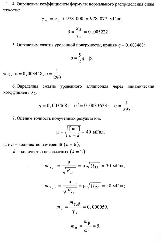
Исходные данные варианта № 90
| j l | 103,0° | 103,5° | 104,0° | 104,5° | 105,0° | |
| 44,0° | | 980 301,5 | 980 312,4 | 980 292,9 | 980 289,1 | 980 231,0 |
| 1 080 | |||||
| 43,5° | | 980 219,9 | 980 217,0 | 980 203,5 | 980 205,5 | 980 175,0 |
| 1 000 | 1 000 | 1 130 | |||
| 43,0° | | 980 174,1 | 980 141,4 | 980 131,6 | 980 113,8 | 980 093,0 |
| 1 010 | 1 070 | 1 150 | 1 200 | ||
| 42,5° | | 980 116,2 | 980091,4 | 980 076,6 | 980 031,2 | 980 016,8 |
| 1 000 | 1 030 | 1 100 | 1 190 | 1 240 | |
| 42,0° | | 980 056,2 | 980 032,6 | 980 020,7 | 979 990,0 | 979 957,3 |
| 1 090 | 1 130 | 1 220 | 1 310 |
Нормальные значения силы тяжести на поверхности эллипсоида
| 44,0º | 43,5º | 43,0º | 42,5º | 42,0º |
| γ, мГал | 980 511,4 | 980 465,2 | 980 421,1 | 980 376,0 | 980 331,0 |
Результаты вычислений аномалий силы тяжести
с редукцией в свободном воздухе
| 103,0º | 103,5º | 104,0º | 104,5º | 105,5º |
| 44,0° | 52,9 | 83,1 | 126,0 | 56,0 | 46,5 |
| 43,5° | 57,6 | 91,6 | 61,2 | 22,2 | 29,8 |
| 43,0° | 42,3 | 57,0 | 95,9 | 58,5 | 22,1 |
| 42,5° | 22,8 | 19,5 | 21,8 | 76,9 | 42,3 |
| 42,0° | 30,7 | 20,7 | 12,1 | 6,7 | 32,6 |
Результаты вычислений аномалий силы тяжести в редукции Буге
|
|
|
| 103,0º | 103,5º | 104,0º | 104,5º | 105,5º |
| 44,0º | –67,9 | –85,9 | –97,8 | –102,9 | –118,0 |
| 43,5º | –68,8 | –72,9 | –80,9 | –128,9 | –138,1 |
| 43,0º | –92,0 | –82,9 | –66,4 | –106,0 | –148,0 |
| 42,5º | –116,0 | –126,0 | –126,0 | –91,0 | –120,0 |
| 42,0º | –115,9 | –135,9 | –147,9 | –149,9 | –133,0 |
Построение гравиметрической карты аномалий силы тяжести масштаба 1: 1 000 000 с сечением изоаномал через 10 мГал с помощью пакета SURFER и CorelDraw.
1. Запускаем Surfer.
2. Создаем новую таблицу New worksheet. Заполняем ее.

3. В верхнем меню выбираем Grid→Data.

4. В появившемся окне нажимаем Sheet2.
5. Ставим в X – Column B, а Y – Column A.

6. Появляется еще одно окно, в строке output grid fail справа нажимаем на папку и выбираем место, где будет сохранен файл.
7. Нажимаем ОК, дальше появляется report (отчет).

8. Теперь нажимаем File→Open выбираем недавно сохраненный нами файл.

9. Нажимаем правой кнопкой мыши по рисунку и убираем галочку с Show nodes.

10. Получаем схему изолиний.

11. Делаем Print Screen.
12. Открываем Paint и вставляем наш рисунок.
13. С помощью Paint оставляем только карту аномалий с рамкой.
14. Сохраняем этот рисунок в формате JPEG.
15. Открываем CorelDraw.
16. Импортируем наш рисунок (Файл →Импорт).
17. Вставляем на лист наш рисунок.
18. Далее векторизуем его (Растровые изображения → трассировка по центральной линии → технические иллюстрации), настройки оставляем по умолчанию и нажимаем Ок.

19. Выделяем изображение и меняем его размеры по ширине – 160 по высоте – 200 (размеры меняются под строкой меню).

20. Строим внешнюю рамку карты. Делаем отступ от границы рисунка (карты) 0,8 см, проводим линии по долготе и по широте. Толщина линии внешней рамки должна быть 1 мм.
|
|
|
21. Создаем координатную сетку. Координатная сетка должна выходить за пределы рисунка (самой карты), но не заходить за пределы рамки. Координатная сетка имеет размеры 4,5 см по широте, 3,5 см по долготе.
Далее необходимо выполнить подписи изоаномал. Подписывать нужно каждую пятую изолинию, а также те, которые остались обособленными по краям карты.
В данной работе подписи изоаномал выполнены с помощью программы Paint (стандартная программа Windos, достаточно проста в обращении).

В программе Paint набираем нужную нам подпись (например, чис-
ло «75»). Выбираем подходящий шрифт для дальнейшего перенесения этой подписи в программу Corel Draw. Уменьшаем картинку до необходимых для карты размеров.
Сохраняем рисунок.

Сохраненный рисунок копируем в программу Word, обрезаем его до минимальных размеров, т. е. до размеров подписи.
Теперь подпись можно поворачивать под любым углом (так как это рисунок), против или по часовой стрелке.

Этот рисунок, уже под нужным нам углом и с нужной подписью помещаем на соответствующую изоаномалу.

На рисунке представлен конечный «продукт» – гравиметрическая карта аномалий силы тяжести с редукции Буге в необходимом оформлении.
| ||||||||||||||||||||||||||||
![]() | ||||||||||||||||||||||||||||
![]() | ||||||||||||||||||||||||||||
![]() | ||||||||||||||||||||||||||||
| ||||||||||||||||||||||||||||
| ||||||||||||||||||||||||||||
| ||||||||||||||||||||||||||||
| ||||||||||||||||||||||||||||
![]() | ||||||||||||||||||||||||||||
![]() | ||||||||||||||||||||||||||||
![]() | ||||||||||||||||||||||||||||
| ||||||||||||||||||||||||||||
| ||||||||||||||||||||||||||||
![]() | ||||||||||||||||||||||||||||
![]() | ||||||||||||||||||||||||||||
![]() | ||||||||||||||||||||||||||||
![]() | ||||||||||||||||||||||||||||
|
| |||||||||||||||||||||||||||
М 1: 1 000 000
Изоаномалы проведены через 10 мГал.
Рис. Гравиметрическая карта аномалий силы тяжести
с редукцией Буге



















