Глава 3. Понятие и типология конфликтов
Задание 1 Проанализируйте определения конфликта и дайте им свою оценку. Укажите, с чем согласны и что вас не устраивает в том или ином определении; в чем состоит сходство и различие определений:
1. Конфликт социальный складывается и разрешается в конкретной социальной ситуации в связи с возникновением требующей разрешения социальной проблемы. Он имеет вполне определенные причины, своих социальных носителей (классы, нации, социальные группы и т.д.), обладает определенными функциями, длительностью и степенью остроты.1
2. Итак, социальный конфликт — это открытое противоборство, столкновение двух и более субъектов и участников социального взаимодействия, причинами которого являются несовместимые потребности, интересы и ценности.2
3. Конфликт — столкновение противоположных позиций, мнений, оценок и идей, которые люди пытаются разрешить с помощью убеждений или действий на фоне проявления эмоций.3
4. Таким образом, под конфликтом понимается наиболее острый способ разрешения значимых противоречий, возникающих в
|
|
|
1 Социологический словарь. — Минск. 1991. — С. 80.
2 Козырев Г. И. Введение в конфликтологию. — М.: Владос. 1999. — С. 6.
3 Уткин Э. А. Конфликтология. — М.: Экмос. 1998. — С. 4.
процессе взаимодействия, заключающийся в противодействии субъектов конфликта и обычно сопровождающийся негативными эмоциями.1
Задание 2 Вашему вниманию предлагается две типологии конфликтов отечественных конфликтологов — Э. А. Уткина и А. Я. Анцупова и А. И. Шипилова. Цель задания — сравнить их между собой и дать свою оценку каждой из них. Попытайтесь не только проанализировать достоинства и недостатки (если они имеются) каждой из типологии, но и дать свою собственную классификацию конфликтов.
1. Уткин Э. А. Конфликтология. — М.: Экмос. 1998.— С. 66—68.
Существует четыре основных типа конфликтов: внутриличностный, межличностный, между личностью и группой, межгрупповой.
Внутриличностный конфликт. Здесь участниками являются не люди, а различные психологические факторы внутреннего мира личности, часто кажущиеся или являющиеся несовместимыми: потребности, мотивы, ценности, чувства и т.п. «Две души живут в моей груди...»,— писал Гете. И этот конфликт может быть функциональным или дисфункциональным в зависимости от того, как и какое решение примет человек и примет ли его вообще. Буриданов осел, например, так и не смог выбрать одну из двух совершенно одинаковых охапок сена, чем обрек себя на голодную смерть. Порой в жизни, не решаясь сделать выбор, не умея решать внутриличностные конфликты, мы уподобляемся буриданову ослу. Внутри личностный конфликт чаше всего бывает тогда, когда одному человеку предъявляются противоречивые требования по поводу того, каким должен быть результат его работы.
|
|
|
Внутри личностные конфликты, связанные с работой в организации, могут принимать различные формы. Одна из наиболее распространенных — это ролевой конфликт, когда различные роли человека предъявляют к нему противоречивые требования. Например, будучи хорошим семьянином, человек должен вечера проводить дома с семьей, а положение руководителя может обязывать нередко задерживаться на работе. Причиной такого конфликта является рассогласование личных потребностей и требований производства. Внутренние конфликты могут возникать на производстве вследствие перегруженности работой или, напротив, отсутствия работы при необходимости находиться на рабочем месте.
Межличностный конфликт. Это один из самых распространенных типов конфликта. Межличностный конфликт чаше всего проявляется в борьбе руководителей за ресурсы, капитал или рабочую силу, время использования или одобрение проекта. Межличностный конфликт может также проявиться в столкновении различных
1 Анцупов А. Я. Шипилов А. И. Конфликтология. – М.: ЮНИТИ. 1999. – С. 81.
типов характера, темперамента. Иногда люди просто не и состоянии ладить друг с другом. Например, два начальника, имеющих холерический темперамент, будут часто конфликтовать друг с другом. С трудом согласовывают свои действия два лидера в одном коллективе.
В организациях он проявляется по-разному. Многие менеджеры считают, что единственной его причиной является несходство характеров. Действительно, встречаются люди, которым из-за различий в характерах, взглядах, манере поведения очень непросто ладить друг с другом. Однако более глубокий анализ показывает, что в основе таких конфликтов, как правило, лежат объективные причины. Чаще всего — это борьба за ограниченные возможности: материальные средства, производственные площади, время использования оборудования, рабочую силу и т.д. Каждый считает, что в ресурсах нуждается именно он, а не другой. Конфликты возникают между менеджером и подчиненным, например, когда подчиненный убежден, что менеджер предъявляет к нему непомерные требования, а менеджер считает, что подчиненный не желает работать в полную силу.
По субъективному признаку во внутренней жизни каждой организации можно выделить следующие типы межличностных конфликтов: конфликты между управляющими и управляемыми в рамках данной организации, причем конфликты между менеджером и рядовым исполнителем будут существенно отличаться от конфликтов между менеджером первой руки и менеджерами нижестоящих уровнен: конфликты между рядовыми сотрудниками; конфликты на управленческом уровне, т.е. конфликты между менеджерами од-нош ранга. Эти конфликты, как правило, теснейшим образом переплетены с личностными и кадровыми коллизиями, с практикой продвижения персонала в рамках данной организации, с борьбой за распределение наиболее важных позиций в ее собственной структуре. Они могут быть также связаны с разработкой различных стратегий поведения соответствующих организаций, с выработкой критериев эффективности се совокупной деятельности.
Конфликт между личностью и группой. Неформальные группы устанавливают свои собственные нормы поведения, характер общения. Каждый член такой группы обязан их соблюдать (отступление от принятых норм группа рассматривает как негативное явление, возникает конфликт между личностью и группой). Сошлемся на конфликты адаптационные: между теми правилами и нормами внутреннего общения, которые сложились в данной организации, и новичками, не осведомленными о существовании таких правил. Можно выделить конфликты между группой и личностью — не
|
|
|
членом группы, а также внутригрупповые конфликты — между группой и одним из ее членов.
Другой распространенный конфликт этот типа — конфликт между группой и руководителем. Здесь следует различать конфликты между менеджером и подчиненным ему подразделением, подразделением и руководителем другой группы, между менеджерами различных подразделений, если н конфликт вовлекаются члены разных групп. В последних двух случаях конфликт может перерастать в межгрупповой. Наиболее тяжело такие конфликты протекают при авторитарном стиле руководства.
Межгрупповой конфликт. Организация состоит из множества формальных и неформальных групп, между которыми могут возникать конфликты. Например, между руководством и исполнителями, между работниками различных подразделений, между неформальными группами внутри подразделений, между администрацией и профсоюзом.
Частным примером межгруппового конфликта служат разногласия между высшим и более низким уровнями управления, между линейным и штабным персоналом.
2. Анцупов А. Я., Шипилов А. И. Конфликтология.— М.: ЮНИТИ, 1999. – С. 207 – 209.
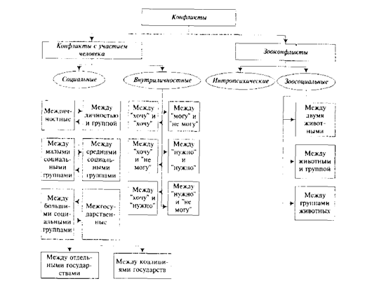
Один из существенных признаков конфликта составляют характер и особенности участвующих в нем сторон. От того, кем представлены конфликтующие стороны, решающим образом зависят характеристики конфликта... Исходя из этого базовая типология конфликтов будет иметь вид, представленный на рисунке.
Основной объект конфликтологии составляют семь видов социальных конфликтов. Межличностные конфликты представляют собой столкновения интересов двух людей. Если начальник отдела противопоставил себя группе подчиненных, то это будет конфликт типа «личность-группа». Борьба н учительском коллективе средней школы между сторонниками директора и его противниками - это конфликт между малыми группами. Средние социальные группы по количественному составу занимают промежуточное положение между малыми и большими. Если количество участников конфликта превышает несколько сотен человек, то это конфликт между большими социальными группами. Международные конфликты представляют собой борьбу между двумя государствами или их коалициями. Может также возникнуть конфликт между государством и группой государств. Кроме того, коалиции государств могут насчитывать от нескольких участников до большого числа их. Это влияет на характер международного конфликта.
|
|
|
![]() |
Базисная классификация конфликтов
Задание 3 1 Цель задания — определить типы возникающих конфликтов в зависимости от тех или иных вариантов их регулирования.
1. Вы летите в самолете, удобно расположившись в пассажирском кресле. Сзади вас сидит ребенок и стучит ногой по вашему креслу. Вас это раздражает и вы решаете прекратить «безобразие», действуя следующим образом:
а) постараетесь сами объяснить ребенку, что стучать ножкой по креслу нельзя;
б) обратитесь к родителям ребенка с просьбой, чтобы они «угомонили свое чадо»;
в) вызовите стюардессу и попросите ее, чтобы она обеспечила вам надлежащий покой.
1Козырев Г. И. Введение в конфликтологию. — М.: Владос. 1999. — С. 143 —144.
2. Ваши соседи, живущие этажом выше, нередко доставляют вам неудобства тем, что устраивают шумные гулянки, допоздна ноют, танцуют, слушают музыку. Вам это надоело и вы решаетесь как-то утихомирить соседей. Ваши действия:
а) случите металлическим предметом по трубам центрального отопления;
б) поднимаетесь к соседям и лично «выясняете отношения»;
в) обращаетесь к управдому или в милицию, чтобы вам обеспечили надлежащий покой.
Глава 4. Структура конфликта
Задание 1 В предложенной ситуации выдайте и проанализируйте с/гедующие элементы и факторы конфликта:
• конфликтную ситуацию
• объект конфликта
• предмет конфликта
• участников конфликта
•ранг оппонентов
• среду конфликта
• переход конфликта из сферы деловых отношений в личностную сферу
•личностные элементы конфликта.
Ситуация. Шло совещание у начальника ОРСа. Пол полились итоги трудового соревнования за год среди предприятий общественного питания. По всем показателям на первое место претендовала столовая №3. Возражения были только у главного инженера-кулинара ОРСа Евдокимова, сообщившего, что проведенные им на днях анализы в столовой №3 выявили занижение калорийности пиши против нормы, причиной которою может быть либо недовложение продуктов, либо нарушение технологии. В связи с этим он считает, что присваивать столовой классное место пока рано.
Выступление Евдокимова вызвало негодование директора столовой Ширковой. уже немолодой, но энергичной женщины, с большим опытом работы в общественном питании. «Как вам не стыдно,— обрушилась она на Евдокимова,— использовать служебное положение для сведения личных счетов». А комиссии пояснила: «Моя столовая — ближайшая к управлению и Евдокимов часто заходил к нам обедать. Но в перерыв очереди всегда большие, поэтому он обычно обедал у меня в кабинете, я сама его обслуживала, чтобы никого не отрывать от работы. Но вот однажды, месяца два назад, я не смогла его обслужить – была занята – и попросила Евдокимова пообедать в общем зале. Он, как видите, запомнил этот случай. Его анализам я не верю. У нас всегда аккуратно готовят, я сама бываю на закладке продуктов».1
Задание 2 Тест «Не слишком ли вы агрессивны?»2
В ответе нужно выбрать наиболее приемлемый для вас вариант
Склонны ли вы искать пути к примирению после очередного конфликта?
а) Всегда.
б) Иногда.
в) Никогда.
2. Как вы ведете себя в критической ситуации?
а) Внутренне кипите.
б) Сохраняете полное спокойствие.
в) Теряете самообладание.
3. Каким считают вас коллеги?
а) Самоуверенным и завистливым.
б) Дружелюбным.
в) Спокойным и независимым.
4. Как вы отреагируете, если вам предложат ответственную должность?
а) Примите ее с некоторыми опасениями.
б) Согласитесь без колебаний.
в) Откажитесь от нее ради собственного спокойствия.
5. Как вы будете себя вести, если кто-то из коллег без разрешения возьмет с вашего стола бумагу?
а) Выдадите ему «по первое число».
б) Заставите вернуть.
в) Спросите, не нужно ли ему еще что-нибудь.
6. Какими словами вы встретите мужа (жену), если он (она) вернулась с работы позже обычного?
а) «Что это тебя так задержало?»
б) «Где ты торчишь допоздна?»
в) «Я уже начал (а) волноваться?»
7. Как бы вы вели себя за рулем автомобиля (если бы он у вас был)?
а) Старались бы обогнать машину, которая показала вам «хвост».
б) Вам было бы все равно, сколько автомобилей вас обошло.
в) Помчались бы с такой скоростью, чтобы никто вас не догнал.
8. Какими вы считаете свои взгляды на жизнь?
а) Сбалансированными.
1 Бородкин Ф. М., Коряк Н. М. Внимание: конфликт! — Новосибирск: Наука, 1984 – С. 10.
2 См.: Социология Практикум / Сост. и отв. редакторы А. В. Миронов, Р. И. Руденко. – М.: ЮНИТИ. 1999. – С. 210 – 213.
б) Легкомысленными.
в) Крайне жесткими.
9. Что вы предпринимаете, если не все удается?
а) Пытаетесь свалить вину на другого.
б) Смиряетесь.
в) Становитесь впредь осторожнее.
10. Как вы отреагируете на разговоры о распущенности современной молодежи?
а) «Особая распущенность должна быть наказана.»
б) «Надо создать для молодежи условия организованного отдыха.»
в) «И почему эта проблема так всех волнует?»
11. Что вы ощущаете, если то, к чему вы так сильно стремились, или то, чем хотели обладать, досталась другому?
а) «И зачем я только нервы тратил (а)?»
б) «Видно, этот другой удачливее меня.»
в) «Может быть, мне это удастся в другой раз.»
12. Как вы смотрите страшный фильм?
а) Боитесь.
б) Скучаете.
в) Получаете искреннее удовольствие.
13. Если из-за дорожной пробки вы опаздываете на важное собрание, совещание, то
а) будете нервничать во время совещания из-за опоздания;
б) попытаетесь вызвать снисходительность партнеров;
в) искренне огорчитесь.
14. Как вы отнесетесь к своим спортивным успехам9
а) Обязательно постараетесь выиграть.
б) Цените удовольствие чувствовать себя участником соревнования.
в) Очень сердитесь, если проигрываете.
15. Как вы поступите, если вас плохо обслужили в ресторане?
а) Стерпите, чтобы избежать скандала.
б) Вызовите метрдотеля и сделаете ему замечание.
в) Отправитесь с жалобой к директору ресторана.
16. Как вы себя поведете, если ваших младших сестренку или братишку обидели в школе?
а) Поговорите с учителем.
б) Устроите скандал родителям малолетних обидчиков.
в) Посоветуете ребенку самому дать сдачи.
17. Какой, по-вашему, вы человек?
а) Средний.
б) Самоуверенный.
в) Пробивной.
18. Что вы ответите человеку более молодому по отношению к вам, с которым столкнулись в дверях, если он начал извиняться перед вами?
а) «Простите, это моя вина.»
б) «Ничего, пустяки.»
в) «А повнимательнее вы быть не можете?»
19. Как вы отреагируете на статью в газете о случаях хулиганства молодежи?
а) «Когда же наконец будут применены конкретные меры к тем, кто позорит современную молодежь?»
б) «Надо бы ввести телесное наказание.»
в) «Нельзя все валить на молодежь.»
20. Представьте себе, что вам предстоит заново родиться, но уже животным. Какое животное вы предпочитаете?
а) Тигра или леопарда.
б) Домашнюю кошку.
в) Медведя.
Ключ к тесту
| Варианты отлетов | Опенки результатов по вопросам | |||||||||||||||||||||||||||||||||||||||||||
| А | ||||||||||||||||||||||||||||||||||||||||||||
| Б | ||||||||||||||||||||||||||||||||||||||||||||
| В | ||||||||||||||||||||||||||||||||||||||||||||
36—44 балла. Вы умеренно агрессивны, но вполне успешно идете по жизни, поскольку в вас достаточно здорового честолюбия и самоуверенности.
45 и более баллов. Вы излишне агрессивны, при этом нередко оказываетесь неуравновешенным и чрезмерно жестким к другим людям. Вы надеетесь добиться успеха в жизни, рассчитывая на собственные методы и жертвуя интересами окружающих. Поэтому вас не удивляет неприязнь окружающих, но зато при малейшей возможности вы стараетесь их за это наказать.
35 и меньше баллов. Вы чрезмерно миролюбивы, что обусловлено недостаточной уверенностью в собственных силах и возможностях. Это, конечно, не значит, что вы как травинка, гнетесь под любым ветерком. Но все же побольше решительности вам не помешает.
Если по семи и более вопросам вы набрали по три балла и менее чем по семи вопросам – по одному баллу, то взрывы вашей агрессивности носят скорее разрушительный характер, чем конструктивный. Вы относитесь к людям пренебрежительно и своим поведением провоцируете конфликтные ситуации, которых вполне можно бы избежать.
Если по семи и более вопросам вы получите по одному баллу и менее чем по семи вопросам — по три балла, то вы чрезмерно замкнуты. Это не значит, что вам тоже не присущи вспышки агрессивности, но вы подавляете их уже слишком тщательно.
Задание 3 Тест «Базовые характеристики личности».
Индивидуальные свойства личности проявляются в способе реагирования на слова и поступки людей, общественные и природные явления, в особенностях темперамента, самооценки, способностей. Природной основой формирования человеческой индивидуальности служат анатомо-физиологические задатки. Для определения ваших индивидуальных психофизиологических свойств предлагается надежный тест EPI (Eysench Personality Inventory) английского психолога Г. Айзенка. Тест направлен на выявление двух основных характеристик личности:
1 экстраверсия — интроверсия;
2 эмоциональная неустойчивость — стабильность.
Первая характеристика подразделяет людей на экстравертов (обращенных наружу) и интровертов (обращенных в себя).
Экстраверты требуют постоянной стимуляции от внешней среды, они общительны, стремятся к новым впечатлениям, склонны к риску, любят перемены, готовы к быстрым реакциям; для них характерна раскованность поведения, оптимистичность, веселость, вспыльчивость и агрессивность, поверхность в восприятии людей и явлений.
Интроверты, наоборот, стимулы для жизненной активности черпают изнутри, живут своим богатым внутренним миром. Они замкнуты, малообщительны, медлительны, серьезны, сдержанны, любят порядок, склонны к самосозерцанию, дружат преданно, но с немногими, избегают шумных компаний.
В жизни редко встречаются «чистые» экстраверты иди интроверты, все мы занимаем в этом диапазоне позицию ближе к тому или иному полюсу.
Вторая характеристика подразделяет людей на эмоционально устойчивых (стабильных) и тревожных (нестабильных).
Эмоциональная нестабильность характеризуется постоянным эмоциональным напряжением, переживанием личной угрозы, повышенной чувствительностью к неудачам и ошибкам, самообвинениями, стремлением к самосовершенствованию.
Эмоциональная стабильность характеризуется противоположными чертами — уравновешенностью, помехоустойчивостью, холодностью, негибкостью, неспособностью сочувствовать переживаниям других.
Крайние значения этого свойства у человека редки, чаше представлены в той или иной пропорции.
Тестирование
Ответьте «да» или «нет» на следующие 57 вопросов;
1. Вы часто испытываете тягу к новым впечатлениям, к тому, чтобы «встряхнуться», испытать возбуждение?
2. Часто ли вы нуждаетесь в друзьях, которые вас понимают, могут ободрить или утешить?
3. Вы человек беспечный?
4. Правда ли, что вам очень трудно отвечать «нет»?
5. Задумываетесь ли вы перед тем, как что-нибудь предпринять?
6. Всегда ли вы сдерживаете свои обещания, не считаясь с тем, что вам это невыгодно?
7. Часто ли у вас спады и подъемы настроения?
8. Обычно вы говорите и действуете быстро, не раздумывая?
9. Часто ли вы чувствуете себя несчастливым без достаточных на то причин?
10. Сделали бы вы почти все что угодно на спор?
11. Возникает ли у вас чувство смущения, когда вы хотите заговорить с симпатичным незнакомым человеком противоположною мола?
12. Бывает ли, что вы выходите из себя, злитесь?
13. Часто ли вы действуете под влиянием минутного настроения?
14. Часто ли вы беспокоитесь из-за того, что сделали или сказали что-нибудь такое, чего не следовало бы делать или говорить?
15. Предпочитаете ли вы обычно книги встречам с людьми?
16. Легко ли вас обидеть?
17. Любите ли вы часто бывать в компаниях?
18. Бывают ли у вас мысли, которые вы хотели бы скрыть от других?
19. Верно ли, что иногда вы полны энергии так, что все горит в руках, а иногда совсем вялы?
20. Предпочитаете ли вы иметь друзей поменьше, но особенно близких вам?
21. Часто ли вы мечтаете?
22. Когда на вас: кричат, вы отвечаете тем же?
23. Часто ли вас беспокоит чувство вины?
24. Все ли ваши привычки хороши и желательны?
25. Способны ли вы дать волю чувствам и вовсю повеселиться в компании?
26. Считаете ли вы себя человеком возбудимым и чувствительным?
27. Считают ли вас человеком живым и веселым?
28. Часто ли вы, сделав какое-нибудь важное дело, испытываете чувство, что могли бы сделать его лучше?
29. Вы больше молчите, когда находитесь и обществе других людей?
30. Вы иногда сплетничаете?
31. Бывает ли, что вам не спится из-за того, что разные мысли лезут в голову?
32. Если вы хотите узнать о чем-нибудь, то вы предпочитаете об этом прочитать в книге, нежели спросить?
33. Бывают ли у вас приступы сердцебиения?
34. Нравится ли вам работа, которая требует от вас постоянного внимания?
35. Бывает ли, что вас «бросает в дрожь»?
36. Бы всегда бы платили за провоз багажа на транспорте, если бы не опасались проверки?
37. Вам неприятно находиться в компании, где подшучивают друг над другом?
38. Раздражительны ли вы?
39. Нравится ли вам работа, которая требует от нас быстроты действия?
40. Волнуетесь ли вы по поводу каких-то неприятных событий, которые могли бы произойти?
41. Вы ходите медленно и неторопливо?
42. Вы когда-нибудь опаздывали на работу или на свидание?
43. Часто ли вам снятся кошмары?
44. Верно ли, что вы так любите поговорить, что никогда не упустите случай побеседовать с незнакомым человеком?
45. Беспокоят ли нас какие-нибудь боли?
46. Вы чувствовали бы себя очень несчастным человеком, если бы длительное время были лишены широкого общения с людьми?
47. Можете ли вы назвать себя нервным человеком?
48. Есть ли среди ваших знакомых люди, которые вам явно не нравятся?
49. Можете ли вы сказать, что весьма уверенный в себе человек?
50. Легко ли вы обижаетесь, когда люди указывают на ваши ошибки в работе или на ваши личные промахи?
51. Вы считаете, что трудно получить настоящее удовольствие от вечеринки?
52. Беспокоит ли вас чувство, что вы чем-то хуже других?
53. Легко ли вам внести оживление в довольно скучную компанию?
54. Бывает ли, что вы говорите о вещах, в которых не разбираетесь?
55. Беспокоитесь ли вы о своем здоровье?
56. Любите ли вы подшучивать над другими?
57. Страдаете ли вы от бессонницы?
Чтобы определить особенности своего характера, необходимо сверить полученные ответы с приведенным ключом.
Для подсчета экстраверсии ставьте против своих ответов крестики, если они совпали с ответами ключевого списка:
1, 3, 8, 10, 13, 17, 22, 25, 27, 37, 39, 44, 46, 49, 53, 56 - «да»;
5, 15, 20, 29, 32, 34, 41, 51 - «нет».
Подсчитайте количество крестиков (баллов) по шкале экстраверсии
Для подсчета эмоциональной устойчивости ставьте против своих ответов крестики, если вы ответили «да» на следующие вопросы: 2, 4 7 9 II, 14, 16, 19, 21, 23, 26, 28, 31, 33, 35, 38, 40, 43, 45, 47, 50, 52, 55, 57. Подсчитайте количество крестиков (баллов) по шкале эмоциональной устойчивости.
Вашу искренность при ответах на вопросы проверьте, ставя крестики, если ответили «да» на вопросы 6, 24, 36 и, если ответили «нет» на вопросы 12, 18, 30, 42, 48, 54, Подсчитайте количество крестиков (баллов) по шкале искренности. Если вы набрали здесь свыше четырех крестиков, результаты тестирования считаются недостоверными, так как вы не были до конца честны перед самим собой и пытались представить себя в более выгодном свете. Если вы набрали менее четырех крестиков, результаты тестирования достоверны, и вы можете наглядно отразить их в приведенном «Круге Айзенка».
Отметьте свой результат точкой с координатами: по горизонтали — баллы по экстраверсии; по вертикали — баллы по эмоциональной устойчивости.
Круг Айзенка
Подставив свой результат в «Круг Айзенка», вы узнали дополнительные индивидуальные свойства своего характера и темперамента.
Вели точка оказалась в секторе «Сангвинический», то вам в той или иной степени свойственны следующие черты: легкая приспособляемость к изменчивым условиям среды, высокая сопротивляемость трудностям жизни, подвижность, общительность, широкий круг знакомств, частая смена привязанностей, активность и работоспособность, быстрая переключаемость на новые виды работ, легкость переучивания, продуктивность деятельности, оптимистичность. Вы несколько поверхностны в восприятии людей и явлений, при отсутствии внешних стимулов становитесь скучным и вялым.
Если ваш результат в секторе «Холерический», то вам свойственны следующие черты: повышенная возбудимость, большая жизненная энергия, недостаток самообладания, несдержанность, неуравновешенность резкость, порывистость движений. Вы увлечено беретесь за новые дела, но сил у вас хватает ненадолго, вам свойственны спады и подъемы настроения. В общении часто крикливы, вспыльчивы, нетерпеливы.
Если ваш результат оказался в секторе «Флегматический», то вам свойственны следующие характеристики: малая чувствительность и эмоциональность, спокойствие, медлительность, уравновешенность, упорство, терпеливость, выдержка и самообладание, выносливость и работоспособность, инертность. Вы надежный друг, не склонны к перемене своего окружения, круг вашего общения достаточно узок, хорошо сопротивляетесь сильным и продолжительным раздражителям.







