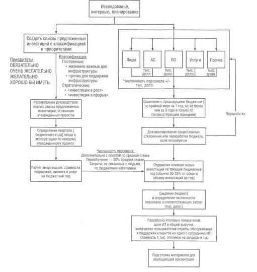
Процесс создания ИТ бюджета представлен на рис.9.14.
Большое значение имеет время подготовки бюджета. Что касается капиталовложений, то план ИТ-инвестиций и пояснения к нему должны быть представлены за две-четыре недели до ежегодного совещания руководства компании по стратегическим вопросам, в котором принимают участие руководители бизнес-единиц и функциональных подразделений. Если такое совещание в вашей компании не проводится, то мы рекомендуем ИТ-директору составить инвестиционный обзор, в котором он может представить предложения по ин вестициям на основе своего видения бизнеса, и передать его аудитории (например, всем топ-менеджерам, за исключением генерального директора) для обсуждения и, возможно, утверждения. Если бюджет составляется на календарный год (с января по декабрь), то такой план инвестиций должен быть подготовлен в августе-сентябре.
Работа над обычным операционным бюджетом может вестись параллельно разработке плана инвестиций в тот же период с августа по сентябрь. В октябре и ноябре вы вносите поправки в инвестиционный план, учитывая влияние расходов, и не позднее конца ноября у вас должен быть готов окончательный вариант ИТ-бюджета.

Рис.9.14. Процесс создания ИТ- бюджета






