Философия как система обобщенных и целостных представлений о мире является самой древней наукой, насчитывающей в своем развитии около трех тысячелетий. Философские знания начали формироваться в УП-У1 вв. до н. э. в Индии, Китае, Греции, Риме.
Слово «философия» в переводе с греческого на русский язык означает «любовь в мудрости», а в более точном смысле — «стремление к истине».
В своем зарождении философия мыслилась как такое стремление к истине, которое приведет к гармоническим, согласованным отношениям человека с миром, а также к уравновешенности психики самого человека: его чувств, ума, воли. Таким образом, философское миропонимание фиксировало не только общие принципы бытия, общие целостные представления о мире, его структурных характеристиках, но и особое положение человека в мире, его высокое предназначение, ответственность перед собой и миром.
Мудрость философского мышления предполагала не просто накопление массы фактов, но и понимание мира как целостного, единого в своей основе.
Ценность мудрости заключалась в правильном руководстве поведением и образом жизни человека, в гармонизации знаний с жизненным опытом человека, его устремлениями.
Первоначально понятие «философия» употреблялось в широком значении. В древней Греции этим термином означали всю совокупность имеющихся внерелигиозных знаний о мире, человеке, научное знание в целом.
Такое понимание философии представляло собой вовсе не философию, но протознание, пранауку. Однако еще в рабовладельческом обществе начинается дифференциация, разделение знаний. Из единой, нерасчлененной пранауки выделяются астрономия, медицина, математика, геометрия, география, физика, собственно философия.
В начале философия выступала в форме натурфилософского знания. Но в процессе исторического развития отягощенность натурфилософскими элементами в философии снижалась, а тенденция оформления ее в самостоятельную науку неуклонно росла.
Уже в античном периоде понимание предмета и назначения философии начинает выходить за рамки натурфилософии. У Аристотеля философия понимается как учение о всеобщем. Всеобщие характеристики бытия должны быть выделены, по Аристотелю, в особую дисциплину, которую он называл «первой философией». Наука о первых началах должна была выполнять роль господствующей, руководящей науки наук, противостоящей всем другим наукам.
Впоследствии за «первой философией» установилось название «метафизика» (то, что после физики). Метафизика стала синонимом философской науки о всеобщем.
Таким образом, в рамках пранауки философское знание постепенно определяло свой предмет, задачи, подготавливалось к самоопределению. Содержание предмета философии формировалось исторически. В зависимости от уровня развития общества развитие философии шло от натурфилософии античности к натурфилософии эпохи Возрождения, характеризующейся главным образом пантеистическими и гилозоистическими (от греч. hyle - материя и zoe - жизнь) тенденциями, к философии Нового времени, особенностями которой является смещение содержания философского знания в сторону гносеологии и механицизма, к идеалистическим системам немецкой классической философии и далее — к диалектическому материализму К. Маркса и Ф. Энгельса. В этот период предметом философии становится изучение наиболее общих законов движения и развития природы, общества, мышления, путей познания и преобразования мира. Именно здесь произошло окончательное размежевание философии и частных наук, предметное самоопределение философии.
Процессу рождения философии способствовали экономические, политические, социальные условия, к которым относится развитие производительных сил, конкретизированное в античном способе производства, развитие товарного производства, разделение общества на классы, социальные группы, наличие демократической формы правления.
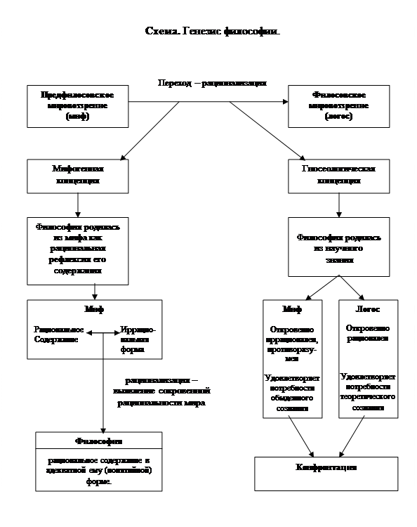
Философское знание возникло на основе мифологического мировоззрения и научного знания (см. схему). В мифах объединялись зачатки знаний, религиозных верований, нравственных и эстетических оценок ситуации, формировались некоторые общие принципы, взгляды о первоначалах бытия.
Появление философии означало рождение особой формы сознания, направленной на осмысление сложившихся форм знания и культуры.

Процесс размежевания и дифференциации наук привел к появлению проблемы соотношения философии и науки. В истории философии выделился ряд концепций, истолковывавших результаты дифференциации наук и вопросы связи философии с другими науками.
Представители одной из концепций считали, что естественный процесс отделения наук от отождествляемого с философией синкретического знания приведет к разложению и распаду философии, ее содержание будет разобрано по частям другими науками. Философия сравнивалась с шекспировским королем Лиром, который раздал все свое богатство дочерям, а сам остался нищим. Эта концепция абсолютизирует частно-научное знание, отрывает его от философии, а последняя вообще сводится к совокупному частному знанию.
Представители другой концепции рассматривали философию как науку наук, считали ее наукой, пред которой все другие, как рабыни, не вправе сказать и слова против. Философия рассматривалась как всеохватывающее древо человеческих знаний, ветвями которого являются частные науки. Философия понималась как знание высшего рода о вечном, бесконечном и, таким образом, отрывалась от достижений частных наук.
Третья концепция реального процесса формирования и предметного самоопределения философии утверждает, что частные науки и сама философия выделились, обретя свой предмет из совокупного преднаучного знания. Этому способствовали конкретные исторические условия и интеллект великих мыслителей.
Философское учение не просто продукт эпохи. Это продукт размышлений, установок, переживаний человека. Конкретная историческая эпоха выражает свои ценности, императивы, знания посредством духовной деятельности мыслителя.
Философия — это специфический тип мышления, а также философский эмоциональный настрой, система мировоззренческих чувств, когда человек размышляет о мироздании, добре и зле, прекрасном и безобразном, справедливости, истине и лжи, о смысле и цели человеческой истории.
Поэтому философия может быть определена как форма размышлений о начале бытия, развитая культура способности мыслить.
Своеобразие личности мыслителя лежит в основе специфики философских взглядов и философского плюрализма. Множественность философских систем — не признак кризиса или разложения философии, а напротив, - свидетельство того, что философия уходит от стандарта, однообразия. Множественность философских систем является противоположностью идеологическому диктату, догматизму. Плюрализм требует от человека уважения к другим мнениям, признания за другими права на защиту своих идей и ценностей.
Специфика философствования, философского творчества заключается в особой установке и стиле мышления, который проявляется в сомнении по поводу наличествующих взглядов. Поэтому философия любой эпохи всегда есть культура сомнения. В.С. Библер (р. 1918) считает, что философ — это человек, трагически сомневающийся там, где сомневаться невозможно: в религиозных первоначалах, в научных основаниях. Философ все ставит под сомнение для того, чтобы проверить надежность человеческих представлений. Философ - беспощадный критик и возмутитель спокойствия, он, как считал Ф. Ницше (1844-1900), должен быть верховным судьей эстетической культуры, цензором всех заблуждений.
Философию порождает не только сомнение, но и удивление, которое является началом мудрости и представляет собой бескорыстную и чистую любознательность, без которой не было бы ни науки, ни философии.
Несмотря на многообразие философских учений, в разные исторические периоды существует преемственность и единство историко-философского процесса, и, следовательно, можно рассмотреть исторические типы философии.
Историческими типами философии в соответствии с логикой смены исторических эпох являются: философия древнего Востока, античности, средних веков, нового времени, современная западная философия.
Исторические типы философии можно вычленить на основе геополитического подхода, с точки зрения которого выделяют три пути развития человечества - западный, восточный и русский. Отсюда три исторических типа философии - западная, восточная и русская.
Основное отличие этих типов заключается в акценте духовного поиска. Акцент Запада — поиск абсолютной истины, России — поиск абсолютного добра, Востока - поиск абсолютного смысла вечности, слияние с ней.
Второе отличие типов философии заключается в смещении акцентов в философии между рациональным и иррациональным. Западная философия тяготеет в сторону рационализма, русская философия имеет уклон в сторону иррационального. Речь идет лишь о смешении акцентов, но не об отрицании одного направления другим.
Третье отличие заключается в характере смещения акцентов между разумом и верой. Русская философия изначально смещает свои акценты в сторону веры. Эту черту подчеркивали многие отечественные мыслители.
Каждый исторический тип философии имеет также и свою логику развития материализма и идеализма.
Разнообразие философских школ, течений и направлений, процесс смены эпох, культур, цивилизаций предполагает преемственность в историческом развитии философии и развитие философской традиции. Философская традиция характеризуется тождественностью философской мысли, возвращением к одной и той же проблематике, позволяющей перекликаться и с философской мыслью других эпох и культур, а также осуществлять реальный диалог современных многоразличных философских систем в их разногласии и многообразии. Г. Гегель (1770-1831) отмечал в этой связи, что ни одна система философии не опровергнута, опровергнут не принцип данной философии, а лишь предположение, что этот принцип является окончательным. Поэтому в философской науке необходимо ассимилировать огромный массив, зарубежной и русской философской мысли.