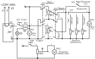
1. Собрать схему ненагруженного потенциометра, для чего переключатель SA5 «Нагрузка» (рисунок 5.5) перевести в положение, обозначенное знаком «¥».

Рисунок 5.5 – Принципиальная схема стенда для исследования
потенциометрических датчиков и САК потерь зерна
2. Снять статическую характеристику ненагруженного прямого и кругового потенциометров. Для этого необходимо передвигать ползунок прямого потенциометра от нуля (Х = 0) через равные интервалы (2 см) и записывать на каждом интервале величину напряжения на выходе U вых по вольтметру PV2, расположенному на пульте управления. Для кругового потенциометра поворот указателя производить через 20 %.
Запись показания должна выполняться при прямом и обратном перемещении ползунка и повороте указателя.
3. Снять статические характеристики для нагруженной схемы прямого и углового потенциометров при трех значениях нагрузочного сопротивления R2, R3, R4, для чего переключатель SA5 «Нагрузка» устанавливать поочередно в положения, обозначенные цифрами «100 Ом», «200 Ом», «10 кОм».
|
|
|
Результаты для прямого датчика занести в таблицу 5.1.
Таблица 5.1
| Напряжение, U вых, В | Нагрузка | Ход | Перемещение ползунка, см | ||||||||
| ¥ | ® | ||||||||||
| 100 Ом | ® | ||||||||||
| 200 Ом | ® | ||||||||||
| 10 кОм | ® | ||||||||||
Данные для кругового датчика вносятся в таблицу 5.2.
Таблица 5.2.
| Напряжение, U вых, В | Нагрузка | Ход | Перемещение ползунка, % | ||||
| ¥ | ® | ||||||
| 100 Ом | ® | ||||||
| 200 Ом | ® | ||||||
| 10 кОм | ® | ||||||
4. Построить статические характеристики для всех четырех случаев для прямого и кругового потенциометров в координатах (U 2, x), (U 2, a), где U 2 = U вых.
5. Определить статическую характеристику расчетным путем и сравнить ее с экспериментальной статической характеристикой при ненагруженной схеме.
6. На основании статической характеристики определить статическую чувствительность потенциометра:
,
;
.
7. Определить относительную статическую погрешность измерений для каждой ступени нагрузки (тарировки) по формуле:
|
|
|

8. Указать, к какому типу динамического звена относится потенциометр, написать его передаточную функцию.






