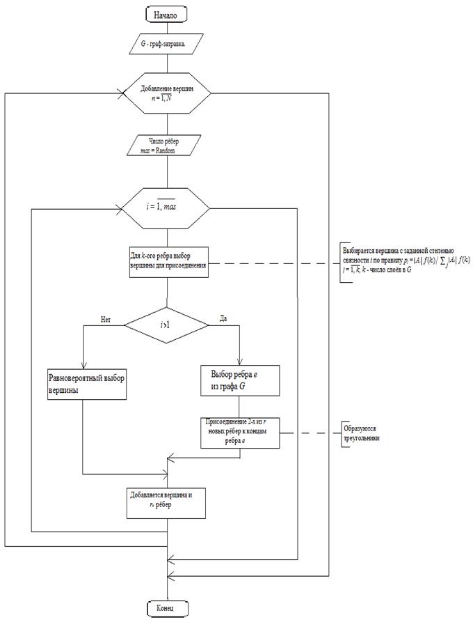
Блок схема данного алгоритма представлена на рисунке 4.
Рисунок 4 – Блок схема ускоренного алгоритма
Рассмотрим данный алгоритм на примере. Пусть существует некая группа людей, которая представлена в виде графа. Некоторые люди внутри этой группы знают друг друга («знакомство» двух людей является ребром в этом графе). Присоединение новой вершины к графу сравнимо с попаданием ещё одного человека в этот коллектив. Он присоединяется к случайной паре знакомых людей (выбирается вершина со степенью связности равной 2). Таким образом, образуется новый треугольник (человек влился в коллектив). Далее алгоритм повторяется с уже другим человеком (вершиной).






