| война | Апрель 1917 г. - в IМВ США вступили только на 3 годе войны. Весна 1918 г. - первые крупные контингенты США в Европе. Июль-август 1918 г. – вступили в б/д на Западном фронте. Территория США далеко, разрушить невозможно. Потери малы. |
| промыш леность | НО США – основной поставщик военных материалов, продовольствия и сырья для Европы. Колоссальные прибыли Þ рост удельного веса США в промышленности. ½ угля, 3/5 чугуна и стали, 2/3 нефти, 85% пр-ва авто. |
| финансы | ¯ европейских капиталовложений в США. инвестиций США за рубежом. 1) военные займы европейским странам (Англия, Франция и др.) 2) частные инвестиции в Канаде, ЛА Þ США превратились из мирового должника в мирового кредитора |
| политика | v США заинтересованы во внешних рынках сбыта и сферах влияния v активизация внешнеполитической экспансии v роли США в мировой политике – «Тот, кто дает деньги, научится управлять миром» «14 пунктов Вильсона» - планы послевоенного устройства мира. Стремились к принципу «открытых дверей» и «равных возможностей» для ослабления европ-х гос-в. Но на Парижской конф-и 1919 г. предложения США не приняты. Республиканцы (Кэбот): не ратиф. Версальский дог., не вступать в Лигу наций! Демократы (Лафоллет и др.): невмешательство в европейские дела 1920 г. – на выборах победили республ. Þ изоляционистский курс пр-ва Гардинга Отказ от военно-политических союзов с Европой, НО внешнеэконом. экспансия. 1921 г. – мирный договор США и Германии. Американский капитала à Центр. и Лат. Ам., Дал. Восток Þ США vs UK, США vs JP 1921-1922 гг. – Вашингтонская конф-я. Пол-ка «открытых дверей» в отн. Китая, ограничение морских вооружений, неприкосновенность островных владений. |
|
|
|
концентрации капитала + монополий: 1/3 индустриальных рабочих и 2/3 пром. пр-ва.
Для войны в 1917-18 гг. созданы управление военной пр-тью и несколько отрасл-х уп. распределение военных заказов, обесп. сырьем, топливом, транспортом, раб. силой).
1918 г. – военное управление труда (представ. бизнеса и профсоюзов) для достижения «классового мира».
Нач. XX в. – неолиберализм. Гос. вмешательство в экономику и частич. либер. реформы.
Буржуазный реформизм. През. Вильсон предлагает конгрессу закрепить за рабочими право на организацию, на проведение стачек, на заключение колл. договора и т.д. НО сторонник беспощадного подавления любых попыток смены строя.
1918 г. – победа республиканцев на выборах. Конгресс: немедленно отказаться от гос. регулирования экономики и либеральных социальных реформ.
1920 г. – репрессии из-за «красной угрозы». Заключения, ссылки.
Август 1920 г. – предоставление избирательных прав женщинам (19-я поправка).
|
|
|
Лето 1920 г. – глубокий экономический кризис. ¯ пром. пр-ва.
Кризис перепроизводства и аграрный кризис. Разорение фермеров.
1920 г. – кандидат республиканцев Уоррен Гардинг = президент.
Правительство Гардинга = республиканцы-консерваторы. Минфин Энд. Меллон, минторг Герберт Гувер. Никакой помощи рабочим и фермерам, НО помощь монополиям.
1921 г. – отмена налога на сверхприбыли корпораций, ¯ налогов на лиц с доходами.
1922 г. - пошлин на ввоз в страну пром. товаров Þ рост цен на внутр. рынке.
Пр-во Гардинга = «твердый индивидуализм» в экономике Þ против гос. регулирования.
Упразднены фед. агентства, управлявшие экономикой в IМВ. Но элем. гос.-мон. кап-ма остались.
Коррупция и махинация монополистов – подкупают членов пр-ва и т.д. Позор Гардинга, НО в августе 1923 г. Гардинг умер. Новый президент – Кальвин Кулидж, ex-vice president.
Тоже против гос. регулирования. «Дело Америки – бизнес».
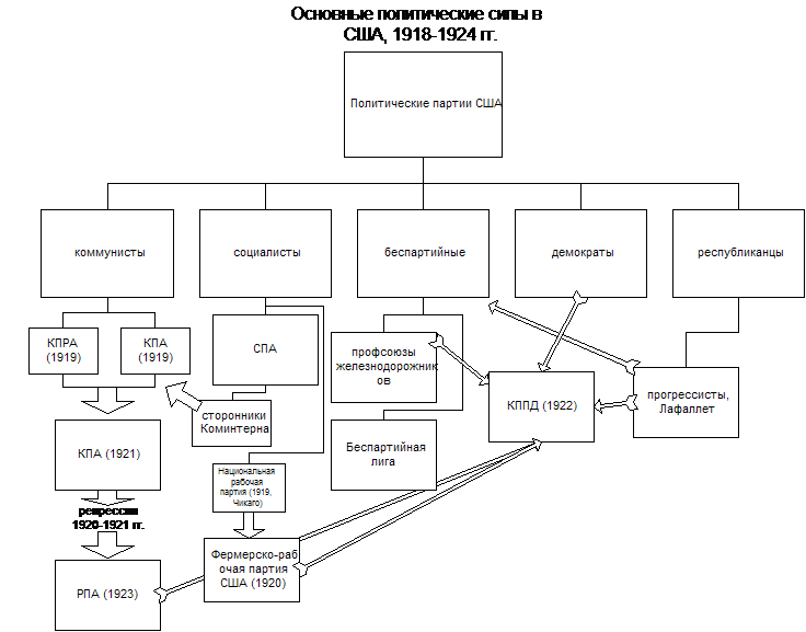
Об основных полит. силах США – см. схему. О рабочем и демократическом движении – см. отдельный вопрос № 16.
16.






