Многотактный фильтр – устройство состоящее из некоторого числа элементов задержки и логических элементов, связанных между собой.
Значение выходного сигнала в некоторый момент t может зависеть от значения входного сигнала в этот момент, а также от значения входных и выходных сигналов в предшествующие моменты.
Многотактный фильтр называется линейным, если отклик фильтра на сумму входных сигналов равен сумме откликов на каждый из входных сигналов в отдельности.
Многотактные фильтры являются синхронными устройствами, т.к. значения всех запоминаемых символов изменяются в один и тот же момент t, называемый тактом, т.е. фиксированный отрезок t, на который элементы задержки задерживают поступающий на вход сигнал, следовательно, выходной сигнал элемента задержки на i-ом такте совпадает с входным на (i-1) такте (предыдущем).
С помощью многотактных линейных фильтров производится:
1. вычисление остатков от деления,
2. умножение сообщения на образующий полином.
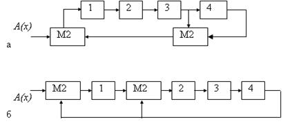
Многотактный фильтр, имеющий один вход и один выход и не имеющий цепи обратной связи, производит операцию умножения.
|
|
|
На рисунке приведен пример структурной схемы умножения информационного полинома (на схеме обозначен А(х)) на порождающий полином (на схеме обозначен S(х)). На рисунке а приведена схема с вынесенными сумматорами, а на рисунке б со встроенными.

Рис. Структурные схемы для умножения полинома
на полином 
Многотактный фильтр, имеющий один вход и один выход, а также цепь обратной связи, выполняет операцию деления полиномов.
На рисунке приведен пример структурной схемы для деления на порождающий полином S(х). Схема для выполнения деления может быть, как и для умножения, реализована в двух вариантах: на регистрах с вынесенными сумматорами (рис. а) и встроенными сумматорами (рис. б)

Рис. Структурные схемы для деления на многочлен S(x)=1+x+x4






