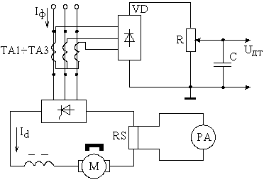
Этот датчик применяется в схемах с ТП (см. рисунок 3.65а).
а)
|
Id = 1,22×Iф (g = 0).
Передаточная функция датчика тока
;
.
Временные зависимости выходных напряжений и ЛАЧХ датчика тока представлены на рисунках 3.65б, в, соответственно.
б) в)
Рисунок 3.65
|
Такой датчик применяется в станочном приводе типа БПУ, ЭПУ.
Достоинства:
- сигнал гальванически развязан;
- высокий коэффициент усиления.
Недостаток: инерционность.
а)
б) в)
Рисунок 3.65






