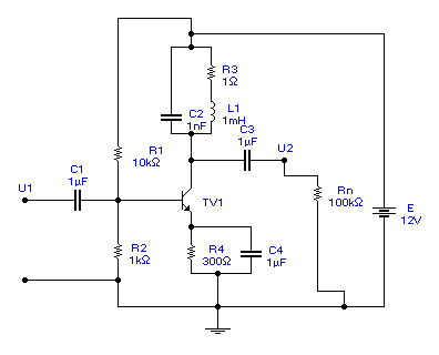
Наиболее распространенной схемой такого каскада является схема с коллекторной нагрузкой в виде параллельного LC контура. Схема выглядит следующим образом:

Как видно из схемы, в качестве коллекторной нагрузки использован параллельный LC контур, в котором резистор R3 учитывает омическое сопротивление катушки индуктивности L1.
C учетом ранее полученной формулы для коэффициента усиления каскада с общим эмиттером и коллекторной нагрузкой в виде резистора для рассматриваемого каскада соответствующую формулу можно записать в виде:
, где
-сопротивление LC контура, зависящее от частоты сигнала. Оно рассчитывается по формуле для параллельного соединения емкости С2 и индуктивности L1 c последовательно включенным сопротивлением R3:

Нетрудно увидеть, что максимум модуля
достигается при
, где
называется резонансной частотой контура. При расчете частотной характеристики рассматриваемого контура ее график в имеет следующий вид:

Ширина резонансной кривой зависит от сопротивления потерь в LC контуре, которые в схеме каскада зависят не только от сопротивления R3, но и от подключенной к выходу каскада нагрузки, а также от выходного сопротивления транзистора. Эти потери могут быть учтены путем подключения параллельно контуру без потерь некоторого сопротивления, называемого эквивалентным сопротивлением шунта, величина которого рассчитывается следующим образом:
-сопротивление обмотки катушки индуктивности R3 заменяется эквивалентным сопротивлением, включенным параллельно контуру, величина которого рассчитывается по формуле:
;
-рассчитывается эквивалентное сопротивление шунта по формуле для параллельного соединения
, сопротивления нагрузки каскада Rn и выходного сопротивления транзистора, определяемого, как 1/h22. Последнее, как правило, много больше Rn, поэтому для расчета может быть использована формула
Rэкв.ш=(
Rn)/ (
+Rn)
При известном значении Rэкв.ш можно рассчитать один из параметров частотной характеристики резонансного каскада -добротность Q, которая определяет полосу пропускания на уровне 0.707... нормированной частотной характеристики, т. е. на уровне уменьшения мощности выходного сигнала в два раза по сравнению с мощностью на частоте резонанса:
Q= Rэкв.ш/
,
.
Как видно из формул, чем меньше эквивалентное сопротивление шунта, тем меньше добротность, а, следовательно, больше полоса пропускания каскада или, как говорят, меньше избирательность, т.е. способность отделять сигнал на резонансной частоте от сигнала на другой, но близкой частоте. Если величина нагрузки каскада такова, что не позволяет обеспечить заданную добротность (избирательность), то для сохранения необходимой величины добротности каскада можно использовать трансформаторное подключения нагрузки, используя свойство трансформатора изменять эквивалентную величину нагрузки для первичной обмотки в зависимости от коэффициента трансформации, при подключении реальной нагрузки в цепь вторичной обмотки. Это свойство объясняется следующим образом.
Рассмотрим идеальный трансформатор (трансформатор без потерь) с коэффициентом трансформации N=W2/W1, где W1, W2 число витков первичной и вторичной обмоток соответственно. Если в первичной обмотке действует переменное напряжение U1, то во вторичной обмотке будет действовать напряжение U2=NU1. Мощность, потребляемая во вторичной обмотке сопротивлением R2 равна 
При записи этой цепочки равенств учтено, что мощности, потребляемые в первичной и вторичной обмотках равны. На основании последнего равенства можно сделать вывод о том, что эквивалентное сопротивление в цепи первичной обмотки
. Таким образом, если допустимая величина нагрузки ограничена значением
, то при заданном значении сопротивления фактической нагрузки R2 величина коэффициента трансформации определяется по формуле

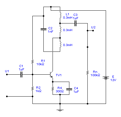
Схема резонансного каскада с трансформаторным подключением нагрузки отличается от ранее рассмотренной только за счет замены катушки индуктивности соответствующим трансформатором, который может быть реализован в виде автотрансформатора с одним или двумя отводами, причем последний случай используется для уменьшения влияния на добротность выходного сопротивления транзистора. Пример схемы такого типа показан ниже.

Транзисторный каскад с общим эмиттером (эмиттерный повторитель)
Усилительный каскад такого типа отличается высоким входным сопротивлением и часто используется для согласования низкоомной нагрузки с источником сигнала. Коэффициент усиления по напряжению этого каскада практически равен единице, коэффициенты усиления по току и по мощности всегда больше единицы. Базовая схема каскада может быть представлена в следующем виде

Из схемы видно, что к базовой цепи подключены источники постоянного напряжения смещения величиной 1200 милливольт и переменного напряжения, которое рассматривается, как напряжение сигнала. Основные соотношения между входными и выходными токами и напряжениями для сигнала определяются следующим образом. Ток эмиттера равен сумме токов базы и коллектора
Iэ=Iб+Iк, следовательно, напряжение на эмиттерной нагрузке Uэ=Iб(1+h21)Rэ.
Определим ток базы через разность напряжений между базой и эмиттером для сигнальной составляющей, как Iб=(Uc-Uэ)/h11, откуда следует, что Uс=Iбh11+Uэ. Определяя ток базы, как
Iб=Uэ/(1+h21)Rэ и подставляя в выражение для Uс, получим Uс=Uэ[1+h11/(1+h21)Rэ],
откуда получаем Uэ/Uс=1/[1+h11/(1+h21)Rэ]=Ku. Второе слагаемое в знаменателе много меньше первого, поэтому коэффициент усиления схемы по напряжению практически равен единице.
Определяя входное сопротивление каскада, как Rвх=Uc/Iб= Uэ[1+h11/(1+h21)Rэ]/Iб,
определяя Iб, как Iб=Uэ/(1+h21)Rэ, получим Rвх=h11+(1+h21)Rэ, что много больше входного сопротивления транзистора h11.






