Рисков
Меры по оптимизации предпринимательских (экономически)
Риск, связанный с изменением валютного курса.
I — индекс инфляции.
Rn — номинальная ставка дисконта;
I
где Rr— реальная ставка дисконта;
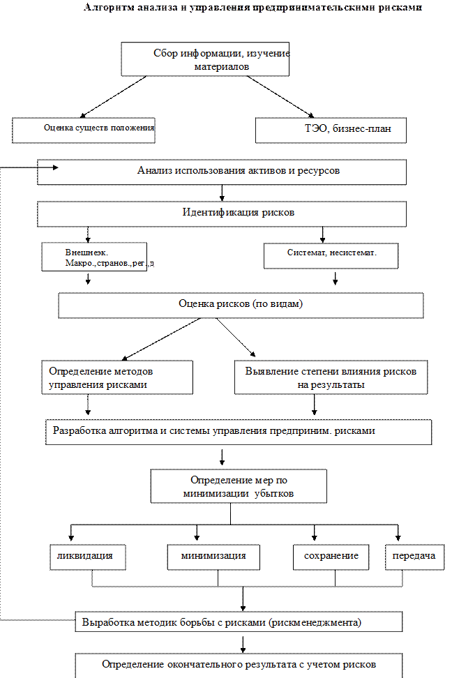
Риск, связанный с изменением темпов экономического развития. Цикличность рыночной экономики определяет необходимость учитывать при расчетах общее состояние экономического развития и ожидаемые темпы экономического роста на ближайшую перспективу.
Риск, связанный с изменением величины ставки процента. Движение процентной ставки является реакцией на проводимые меры макроэкономического регулирования и может приводить как к стимулированию инвестиционной активности, так и сдерживать увеличение совокупных расходов в экономике. В процессе оценки факторы систематического и несистематического риска взвешиваются при расчете ставок дисконта, коэффициента капитализации, рыночных мультипликаторов и т. д. В качестве безрисковой ставки в этих расчетах, как правило, принимаются ставки дохода по государственным долгосрочным ценным бумагам.
|
|
|
Изменение валют- время инфляционная корректировка финансовой информации в процессе оценки, как правило, проводится по колебаниям курса наиболее стабильной валюты.
Политический риск - это угроза активам, вызванная политическими событиями. Факторы политического риска определяются, как правило, на основе экспертных оценок, проводимых крупными фирмами или аналитическими агентствами.
Общие подходы к управлению рисками:
1. Формирование достаточного капитала в краткосрочном, среднесрочном и долгосрочном периоде
2. Оптимизация финансовых ресурсов и активов по видам и направлениям деятельности
3. Поддержание финансовой гибкости активов
- максимизация доходности
- минимизация затрат
- активизация финансовых потоков
- обеспечение баланса средств, резервов, платежей
4. Мониторинг финансового состояния (аудит, оценка стоимости)
5. Реинвестирование капитала
Методы управления финансовыми рисками:
1. Страхование - система форм и методов предотвращения, компенсации рисков
2. Самострахование – резервирование средств в целях компенсации потерь
3. Декомпозиция – сложный риск раскладывается на более простые, которые легче оценить и предотвратить
4. Диверсификация – распределение рисков между различными субъектами
5. Прогнозирование – как анализ различных вариантов возможного возникновения
6. Хеджирование – система методовстрахования ценовых рисков
На Макроэкономическом уровне (Правительство):
- прогноз и предсказуемость последствий принимаемых законов и нормативных актов
|
|
|
- борьба с инфляцией
- оптимизация системы налогообложения в соответствии с реальным состоянием экономики и предпринимательства
- совершенствование политики таможенных пошлин и квот
- упорядочение системы дотаций и льгот
- государственная поддержка отечественного производителя
- формирование механизма перераспределение рисков между государством, банковским капиталом, инвесторами, страховщиками по социально значимым проектам
- снижение последствий социально-политических рисков
- повышение качества подготовки кадров
- выработка мер по снижению криминальных рисков
- стимулирование демографической политики
- стабилизация валютных рисков
- государственное соинвестирование наиболее значимых инвестиционных проектов
- ЦБ: оптимизация ставки рефинансирования,
- сокращение (упразднение) ставок резервирования
- меры по снижению ставок ссудного процента
Нивелирование Экономических рисков:
- повышение рентабельности производства, активов, продаж
- повышение ликвидности активов
- оптимизации затрат и цены выпускаемой продукции
- меры по повышению качества труда и качества продукции
- стимулирование денежных потоков, прогноз будущих доходов и расходов
Оптимизация Предпринимательских рисков:
- выбор эффективной стратегии развития, рыночной ниши, сегментация сбыта
- формирование квалифицированных команд риск-менеджмента
- разработка качественных инвестиционных товаров (ТЭО, бизнес-планов)
- поиск и реализация передовых технологий
- отбор и установка передовых (конкурентоспособных) производственных бизнес-линии
- использование современных систем маркетинга
- избрание оптимальной организационно-правой формы предприятия
- формирование слаженной команды единомышленников, качественный отбор персонала
- формирование резервных, страховых и иных фондов
- использование оптимальных схем страхования рисков
- выработкамер по снижению договорных рисков
Меры по снижению Финансово-инвестиционных рисков:
- совершенствование финансового планирования
- использование эффективных методов формирования финансового раздела бизнес-плана
- рациональное использование инструмента финансового левериджа
- повышение рентабельности бизнеса, активов, продаж, ликвидности активов
- формирование и использование эффективных инвестиционных, финансовых инструментов, хеджирование
- прогноз будущих доходов и оптимизация расходов
- интенсификация денежных потоков, расчет ставки дисконтирования и капитализации
Оптимизация Инновационных рисков:
- формирование и оптимизация деятельности венчурных компаний
- создание инновационных фондов
- прогноз эффективности реализации инновационных проектов
- повышение эффективности работы экспертных групп риск-менеджмента
- поиск нестандартных источников инвестирования инновационных проектов
- формирование негосударственных источников финансирования инновационных проектов
Финансовые инструменты. Хеджирование как страхование ценовых рисков:
1) - Форвардный контракт. – Соглашение о купле-продаже актива с учётом количества и качества по определённой цене с поставкой и расчетом в будущем.
2) - Фьючерсный контракт (разновидность форвардного)
Различия:
1. Фьючерсы носят оттенок спекулятивности: важна не собственно продажа, а получение выигрыша от изменения цен.
2. Форвардный контракт привязан к конкретной дате, а фьючерсный – к месяцу
3. Форвардный – продаётся на внебиржевом рынке, а фьючерсы – свободно обращаются на фондовом рынке.
4. Твёрдых обязательств по исполнению форвардного контракта не существует
5. Изменения цен по товарам и финансовым инструментам по фьючерсным контрактам осуществляется ежедневно до исполнения контракта.
|
|
|
3) Имитирование форвардного контракта. (Вместо того, чтобы покупать форвардный валютный контракт, делается заём в отечественной валюте, которая обменивается на иностранную и ссужается на определённый срок.
4) Соглашение о СВОПАХ. Операция по купле-продаже ценных бумаг, валюты, параллельно с заключением контракта об их обратной продаже через определенный срок.
5) Покупка ОПЦИОНА – ценной бумаги, дающей право на покупку или продажу к.-л. актива по фиксированной цене (Право – исполнить, отказаться от исполнения, продать другому лицу)

Липиды – это органические вещества, для которых характерны общие свойства: гидрофобность или амфифильность.
Основные классы липидов:
1) Жирные кислоты (ЖК). Входят в большинство липидов организма человека (жиры, фосфолипиды);
2) Жиры – Триацилглицеролы (ТАГ).






