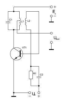
Его применение обеспечивает возможность работы автогенератора при первоначальном включении в режиме мягкого самовозбуждения с последующим автоматическим переходом в режим жесткого самовозбуждения. Этого достигают применением в автогенераторе специальной цепи автоматического смещения. На рис. 10.5, изображена упрощенная принципиальная схема автогенератора на биполярном транзисторе, нагрузкой которого служит колебательный контур L1C1. Напряжение положительной обратной связи создается на катушке L2 и подводится между базой и эмиттером транзистора. Начальное напряжение смещения на базе транзистора создается источником U0. Последовательно с этим источником включена цепь автосмещения R1С2.

Рисунок 10.5 – Принципиальная электрическая схема LC автогенератора с автоматическим смещением.

Рисунок 10.6 – Диаграммы, поясняющие действие цепи автосмещения.
Процесс возникновения и нарастания колебаний иллюстрируется с помощью рисунка 10.6. В первый момент после включения генератора, т. е. в момент появления колебаний, рабочая точка А находится на участке максимальной крутизны вольт-амперной характеристики транзистора. Благодаря этому колебания возникают легко в условиях мягкого режима самовозбуждения. По мере возрастания амплитуды колебаний увеличивается ток базы, постоянная составляющая которого создает падение напряжения Uсм на резисторе R1 (переменная составляющая этого тока проходит через конденсатор С1). Так как напряжение (Uсм приложено между базой и эмиттером в отрицательной полярности, результирующее постоянное напряжение на базе U0 - Uсм уменьшается, что вызывает смещение рабочей точки вниз по характеристике транзистора и переводит автогенератор в режим работы с малыми углами отсечки коллекторного тока. При этом токи коллектора Iк и базы Iб имеют вид последовательности импульсов, а напряжение на выходе Uвых, создаваемое первой гармоникой коллекторного тока, представляет собой синусоидальное колебание с неизменной амплитудой.
|
|
|
Таким образом, цепь автоматического смещения R1С2 в автогенераторе выполняет роль регулятора процесса самовозбуждения и обеспечивает в первоначальный момент условия мягкого самовозбуждения с последующим переходом в более выгодный режим с малыми углами отсечки.