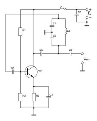
Одна из возможных схем такого генератора представлена на рисунке 11.5. В этой схеме применен колебательный контур третьего вида L2С4С5, соединенный точками к, э, б соответственно через конденсаторы СЗ, С2 и С1 с коллектором, эмиттером и базой транзистора VT1. В автогенераторе применена схема параллельного коллекторного питания, в которой источник питания, колебательный контур и транзистор включены параллельно друг другу. Для ослабления шунтирующего действия высокочастотного дросселя L1 на контур индуктивность дросселя выбирают исходя из соотношения L2 =(10...20) L1. Общую емкость контура составляют емкости двух конденсаторов: С4 и С5, причем С4 образует емкостную ветвь контура, а С5 и L1 — индуктивную ветвь. Так как соответствующие токи iС и iL в любой момент времени направлены противоположно друг другу, напряжения Uкэ и UБЭ противофазны. Следовательно, условие баланса фаз выполняется, поскольку напряжение
, снимаемое с конденсатора С5, является напряжением обратной связи, а
, снимаемое с С4, - выходным напряжением генератора.

Рисунок 11.5 – Принципиальная электрическая схема АГ с емкостной обратной
связью.






