Обобщенная трехточечная схема
ТРЕХТОЧЕЧНЫЕ LC-АВТОГЕНЕРАТОРЫ
Схемы одноконтурных автогенераторов (с трансформаторной, автотрансформаторной и емкостной обратной связью) и большинство других, более сложных схем, могут быть приведены к упрощенной, так называемой трехточечной схеме (рисунок 11.1). Такое обобщение упрощает анализ и помогает при составлении схем автогенераторов. Оно возможно благодаря общим требованиям к схемам автогенераторов, заключающимся в обязательней выполнении условий самовозбуждения (баланс фаз, баланс амплитуд).

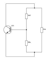
Рисунок 11.1 – Обобщенная трехточечная схема АГ.
В обобщенной схеме колебательная система, состоящая из трех реактивных сопротивлений Хкб, Хбэ, Хкэ (активными сопротивлениями в большинстве случаев можно пренебречь), подключена к транзистору в трех точках: к, б, э, что определило название схемы. Отдельные элементы колебательной системы могут быть конденсаторами, катушками или более сложными электрическими цепями, например расстроенными параллельными контурами. Условимся также, что сопротивления Хкб, Хбэ, Хкэ ь включает в себя индуктивности соединительных проводов, междуэлектродные емкости, емкость монтажа и т. д. Таким образом, колебательная система приводится к контуру, состоящему из трех реактивных сопротивлений, по которым протекает контурный ток
. В такой схеме автогенератора колебания могут возбудиться на собственной частоте данного контура f0 (точнее, на очень близкой к ней частоте), определяемой из условия резонанса, т. е.

Контурный ток создает колебательные напряжения
и
, которые для выполнения условия баланса фаз должны быть противофазными, что возможно только, когда реактивные сопротивления Хбэ и Хкэ имеют одинаковый характер (знак). Характер третьего сопротивления Хкб должен быть противоположным характеру первых двух сопротивлений, образующих контур, иначе резонанс в контуре будет невозможным
Правильно составленная схема автогенератора должна обеспечивать выполнение условий баланса фаз и баланса амплитуд на частоте, близкой к собственной частоте колебаний в контуре. Необходимый для самовозбуждения коэффициент передачи цепи обратной связи, обеспечивающий выполнение условия баланса амплитуд, определяется соотношением:
,
а при самовозбуждении на частоте, близкой к f0 удовлетворяется также условие
.
Коэффициент
при самовозбуждении должен быть вещественным и положительным, т. е. (ХБЭ/ХКЭ)>0, а это еще раз подтверждает, что реактивные сопротивления ХБЭ и Хкэ обязательно должны быть одного знака.
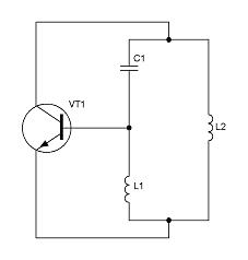
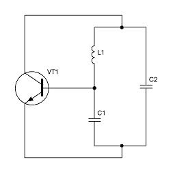
Можно составить два варианта трехточечных схем: ндуктивную (рис. 11.2), в которой напряжение обратной связи снимается с катушки L1, и емкостную (рисунок 11.3), в которой это напряжение снимается с конденсатора С1.

Рисунок 11.2 – Индуктивная трехточка.

Рисунок 11.3 – Емкостная трехточка.
Сравнивая рисунки, убеждаемся, что генератор с автотрансформаторной обратной связью представляет собой индуктивную трехточечную схему, а генератор с емкостной обратной связью емкостную трехточечную схему.
Получение почти синусоидальных автоколебаний, несмотря на то, что контур автогенератора настроен на частоту, близкую к
, и выделяет колебания основной гармоники, в выходном напряжении все же содержатся составляющие с частотами высших гармоник, приводящие к искажению формы выходных колебаний по сравнению с синусоидальной формой.
Высшие гармоники подавляют в основном за счет резонансных свойств контура выходной цепи. Известно, что чем выше добротность контура, тем острее его АЧХ и лучше фильтрация колебаний с частотами, отличающимися от резонансной. Однако получить высокую добротность контура в автогенераторе, особенно транзисторном, трудно. Поэтому принимают дополнительные меры к подавлению высших гармоник. К ним относятся следующие:
подключают нагрузку к индуктивной ветви выходного контура, так как токи высших гармоник в основном проходят через емкостную ветвь, имеющую для них меньшее сопротивление;
применяют многоконтурные выходные цепи, в которых фильтрующие свойства одного контура дополняются и усиливаются другими контурами;
применяют двухтактные автогенераторы, обеспечивающие эффективное подавление гармоник;
включают дополнительные заграждающие фильтры (в автогенераторах, работающих на одной частоте), настроенные на n -ю гармонику;
применяют в выходных цепях диапазонных автогенераторов фильтры нижних частот, пропускающие основные колебания рабочего диапазона и ослабляющие все гармоники;
выбирают в усилительных каскадах, следующих за автогенератором, углы отсечки коллекторного (анодного) тока
= 90°, так как при этом в импульсе тока отсутствуют высшие нечетные гармоники.
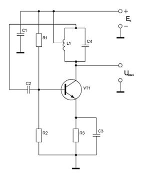
Принципиальная схема такого автогенератора изображена на рисунке 11.4.

Рисунок 11.4 - Принципиальная электрическая схема автогенератора с
автотрансформаторной связью.
Схема содержит колебательный контур второго вида L1C4, к трем точкам которого к, э, б соответственно подключены коллектор, эмиттер (через блокировочные конденсаторы большой емкости С1, СЗ) и база (через разделительный конденсатор С2) транзистора VТ. Начальное смещение на базе транзистора задается делителем напряжения R1, R2. Элементы RЗ, СЗ образуют цепь автосмещения, создаваемого падением напряжения на резисторе RЗ при протекании по нему постоянной составляющей эмиттерного тока.
Напряжение обратной связи
снимается с части витков катушки L1, которая одновременно служит делителем напряжения UкБ, действующего на контуре. Как видно из схемы, условие баланса фаз выполняется потому, что напряжение Uъэ всегда изменяется в противофазе с переменным напряжением на коллекторе
. В этом можно убедиться, рассмотрев направление токов в ветвях контура L1С4. Индуктивность катушки L1 в точке э делится на Lкэ, образующую левую (индуктивную) ветвь контура, и на UБЭ, которая с конденсатором С4 образует правую (емкостную) ветвь. Так как токи iL и iС в ветвях параллельного контура в любой момент времени противоположны по направлению, напряжения Uбэ и Uкэ противофазны.