ДЕТЕКТИРОВАНИЕ ФМ СИГНАЛОВ
Фазовый детектор (ФД) – устройство, в котором входной ФМ сигнал преобразуется в выходное напряжение (или ток), меняющееся по закону модуляции фазы.
Все ФД являются когерентными (требуют обязательного наличия синхронного с частотой сигнала опорного колебания), т.к. выявить фазовый сдвиг в ФМ сигнале можно только путем его сравнения с немодулированным колебанием (опорным). Начальные фазы ФМ сигнала и опорного колебания в общем случае могут и не совпадать. Структурная схема ФД аналогична схеме СД.
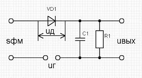
Представляет собой обычный диодный АД, на который подается сумма напряжений опорного колебания и сигнала.

Рисунок 23.1 – Принципиальная схема однотактного диодного ФД.
Пусть
- опорное напряжение,
- детектируемое напряжение, тогда напряжение на диоде:
.
Проведем векторное сложение двух напряжений
и
.

Рисунок 23.2 – Векторная диаграмма.
В результате получаем суммарное напряжение
той же частоты, но другой фазы. Его амплитуда зависит от фазы входного напряжения (т.е. происходит преобразование ФМ в АМ):
|
|
|
.
Полученный АМ сигнал детектируется АД. Выходное напряжение ФД:
,
где
- коэффициент передачи АД.
Детекторная характеристика ФД – зависимость его выходного напряжения
от разности фаз входного и опорного сигнала
.
Детекторная характеристика рассмотренного ФД показана на рисунке 23.3 (кривая 1).

Рисунок 23.3 – Детекторные характеристики ФД:
1 – однотактного; 2 – балансного.
Выводы:
- характеристика имеет малый линейный участок вблизи углов
, поэтому детектирование сопровождается значительными искажениями;
- выходное напряжение не меняет знака при изменениях фазы.






