Предприятие в экономической системе
В условиях рыночных отношений предприятие является основным звеном всей экономики, поскольку именно на этом уровне создается нужная обществу продукция, оказываются необходимые услуги.
Предприятие – это самостоятельный хозяйствующий субъект, созданный для производства продукции, выполнения работ и оказания услуг в целях удовлетворения общественных потребностей и получения прибыли.
Предприя́тие — самостоятельный, организационно-обособленный хозяйствующий субъект с правами юридического лица, который производит и сбывает товары, выполняет работы, оказывает услуги.
Предприятие - это самостоятельный, организационно обособленный хозяйствующий субъект, который производит и реализует продукцию, выполняет работы промышленного характера или предоставляет платные услуги.
В современных условиях предприятие является основным звеном рыночной экономики, поскольку именно на этом уровне создаются нужные обществу товары, оказываются необходимые услуги. Предприятие как юридическое лицо имеет право заниматься любой хозяйственной деятельностью, не запрещенной законодательством и отвечающей целям создания предприятия, предусмотренным в уставе предприятия. Предприятие имеет самостоятельный баланс, расчетный и иные счета в банках, печать со своим наименованием.
|
|
|
Ø наличие хотя бы одного сотрудника;
Ø наличие хотя бы одной общей цели, направленной на удовлетворение потребностей и интересов человека или общества;
Ø получение прибавочного продукта в разных формах (материалы, услуги, информация, духовная пища);
Ø преобразование ресурсов в ходе деятельности (финансы, сырье, оборудование, знания, информация).
Предприятие — обособленная специализированная единица, основным признаком которой является профессионально организованный трудовой коллектив, способный с помощью имеющихся в его распоряжении средств производства изготовить нужные потребителю товары (выполнить работы, оказать услуги) соответствующего значения, профиля и ассортимента. Производственное предприятие также называют производством.
Переход к рынку влечет за собой коренные изменения в формах хозяйствования, отношениях между собственниками, организаторами производства и наемными работниками. Предприятие предоставляет рабочие места, выплачивает заработную плату. Путем выплаты налогов оно участвует в реализации государственных программ, развитии экономики страны. Это означает, что в условиях рыночных отношений предприятие есть самоорганизующийся и самовоспроизводящийся социально-производственный организм, автономный центр производственных, хозяйственных и социальных решений.
|
|
|
Из этого следует, что предприятия - это обособленные экономические структуры. Их обособленность обусловливается товарным характером общественного производства.
В силу обособленности предприятия самостоятельны:
· в производственной деятельности (что и сколько производить, как производить);
· в коммерческой деятельности (что и сколько продавать, покупать, распределять);
· в распределении производственного продукта (что идет на собственные нужды, а сколько на обмен и накопление и т.д.).
Из вышеизложенного следует, что предприятия - это основное звено экономики. Эффективная работа предприятий - важнейшее условие успешного развития экономики страны.
Любое предприятие является юридическим лицом, имеет законченную систему учета и отчетности, самостоятельный бухгалтерский баланс, расчетный и другие счета, печать с собственным наименованием и товарный знак (марку).
Главной целью (миссией) создания и функционирования предприятия является получение максимально возможной прибыли за счет реализации потребителям производимой продукции (выполненных работ, оказанных услуг), на основе которой удовлетворяются социальные и экономические запросы трудового коллектива и владельцев средств производства.
Существуют, однако, важные фундаментальные различия, которые приводят к выделению двух существенных разновидностей организаций рис. 6.1.

Рисунок 6.1. – Виды предприятий
Неформальная организация — спонтанно возникающая группа людей, достаточно регулярно вступающих во взаимодействие друг с другом.
Формальная организация — организация, обладающая правом юридического лица, цели деятельности которой закреплены в учредительных документах, а функционирование — в нормативных актах, соглашениях и положениях, регламентирующих права и ответственность каждого из участников организации.
Формальные организации подразделяются на коммерческие и некоммерческие организации рис. 6.2.

Рисунок 6.2. – Формальные предприятия
Коммерческие организации — организации, деятельность которых направлена на систематическое получение прибыли от пользования имуществом, продажи товаров, выполнения работ или оказания услуг.
Некоммерческие организации — организации, не имеющие в качестве основной цели своей деятельности извлечение прибыли и не распределяющие полученную прибыль между участниками организации.
В современном обществе действует множество разнообразных организаций. Их взаимодействие определяет специфику общественной структуры, формирует социальный фон жизни современного человека. Организации определяют уровень развития современного общества.
Организации могут быть классифицированы по следующим признакам (рис. 6.3):
§ организационно-правовая форма (ОПФ) (рис. 6.4);
§ форма собственности:
§ частная;
§ государственная;
§ муниципальная;
§ общественная;
§ целевое назначение:
§ производство продукции;
§ выполнение работ;
§ оказание услуг;
§ широта производственного профиля:
§ специализированные;
§ диверсифицированные;
§ характер сочетания науки и производства;
§ научные;
§ производственные;
§ научно-производственные;
§ число стадий производства:
§ одностадийные;
§ многостадийные;
§ расположение предприятия:
§ на одной территории;
§ на одной географической точке;
§ на разных географических точках.

Рисунок 6.3. – Классификация предприятий по ряду признаков

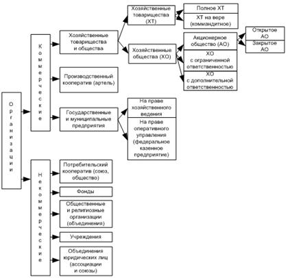
Рисунок 6.4. - Классификация предприятий по организационно-правовым формам
Юридическое лицо - это организация, которая:
§ имеет обособленное имущество в собственности, в хозяйственном ведении, в оперативном управлении;
|
|
|
§ отвечает имуществом по своим обязательствам;
§ может от своего имени приобретать имущественные и личные неимущественные права;
§ может быть истцом и ответчиком в суде;
§ имеет самостоятельный баланс или смету.
Классификация организаций по организационно-правовым формам:
Организационно-правовая форма - это форма объединения людей для осуществления их хозяйственной деятельности в рамках определенной структуры, имеющие законодательное закрепление этих форм.
Коммерческие организации:
§ хозяйственные товарищества и общества
§ хозяйственные товарищества
§ полное товарищество
§ товарищество на вере
§ хозяйственные общества
§ акционерное общество
§ открытое АО
§ закрытое АО
§ общество с ограниченной ответственностью
§ общество с дополнительной ответственностью
§ Производственный кооператив (артель)
§ Государственные и муниципальные предприятия
§ На праве хозяйственного ведения
§ На праве оперативного управления (федеральное казенное предприятие)