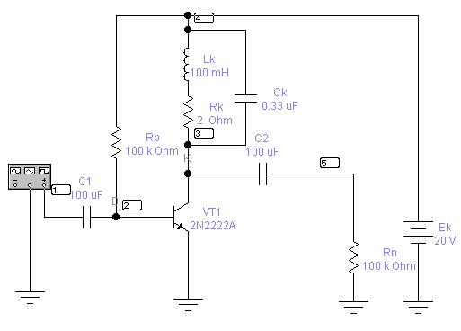
В избирательном усилителе применяются элементы, сопротивления которых зависит от частоты. На рис.6.5. приведен пример избирательного усилителя с общим эмиттером. В цепи коллектора вместо резистора включен параллельный колебательный контур (Lk, Ck, Rk).

Рис. 6.9. Схема избирательного усилителя с параллельным колебательным контуром.
В примере сопротивление параллельного колебательного контура максимальное на частоте резонанса токов (877Гц). Поэтому АЧХ имеет максимум на этой частоте K МАКС = 426. (рис.6.10)

Рис. 6.10. demo6_2. АЧХ и ФЧХ избирательного усилителя с параллельным колебательным контуром.
Нижняя граничная частота по уровню 0.707 Kмакс равна 828Гц, а верхняя -926 Гц. В этой полосе частот коэффициент усиления достигает значительных значений.
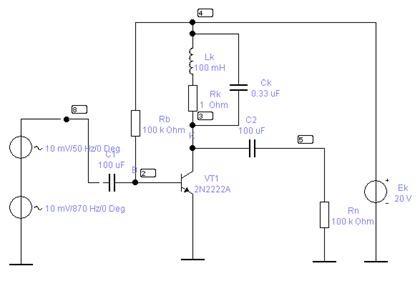
Рассмотрим использование такого усилителя для подавления сетевой помехи с частотой 50Гц. Положим, что от первичного преобразователя поступает сигнал с составляющими в пределах обозначенной полосы пропускания с амплитудой 10мВ и частотой 870Гц и помеха с амплитудой и частотой 10мВ 50гц (рис. 6.11).
|
|
|

Рис.6.11. demo6_3.
На рис.6.11 видно, что кривая входного напряжения в этом усилителе имеет две синусоидальные составляющие равной амплитуды, а кривая выходного напряжения составляющую на частоте 50Гц значительно меньшей амплитуды, чем составляющая 870Гц.

Рис. 6.12. Осциллограммы входного (синяя кривая) и выходного (красная кривая) избирательного усилителя с параллельным колебательным контуром.






