ОСНОВЫ ЭЛЕКТРОНИКИ
Лектор Кузнецов Э.В.(KuznetsovEV@mpei.ru)
Во многих случаях усиление, получаемое от одного транзистора, оказывается недостаточным. Для увеличения коэффициента усиления применяют каскадное включение отдельных усилителей как на рис.6.1, при котором выход последующего каскада подключается к входу предыдущего.

Рис. 6.1. Многокаскадный усилитель (МУ).
Результирующий коэффициент усиления МУ в линейном режиме равен произведению коэффициентов усиления отдельных усилительных каскадов. Последние определяются при учете входных и выходных сопротивлений каскадов в качестве соответствующих внутренних сопротивлений источников и сопротивлений нагрузки. Например, для трехкаскадного усилителя коэффициент усиления равен:
K= Uвых3 / Uвх1=
=Uвх3 K3/ Uвх1 = Uвых2 K3/ Uвх1=
=Uвх2 K2 K3/ Uвх1 =Uвых1 K2 K3/ Uвх1 =
=Uвх1 K1K2 K3/ Uвх1 = K1K2 K3 (6.1)
Линейность МУ достигается согласованием динамических диапазонов амплитудных характеристик отдельных каскадов. При этом каждый последующий каскад имеет больший диапазон допустимых амплитуд входного напряжения и меньший коэффициент усиления. Наибольший коэффициент усиления часто бывает у первого каскада, где наименьшая амплитуда входного напряжения.
|
|
|
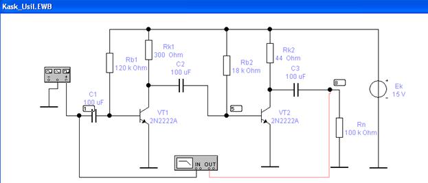
На рис. 6.2 представлена схема двухкаскадного МУ и осциллограммы входного (красная) и выходного (черная) напряжений. На рис. 6.3 приведены осциллограммы входного и выходного напряжений в первом каскаде.

Рис.6.2 Многокаскадный усилитель.

Рис.6.3. Осциллограммы напряжений для первого каскада.
Из осциллограмм следует, что:
- в каждом каскаде на средней частоте полосы пропускания сигнал получает сдвиг фазы на 180˚, поэтому при четном числе каскадов сдвиг фаз равен нулю;
- коэффициент усиления МУ составляет около 2700, на первый каскад приходится примерно 50.
Максимальное значение коэффициента усиления ограничивается тепловыми шумами сигнала главным образом в первом каскаде.
В соответствие с (6.1) амплитудно-частотная характеристика (АЧХ) МУ определяется произведением АЧХ всех каскадов. Поэтому полоса пропускания МУ будет уже, чем полосы пропускания каждого усилителя.
На рис.6.4 приведена схема измерения АЧХ МУ.

Результаты измерений приведены на рис.6.5.

Рис.6.4. АЧХ МУ.
По уровню 0.707* Kmax (т.е. (68.7-3)=65.7 дцБ) нижняя частота fн=7.3 Гц, верхняя fв=2.5 МГц.






