Во многих случаях частота аналогового сигнала первичного преобразователя весьма мала (сотые доли герца). АЧХ усилителей для таких сигналов должна иметь нижнюю граничную частоту, равную нулю. В этом случае нельзя использовать усилители с конденсаторами связи, включенными между источником сигнала, транзисторами и нагрузкой.
Исключение конденсаторов приводит к проблеме задания и стабилизации состояния нелинейных элементов по постоянному току.
На рис.6.13 приведен пример простой схемы, в которой частично решены эти проблемы. В цепь базы транзистора VT 2 включен источник ЭДС (– E 2), который позволяет уменьшить постоянный ток базы, создаваемый коллекторной цепью транзистора VT 1 через резистор связи R 1. Нагрузка R н подключена к коллектору VT 2 и к средней точке делителя напряжения из резисторов R 3 и R 4. Сопротивления последних резисторов подобраны таким образом, чтобы при отсутствии тока i ВХ напряжение u ВЫХ =0.

Рис. 6.13. Схема усилителя постоянного тока.
Основной недостаток схемы, приведенной на рис.6.9, заключается в том, с течением времени проявляется «дрейф нуля». Это явление состоит в изменении напряжения u ВЫХ при постоянном входном сигнале и вызывается изменениями параметров элементов схемы - сопротивлений резисторов и свойств транзисторов.
|
|
|
Для борьбы с «дрейфом нуля» в схемы встраивают средства температурной стабилизации, стабилизации напряжений и токов источников.
Принципиально другой способ усиления медленно-изменяющихся сигналов- метод модуляции-демодуляции. В этом методе усилению подвергается переменный сигнал, который формируется из исходного сигнала модуляцией. Усиленный переменный сигнал преобразуется в медленно изменяющийся путем демодуляции.
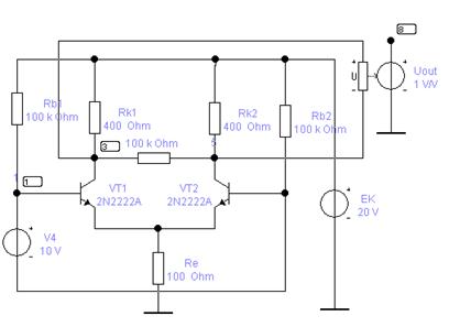
Кардинально проблема «дрейф нуля» решается в дифференциальных усилительных каскадах (рис.6.14)

Рис. 6.14. Схема дифференциального усилителя постоянного тока.
Этот усилитель имеет два входа. Напряжение на выходе равно
u ВЫХ= KU (u ВХ1- u ВХ2)
Симметричные элементы схемы выбираются идентичными. Особенно это удается в микросхемах, в которых элементы создаются в едином технологическом цикле. Поэтому одинаковые температурные изменения их параметров приводят к одинаковым изменениям напряжений на коллекторах транзисторов и не сказываются на изменении выходного напряжения u Н.
Дифференциальные усилители стали основой для конструирования интегральных операционных усилителей. На рис.6.15а приведена схема дифференциального усилителя (demo6_4.ewb).

Рис.6.15а. demo6_4. Схема опыта для получения передаточной характеристики Uвых(Uвх) дифференциального усилителя на биполярном транзисторе.
|
|
|
На рис.6.15б приведена передаточная характеристика дифференциального усилительного каскада на биполярном транзисторе. Линейный участок ее выделен вертикальными визирными линиями. На этом участке коэффициент усиления по напряжению составляет |dy/dx|=16.27В/67мВ≈243. За пределами линейного участка коэффициент усиления уменьшается.

Рис.6.15б. demo6_4. Передаточная характеристика Uвых(Uвх) дифференциального усилителя на биполярном транзисторе.
Задание студенту: Изобразить АЧХ УПТ.