Хотя контекстная диаграмма данных является лишь особым вариантом DFD, она играет важную роль в процессе проектирования систем и поэтому должна быть упомянута особо. На контекстной диаграмме, в отличие от DFD, изображаются внешние сущности (или терминаторы). Под внешними сущностями понимают окружение системы, то есть множество объектов, взаимодействующих с системой, но не входящих в ее состав.
В качестве примеров внешних сущностей можно указать следующие объекты:
- другие системы;
- пользователи;
- каналы информационного обмена.
Проектировании относительно простых ИС. На контекстной диаграмме специфицируемая система представляется в виде одного единственного процесса, связанного с внешними сущностями потоками данных. Контекстная диаграмма представляет требования к системе на самом верхнем уровне - уровне взаимодействия с окружением. Разработка DFD-модели всей системы начинается именно с диаграмм данного типа.
Перед построением контекстной DFD необходимо проанализировать внешние события (внешние объекты), оказывающие влияние на функционирование системы.
Список событий строится в виде матрицы (ELM) и описывает различные действия внешних сущностей и реакцию ИС на них.
| № | Описание события | Реакция |
| Клиент вставил в банкомат кредитную карточку | Обработка данных с кредитной карточки | |
| Клиент ввел личный номер | Идентификация клиента |
ПРИМЕР. В качестве примера рассмотрим упрощенную модель процесса получения некоторой суммы наличными по кредитной карточке клиентом банка. Внешними сущностями данного примера являются клиент банка и, возможно, служащий банка, который контролирует процесс обслуживания клиентов. Накопителем данных может быть база данных о состоянии счетов отдельных клиентов банка. Отдельные потоки данных отражают характер передаваемой информации, необходимой для обслуживания клиента банка. Соответствующая модель для данного примера может быть представлена в виде диаграммы потоков данных (рис. 2.19).

Рис. 2.19. Пример диаграммы DFD для процесса получения некоторой суммы наличными по кредитной карточке
Проектировании сложных ИС. Если для сложной системы ограничиться единственной контекстной диаграммой, то она будет содержать слишком большое количество источников и приемников информации, которые трудно расположить на листе бумаги нормального формата, и кроме того, единственный главный процесс не раскрывает структуры распределенной системы.
Признаками сложности (в смысле контекста) могут быть:
- наличие большого количества внешних сущностей (десять и более);
- распределенная природа системы;
- многофункциональность системы с уже сложившейся или выявленной группировкой функций в отдельные подсистемы.
Для сложных ИС строится иерархия контекстных диаграмм. При этом контекстная диагра-мма верхнего уровня содержит не единственный главный процесс, а набор подсистем, со-единенных потоками данных. Контекстные диаграммы следующего уровня детализируют контекст и структуру подсистем. Иерархия контекстных диаграмм определяет взаимодей-ствие основных функциональных подсистем проектируемой ИС как между собой, так и с внешними входными и выходными потоками данных и внешними объектами (источниками и приемниками информации), с которыми взаимодействует ИС.
Построение модели
Главная цель построения иерархического множества DFD заключается в том, чтобы сделать требования ясными и понятными на каждом уровне детализации, а также разбить эти требования на части с точно определенными отношениями между ними.
Для достижения этого целесообразно пользоваться следующими рекомендациями:
- Размещать на каждой диаграмме от 3 до 6-7 процессов. Верхняя граница соответствует человеческим возможностям одновременного восприятия и понимания структуры сложной системы с множеством внутренних связей, нижняя граница выбрана по соображениям здравого смысла: нет необходимости детализировать процесс диаграммой, содержащей всего один или два процесса.
- Не загромождать диаграммы несущественными на данном уровне деталями.
- Декомпозицию потоков данных осуществлять параллельно с декомпозицией процессов; эти две работы должны выполняться одновременно, а не одна после завершения другой.
- Выбирать ясные, отражающие суть дела, имена процессов и потоков для улучшения понимаемости диаграмм, при этом стараться не использовать аббревиатуры.
- Однократно определять функционально идентичные процессы на самом верхнем уровне, где такой процесс необходим, и ссылаться на него на нижних уровнях.
- Пользоваться простейшими диаграммными техниками: если что-либо возможно описать с помощью DFD, то это и необходимо делать, а не использовать для описания более сложные объекты.
- Отделять управляющие структуры от обрабатывающих структур (т.е. процессов), локализовать управляющие структуры.
В соответствии с этими рекомендациями процесс построения модели разбивается на следующие этапы:
1. Расчленение множества требований и организация их в основные функциональные группы.
2. Идентификация внешних объектов, с которыми система должна быть связана.
3. Идентификация основных видов информации, циркулирующей между системой и внешними объектами.
4. Предварительная разработка контекстной диаграммы, на которой основные функциональные группы представляются процессами, внешние объекты - внешними сущностями, основные виды информации - потоками данных между процессами и внешними сущностями.
5. Изучение предварительной контекстной диаграммы и внесение в нее изменений по результатам ответов на возникающие вопросы по всем ее частям.
6. Построение контекстной диаграммы путем объединения всех процессов предварительной диаграммы в один процесс, а также группирования потоков.
7. Формирование DFD первого уровня на базе процессов предварительной контекстной диаграммы.
8. Проверка основных требований по DFD первого уровня.
9. Декомпозиция каждого процесса текущей DFD с помощью детализирующей диаграммы или спецификации процесса.
10. Проверка основных требований по DFD соответствующего уровня,
11. Добавление определений новых потоков в словарь данных при каждом их появлении на диаграммах.
12. Параллельное (с процессом декомпозиции) изучение требований (в том числе и вновь поступающих), разбиение их на элементарные и идентификация процессов или спецификаций процессов, соответствующих этим требованиям.
13. После построения двух-трех уровней проведение ревизии с целью проверки корректности и улучшения понимаемости модели.
14. Построение спецификации процесса (а не простейшей диаграммы) в случае, если некоторую функцию сложно или невозможно выразить комбинацией процессов.
Для каждой подсистемы, присутствующей на контекстных диаграммах, выполняется ее детализация при помощи ДПД. Каждый процесс на ДПД, в свою очередь, может быть детализирован при помощи ДПД или миниспецификации.
Пример системы взаимосвяанных диаграмм показан на рисунке.

Примечание. Важно сохранить непрерывность информационного потока и его согласаванность. Это значит, что входы и выходы у каждого пробразователя на любом уровне должны оставаться прежними. В диаграмме отсутствуют точные указания на последовательност обработки. Точные указания откладываются до этапа проектирования.
Миниспецификация (описание логики процесса) должна формулировать его основные функции таким образом, чтобы в дальнейшем специалист, выполняющий реализацию проекта, смог выполнить их или разработать соответствующую программу.
Миниспецификация является конечной вершиной иерархии ДПД.
Решение о завершении детализации процесса и использовании миниспецификации принимается аналитиком исходя из следующих критериев:
- наличия у процесса относительно небольшого количества входных и выходных потоков данных (2-3 потока);
- возможности описания преобразования данных процессом в виде последовательного алгоритма;
- выполнения процессом единственной логической функции преобразования входной информации в выходную;
- возможности описания логики процесса при помощи миниспецификации небольшого объема (не более 20-30 строк).
При построении иерархии ДПД переходить к детализации процессов следует только после определения содержания всех потоков и накопителей данных, которое описывается при помощи структур данных. Структуры данных конструируются из элементов данных и могут содержать альтернативы, условные вхождения и итерации. Условное вхождение означает, что данный компонент может отсутствовать в структуре.
Альтернатива означает, что в структуру может входить один из перечисленных элементов. Итерация означает вхождение любого числа элементов в указанном диапазоне. Для каждого элемента данных может указываться его тип (непрерывные или дискретные данные). Для непрерывных данных может указываться единица измерения (кг, см и т.п.), диапазон значений, точность представления и форма физического кодирования. Для дискретных данных может указываться таблица допустимых значений.
После построения законченной модели системы ее необходимо верифицировать (проверить на полноту и согласованность). В полной модели все ее объекты (подсистемы, процессы, потоки данных) должны быть подробно описаны и детализированы. Выявленные недетализированные объекты следует детализировать, вернувшись на предыдущие шаги разработки. В согласованной модели для всех потоков данных и накопителей данных должно выполняться правило сохранения информации: все поступающие куда-либо данные должны быть считаны, а все считываемые данные должны быть записаны.

В отличие от стрелок IDEF0, которые представляют собой жесткие взаимосвязи, стрелки DFD показывают, как объекты (включая данные) двигаются от одной работы к другой. Это представление потоков совместно с хранилищами данных и внешними сущностями делает модели DFD более похожими на физические характеристики системы - движение объектов (data flow), хранение объектов (data stores), поставка и распространение объектов (external entities)
Пример банковской задачи
В качестве примера создания модели рассмотрим фрагмент проекта системы, организующей работу банкомата по обслуживанию клиента по его кредитной карте. Этот пример будет строиться поэтапно, на нем будут продемонстрированы базовые техники структурного анализа и проектирования по мере их определения. На рис. 2.3 приведена контекстная диаграмма системы с единственным процессом ОБСЛУЖИТЬ, идентифицирующая внешние сущности КЛИЕНТ и КОМПЬЮТЕР БАНКА, хранящий информацию о счетах всех клиентов. Опишем потоки данных, которыми обменивается проектируемая система с внешними объектами.
Рис. 2.3: Контекстная диаграмма банковской задачи Для банковского обслуживания клиенту необходимо предоставить системе свою КРЕДИТНУЮ КАРТУ для автоматического считывания с нее информации (ПАРОЛЬ, ЛИМИТ ДЕНЕГ, ДЕТАЛИ КЛИЕНТА), а также сообщить свои КЛЮЧЕВЫЕ ДАННЫЕ, а именно ПАРОЛЬ и ЗАПРОС НА ОБСЛУЖИВАНИЕ, т.е. требуемую ему услугу (например, снятие со счета наличных денег).
Банковское обслуживание с позиций клиента, в свою очередь, должно обеспечить следующее:
- выдать СООБЩЕНИЕ, приглашающее клиента ввести КЛЮЧЕВЫЕ ДАННЫЕ;
- выдать клиенту ДЕНЬГИ;
- выдать клиенту ВЫПИСКУ по проведенному обслуживанию, включающую ВЫПИСКУ О ДЕНЬГАХ, ВЫПИСКУ ПО БАЛАНСУ и ВЫПИСКУ ПО ОПЕРАЦИИ, проведенной банком. Контекстный процесс и КОМПЬЮТЕР БАНКА должны обмениваться следующей информацией:
- ДАННЫЕ ПО СЧЕТУ клиента в банке;
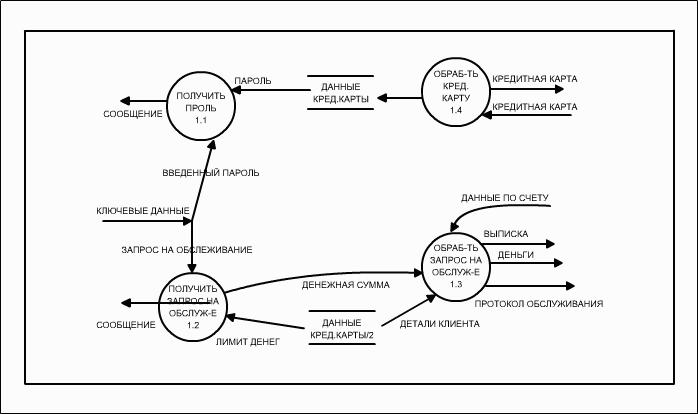
- ПРОТОКОЛ ОБСЛУЖИВАНИЯ, включающий информацию об ОБРАБОТАННОЙ ДОКУМЕНТАЦИИ, изымаемой ДЕНЕЖНОЙ СУММЕ и ДАННЫЕ ПО ИСТОРИИ ЗАПРОСА. Контекстный процесс может быть детализирован DFD первого уровня как показано на рис. 2.4.
Эта диаграмма содержит 4 процесса и хранилище ДАННЫЕ КРЕДИТНОЙ КАРТЫ, которое изображено дважды на диаграмме с целью избежания пересечений линий потоков данных.
Рис. 2.4: Детализация процесса ОБСЛУЖИТЬ Процесс 1.1 (ПОЛУЧИТЬ ПАРОЛЬ) осуществляет прием и проверку пароля клиента и имеет на входе/выходе следующие потоки:
- внешний выходной поток СООБЩЕНИЕ для информирования клиента о готовности принять пароль;
- входной поток ВВЕДЕННЫЙ ПАРОЛЬ как элемент внешнего потока КЛЮЧЕВЫЕ ДАННЫЕ;
- входной поток ПАРОЛЬ из хранилища ДАННЫЕ КРЕДИТНОЙ КАРТЫ для проверки вводимого клиентом пароля.
Процесс 1.2 (ПОЛУЧИТЬ ЗАПРОС НА ОБСЛУЖИВАНИЕ) осуществляет прием и проверку запроса клиента на проведение необходимой ему банковской операции и имеет на входе/выходе следующие потоки:
- внешний выходной поток СООБЩЕНИЕ для информирования клиента о своей готовности принять запрос на обслуживание;
- входной поток ЗАПРОС НА ОБСЛУЖИВАНИЕ как элемент внешнего потока КЛЮЧЕВЫЕ ДАННЫЕ;
- входной поток ЛИМИТ ДЕНЕГ из хранилища ДАННЫЕ КРЕДИТНОЙ КАРТЫ для контроля наличия денег на счете клиента.
Процесс 1.3 (ОБРАБОТАТЬ ЗАПРОС НА ОБСЛУЖИВАНИЕ) имеет внешний входной поток ДАННЫЕ ПО СЧЕТУ (из внешней сущности КОМПЬЮТЕР БАНКА), входной поток ДЕТАЛИ КЛИЕНТА (из хранилища), а также внешние выходные потоки ВЫПИСКА, ДЕНЬГИ и ПРОТОКОЛ ОБСЛУЖИВАНИЯ.
Процесс 1.4 (ОБРАБОТАТЬ КРЕДИТНУЮ КАРТУ) осуществляет считывание информации с кредитной карты и имеет на входе внешний поток КРЕДИТНАЯ КАРТА, а на выходе поток ДАННЫЕ КРЕДИТНОЙ КАРТЫ. Отметим, что нет необходимости в идентификации последнего потока, т.к. идентифицировано соответствующее хранилище.
Процессы 1.1, 1.2 и 1.4 являются элементарными, поэтому нет необходимости в их детализации с помощью DFD уровня 2 (они будут раскрыты с помощью спецификаций процессов в главе 4). Процесс 1.3 может быть детализирован с помощью DFD второго уровня как показано на рис. 2.5. Эта диаграмма содержит 4 элементарных процесса, спецификации которых также будут приведены в главе 4.
Рис. 2.5: Детализация процесса ОБРАБОТАТЬ ЗАПРОС НА ОБСЛУЖИВАНИЕ Процесс 1.3.1 (ОБРАБОТАТЬ ДОКУМЕНТАЦИЮ БАНКА) осуществляет обработку внутренней банковской документации по клиенту и имеет входной поток ДЕТАЛИ КЛИЕНТА и выходной поток ОБРАБОТАННАЯ ДОКУМЕНТАЦИЯ (часть внешнего потока ПРОТОКОЛ СДЕЛКИ).
Процесс 1.3.2 (РАСПЕЧАТАТЬ БАЛАНС КЛИЕНТА) выдает справку по истории счета клиента и по балансу клиента. Входные потоки - ДЕТАЛИ КЛИЕНТА и ДАННЫЕ ПО БАЛАНСУ (часть внешнего потока ДАННЫЕ ПО СЧЕТУ), выходные потоки ВЫПИСКА ПО БАЛАНСУ (часть внешнего потока ВЫПИСКА) и ДАННЫЕ ПО ИСТОРИИ ЗАПРОСА (часть внешнего потока ПРОТОКОЛ ОБСЛУЖИВАНИЯ).
Процесс 1.3.3 (ПРИГОТОВИТЬ ДЕНЬГИ КЛИЕНТУ) обеспечивает выдачу наличных денег и информирование компьютера банка об изъятых из банка деньгах. Он имеет входные потоки ДЕНЕЖНАЯ СУММА и ДЕТАЛИ КЛИЕНТА, и выходные потоки ДЕНЬГИ и ДЕНЕЖНАЯ СУММА (часть потока ПРОТОКОЛ ОБСЛУЖИВАНИЯ).
Процесс 1.3.4 (РАСПЕЧАТАТЬ ОПЕРАЦИЮ КЛИЕНТА) выдает справку по истории счета и уведомление по проведенной операции. Входные потоки ДАННЫЕ ПО СЧЕТУ и ДЕТАЛИ КЛИЕНТА, выходные потоки - ВЫПИСКА ПО ОПЕРАЦИИ (часть потока ВЫПИСКА) и ДАННЫЕ ПО ИСТОРИИ ЗАПРОСА (часть потока ПРОТОКОЛ ОБСЛУЖИВАНИЯ).
Пример изготовления на заказ. Построим DFD-диаграмму для предприятия, строящего свою деятельность по принципу "изготовление на заказ". На основании полученных заказов формируется план выпуска продукции на определенный период. В соответствии с этим планом определяются потребность в комплектующих изделиях и материалах, а также график загрузки производственного оборудования. После изготовления продукции и проведения платежей, готовая продукция отправляется заказчику.

Эта диаграмма представляет самый верхний уровень функциональной модели. Естественно, это весьма грубое описание предметной области. Уточнение модели производится путем детализации необходимых функций на DFD-диаграмме следующего уровня. Так мы можем разбить функцию "Определение потребностей и обеспечение материалами" на подфункции "Определение потребностей", "Поиск поставщиков", "Заключение и анализ договоров на поставку", "Контроль платежей", "Контроль поставок", связанные собственными потоками данных, которые будут представлены на отдельной диаграмме. Детализация модели должна производиться до тех пор, пока она не будет содержать всю информацию, необходимую для построения информационной системы.