ТОПОЧНЫЕ УСТРОЙСТВА.
Устройство, где происходит процесс горения топлива, называется топкой.
Топки классифицируются по следующим признакам:
- по способу обслуживания;
- по режиму подачи топлива;
- по способу сжигания топлива;
- по способу взаимосвязи с котлом.

Котельные: энергетические, отопительно-производственные. Отопительные котельные не допускается сооружать в зданиях больниц, дошкольных и учебных заведениях, котельные строятся только для собственных нужд. Недопустимо размещение котельных под основными помещениями зданий общественного назначения (аудитории, зрелищные залы и т.д.)
Котельные средней и большой мощности должны удовлетворять требованиям «Санитарных норм проектирования промышленных предприятий» (СН -245-7, СНиП 11-М, 2-62, СНиП 11-Г, 9-65).
Теплотехническая оценка котлов ведется по УКМ (условный квадратный метр) – ручная топка, сортированный антрацит, напряжения зеркала горения 582 кВт/кв. м – при этом такая поверхность котла даёт 11,63 кВт/кв. м, к.п.д. такого котла ≥0,7. Малые чугунные секционные котлы системы ВНИИСТО-МЧ, КЧММ, КЧМ для небольших зданий и квартир. Допустимое тепловое напряжение поверхности нагрева водогрейных котлов «Универсал-6» 15 кВт/кв.м.
|
|
|
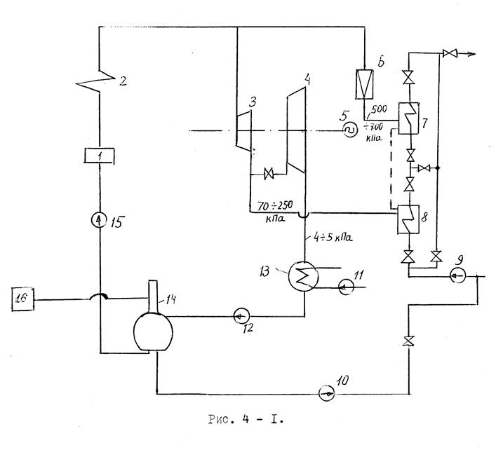
Для крупных отопительных, отопительно-производственных котельных выпускаются водогрейные котлы типов: ТГВ, ТГВМ, ПТВМ, ЭЧМ, ДКВР и др. Сооружение котельной мощностью 100 мВт в 7 раз дешевле нежели 100 котельных по 1 мВт. Ещё выгоднее теплофикация, для ТЭЦ кпд 0,8-0,85, в то время как для КЭС этот показатель не превышает 0,34. Вместо подогревателей (7) на ТЭЦ в настоящее время устанавливают пиковые водогрейные котлы, это экономичнее.

СХЕМА ТЭЦ С ПИКОВЫМ ПОДОГРЕВАТЕЛЕМ.
1. Парогенератор;
2. пароперегреватель;
3. турбина ЦВД;
4. ЦНД;
5. электрогенератор;
6. РОУ (редукционно – охладительная установка);
7. пиковый подогреватель сетевой воды;
8. 1-я ступень подогревателя;
9. сетевой насос;
10. подпиточный насос;
11. насос подачи оборотной воды для конденсации пара;
12. конденсатный насос;
13. градирня;
14. деаэратор;
15. питательный насос;
16. подача пара в деаэраторную головку;






