Схема Захмана
Структурные модели анализа бизнес-процессов
Для систематизации сбора информации о больших организациях и дальнейшей разработки систем, поддерживающих их деятельность, применяется схема Захмана или архитектурная схема предприятия (enterprise architecture framework). В основе схемы Захмана лежит следующая идея: деятельность даже очень большой организации можно описать, используя ответы на простые вопросы — зачем, кто, что, как, где и когда — на разных уровнях рассмотрения.
Результаты представляются в табличной форме (рисунок 1).

Рисунок 1 – Схема Захмана
Столбцы таблицы представляют разные аспекты рассмотрения (ответы на шесть перечисленных выше вопросов):
- Цели организации и базовые правила, по которым она работает (Зачем?).
- Персонал, подразделения и другие элементы организационной структуры, связи между ними (Кто?).
- Сущности и данные, с которыми имеет дело организация (Что?).
- Выполняемые организацией и различными ее подразделениями функции и операции над данными (Как?).
- Географическое распределение элементов организации и связи между географически разделенными ее частями (Где?).
6. Временные характеристики и ограничения на деятельность организации, значимые для ее деятельности события (Когда?)
Строки таблицы – это различные уровни рассмотрения, из которых при бизнес-моделировании особенно важны три верхних уровня:
1. Самый крупный — уровень организации в целом, рассматриваемой в ее развитии совместно с окружением, уровень общего планирования ее деятельности. Этот уровень содержит долговременные цели и задачи организации как цельной системы, основные связи организации с внешним миром и основные виды ее деятельности.
2. Уровень бизнеса, на котором организация рассматривается во всех аспектах как отдельная сущность, имеющая определенную структуру, которая соответствует ее основным задачам.
3. Системный уровень, на котором определяются концептуальные модели всех аспектов организации без привязки к конкретным их воплощениям и реализациям: например, логическая модель данных в виде набора сущностей и связей между ними, логическая архитектура системы автоматизации в виде набора узлов с привязанными к ним функциями и пр.
Диаграммы потоков данных (D ata F low D iagrams) уже рассматривались на одной из предыдущих лекций в качестве иллюстрации средств визуального моделирования, разработанных в рамках методологии структурного анализа систем. Такие диаграммы использовались (и используются в настоящее время) для описания поведения сложных систем и деятельности крупных организаций.
DFD-диаграмма содержат 4 вида графических элементов:
· процессы, представляющие собой любые трансформации данных в рамках описываемой системы;
· хранилища данных;
· сущности, внешние по отношению к системе;
· потоки данных между элементами трех предыдущих видов.
Используются несколько систем обозначений для перечисленных элементов DFD-диаграмм, наиболее известны нотация Йордана-ДеМарко (рисунок 2) и нотация Гэйна-Сарсона (рисунок 3), предложенные в 1979 году.

Рисунок 2 – Схема деятельности компании:
DFD-диаграмма в нотации Йордана-ДеМарко

Рисунок 3 – Схема деятельности компании: DFD-диаграмма в нотации Гейна-Сарсона
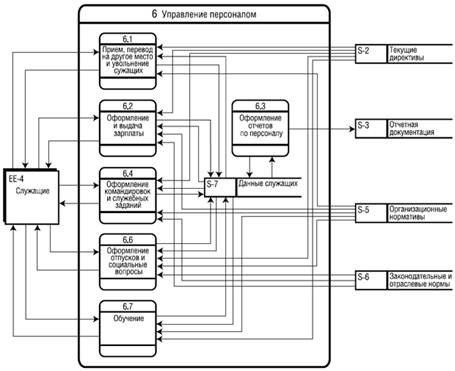
Процессы на DFD-диаграммах могут уточняться: если некоторый процесс устроен достаточно сложно, для него можно нарисовать отдельную диаграмму, описывающую потоки данных внутри этого процесса. На ней показываются те элементы, с которыми этот процесс связан потоками данных, и составляющие его более мелкие процессы и хранилища. Таким образом, возникает иерархическая структура процессов. Обычно на самом верхнем уровне находится один процесс, представляющий собой систему в целом, и набор внешних сущностей, с которыми она взаимодействует.
На рисунке 4 показана детализация процесса №6 " Управление персоналом ".

Рисунок 4 – Уточняющая DFD-диаграмма процесса " Управление персоналом "